- 排序
- 分类
2026-03-23 16:29:02
官方发布
按照学校2026年硕士研究生招生复试录取工作的要求,为做好本年度硕士研究生招生复试工作,本着公平、公正、公开的原则,特制订本方案。一、考生进入复试的初试成绩基本要求1.初试成绩符合第一志愿报考专业的A类考生初试成绩基本要求。我院按照1:1.8的差额比例确定复试资格名单。二、复试时间与形式2026年3月28日至3月29日,我院采用现场复试。三、复试内容(一)资格审查由我院对复试考生进行严格的资格审查,不符合报考条件或弄虚作假者不予复试。1.材料提交与核验进入复试名单的考生做好复试前相关准备工作,及时登录学校研究生招生管理
2026-03-23 15:07:42
官方发布
附件:机械工程学院2026年硕士研究生第一志愿考生复试成绩公示.pdf【附件3.广东海洋大学专业学位型硕士研究生招生专业目录(适用全日制和非全日制).xls】【附件2.广东海洋大学学术型硕士研究生招生专业目录(适用全日制).xls】对比以上数据: 机械工程,一志愿上线人数不足结合自己的情况,积极准备,如需删除请联系电话18137782070温馨提示:推荐使用51考研网电脑站官网查看信息更方便 www.51kywang.com
2026-03-22 20:27:58
官方发布
广东技术师范大学广东技术师范大学2026年硕士研究生招生考试第一志愿拟录取结果公示,持续更新中,目前职业技术教育(旅游)、车辆工程、交通运输、职业技术教育(交通运输)、人工智能、民族学、新闻传播学、新闻传播专硕拟录取名单已公布,其中(以下数据由公众号:51考研网统计整理)新闻与传播专硕,拟招生10人,拟录取名单共录取6人,预计有调剂名额。新闻传播学,拟招生10人,拟录取名单录取1人,预计有9个调剂名额。人工智能,拟招生15人,拟录取名单录取12人,预计有3个调剂名额。职业技术教育(交通运输),全日制拟招生10人,拟
2026-03-22 20:24:30
官方发布
广州医科大学生物医学工程学院2026年硕士研究生第一志愿拟录取名单公示https://bme.gzhmu.edu.cn/info/1134/11040.htm083100生物医学工程拟录取7人,计划招生15人,预计有8个调剂名额;077700生物医学工程拟录取3人,计划招生8人,预计有5个调剂名额;086001生物技术工程拟录取1人,计划招生30人,预计有29个调剂名额。
2026-03-22 10:02:51
官方发布
对比以上数据:人工智能一志愿上线人数不足结合自己的情况,积极准备,如需删除请联系电话18137782070温馨提示:推荐使用51考研网电脑站官网查看信息更方便 www.51kywang.com
2026-03-20 23:42:02
官方发布
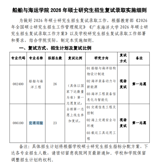
对比以上数据: 船舶与海洋工程、交通运输 一志愿上线人数不足推荐使用51考研网电脑站查看信息更方便 www.51kywang.com对比以上数据,结合自己的情况,积极准备,如需删除请联系电话18137782070温馨提示:登录51考研网电脑站官网,查看信息更方便
2026-03-20 19:24:02
官方发布
电子科学与工程学院(微电子学院)2026年硕士研究生复试名单一、各专业招生人数及推免生人数下列各专业拟招生人数包含粤港澳联培专项15人,专项人数具体分布专业以上级最终下达方案为准。序号学习方式专业代码专业(方向)名称拟招生人数已招收推免生数复试差额比例1全日制080500材料科学与工程18(含科教融合1人)01:1.52全日制080900电子科学与技术(电路与系统)3431:1.53全日制电子科学与技术(微电子学与固体电子学)31(含科教融合1人、产教融合1人)01:1.54全日制电子科学与技术(电磁场与微波技术)1001:1.55全日制085402通信工程(
2026-03-19 19:57:59
官方发布
【五邑大学2026年硕士研究生招生考试第一志愿考生复试名单.pdf】对比以上数据: 一志愿上线人数不足材料科学与工程管理科学与工程、药学信息与通信工程化学工程与技术纺织科学与工程药学管理科学与工程新—代电子信息技术(含量子技术等)计算机技术人工智能机械工业设计工程材料与化工资源与环境土木工程生物与医药交通运输推荐使用51考研网电脑站查看信息更方便 www.51kywang.com对比以上数据,结合自己的情况,积极准备,如需删除请联系电话18137782070温馨提示:登录51考研网电脑站官网,查看信息更方便
2026-03-19 16:45:25
官方发布
https://life.scnu.edu.cn/a/20260318/6686.html对比以上数据:生态学、生物与医药一志愿上线人数不足推荐使用51考研网电脑站查看信息更方便 www.51kywang.com对比以上数据,结合自己的情况,积极准备,如需删除请联系电话18137782070温馨提示:登录51考研网电脑站官网,查看信息更方便
2026-03-19 13:47:38
官方发布
附件【2026年硕士研究生入学考试一志愿复试名单-医药化工学院.pdf】广东药科大学2026年硕士研究生招生专业目录对比以上数据: 生物与医药一志愿上线人数不足推荐使用51考研网电脑站查看信息更方便 www.51kywang.com对比以上数据,结合自己的情况,积极准备,如需删除请联系电话18137782070温馨提示:登录51考研网电脑站官网,查看信息更方便
2026-03-18 16:00:06
官方发布
根据《电力学院2026年硕士研究生招生复试录取实施方案》(网址如下:https://yanzhao.scut.edu.cn/open/master/Fsfa.aspx),确定入围复试名单如下(见附件)。 进入复试名单的考生请及时登录学校研究生招生系统下载打印复试通知书,根据系统要求提交本人身份证、学生证或毕业证等资格审查材料扫描件,并根据复试通知要求做好复试前相关准备工作,按时参加复试。 招生联系人:涂老师020-87113120 附件1:电力学院2026年硕士研究生招生复试名单(全日制).pdf 附件2:电力学院2026年硕士研究生招生复试名单(非全日制).pdf对比以上数据:
2026-03-18 15:52:59
官方发布
关于公布轻工科学与工程学院2026年硕士研究生招生复试名单的通知对比以上数据: 轻工技术与工程一志愿上线人数不足推荐使用51考研网电脑站查看信息更方便 www.51kywang.com对比以上数据,结合自己的情况,积极准备,如需删除请联系电话18137782070温馨提示:登录51考研网电脑站官网,查看信息更方便
2026-03-18 10:24:51
官方发布
东莞理工学院集成电路学院(国际微电子学院)2026年硕士研究生招生复试名单附件【东莞理工学院2026年硕士研究生招生专业目录.pdf】推荐使用51考研网电脑站查看信息更方便 www.51kywang.com对比以上数据,结合自己的情况,积极准备,如需删除请联系电话18137782070温馨提示:登录51考研网电脑站官网,查看信息更方便
2026-03-17 18:03:17
官方发布
按照学校2026年硕士研究生招生复试录取工作的要求,为做好本年度硕士研究生招生复试工作,本着公平、公正、公开的原则,特制订本方案。一、考生进入复试的初试成绩基本要求初试成绩符合第一志愿报考专业的A类考生初试成绩基本要求。我院按照1:1.6的差额比例确定复试资格名单。二、复试时间与形式2026年3月20日至4月2日,我院采用现场复试。详细的复试安排等相关要求另行通知。三、复试内容我院招收公费定向培养粤东西北教师专项计划考生,详细说明参见我院官网发布的《物理学院公费定向培养项目招生公告》。(见附件)(一)资格审查由我院
2026-03-17 18:01:30
官方发布
根据《海洋科学与工程学院2026年硕士研究生复试录取实施方案》及招生计划,已确定入围复试名单(见附件)。进入复试名单的考生于3月19日前登录学校研究生招生系统下载打印复试通知书,根据系统要求提交本人身份证、学生证或毕业证等资格审查材料扫描件,并根据复试通知要求做好复试前相关准备工作,按时参加复试。海洋科学与工程学院2026年硕士招生复试名单_一志愿.pdf推荐使用51考研网电脑站查看信息更方便 www.51kywang.com对比以上数据,结合自己的情况,积极准备,如需删除请联系电话18137782070温馨提示:登录51考研网电脑站官网,查







