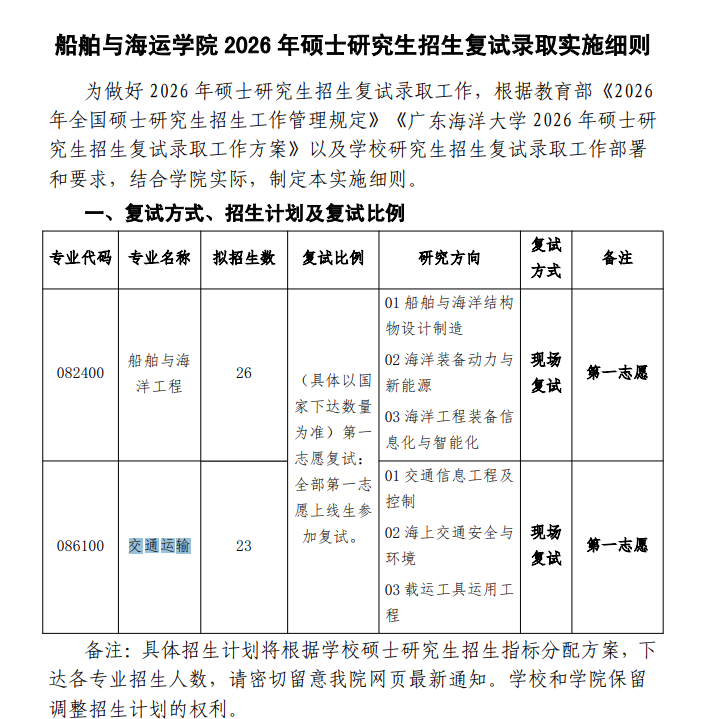
(对比数据: 船舶与海洋工程、交通运输)广东海洋大学船舶与海运学院一志愿上线人数不足
来源:
关注公众号:51考研网
2026-03-20 23:42:02


对比以上数据: 船舶与海洋工程、交通运输 一志愿上线人数不足
推荐使用51考研网电脑站查看信息更方便 www.51kywang.com
对比以上数据,结合自己的情况,积极准备,如需删除请联系电话18137782070
温馨提示:登录51考研网电脑站官网,查看信息更方便
推荐
-
-
QQ空间
-
新浪微博
-
人人网
-
豆瓣




