资料
  • 资料
  • 文章
  • 视频
  • 论坛
搜索
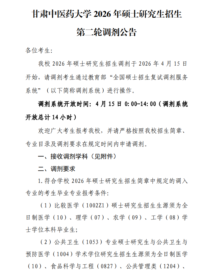
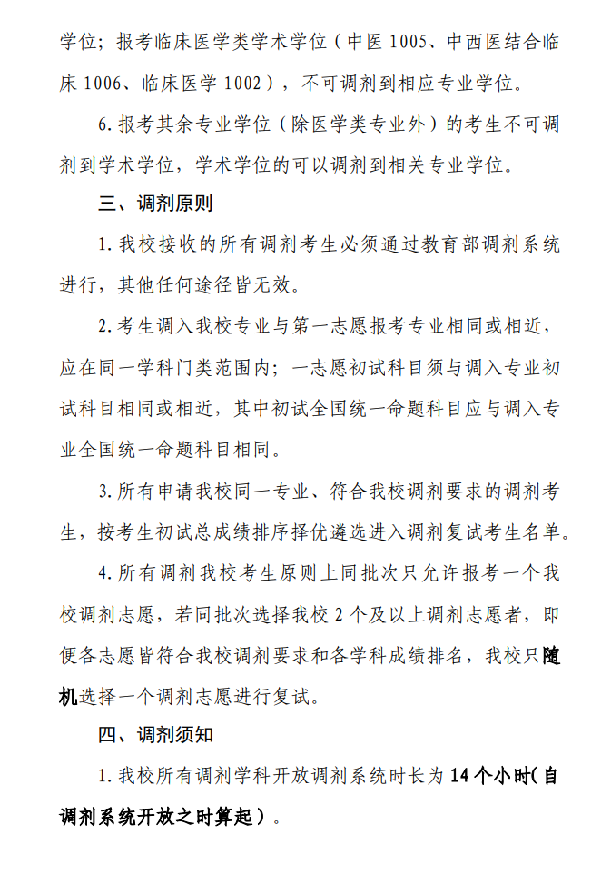
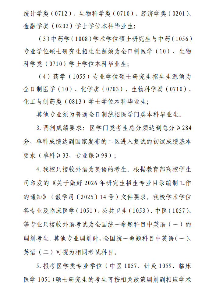
首页 >> 调剂信息 >>医学 >>甘肃B区 >> ( 第二批15日0点到14点)2026年甘肃中医药大学医学类招生调剂信息
详细内容

( 第二批15日0点到14点)2026年甘肃中医药大学医学类招生调剂信息

时间:2026-04-15 11:24:12     【转载】   来自:关注公众号:51考研网

image.pngimage.pngimage.pngimage.pngimage.png

seo seo