资料
  • 资料
  • 文章
  • 视频
  • 论坛
搜索
首页 >> 调剂信息 >>医学 >>广西B区 >> ( 第十四批19日8点到20点)2026年广西医科大学微生物学、动物学招生调剂信息
详细内容

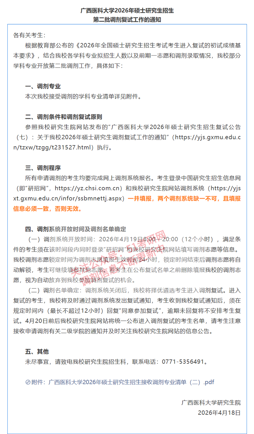
( 第十四批19日8点到20点)2026年广西医科大学微生物学、动物学招生调剂信息

时间:2026-04-19 11:15:00     【转载】   来自:关注公众号:51考研网

image.pngimage.png

seo seo