资料
  • 资料
  • 文章
  • 视频
  • 论坛
搜索
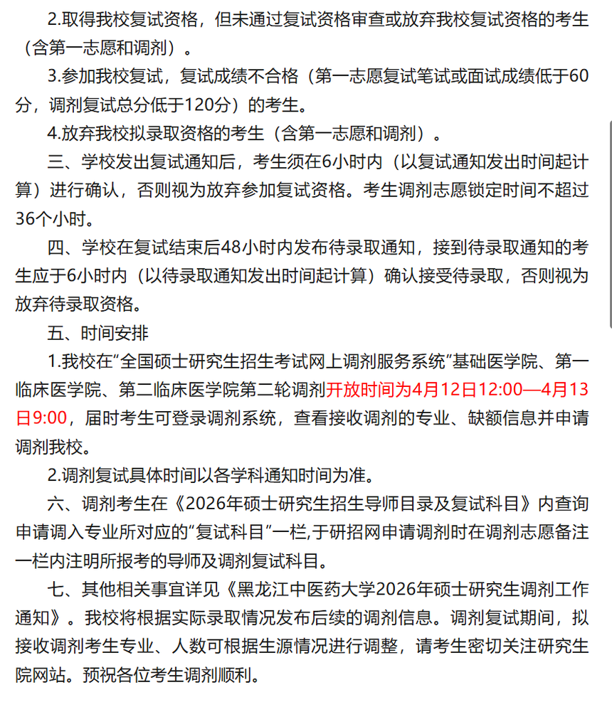
首页 >> 调剂信息 >>医学 >>黑龙江 >> (第二批12日12点至13号9点)2026年黑龙江中医药大学医学类招生调剂信息
详细内容

(第二批12日12点至13号9点)2026年黑龙江中医药大学医学类招生调剂信息

时间:2026-04-11 22:21:17     【转载】   来自:关注公众号:51考研网

image.pngimage.pngimage.png

seo seo