资料
  • 资料
  • 文章
  • 视频
  • 论坛
搜索
首页 >> 调剂信息 >>医学 >>河南 >> 2026年河南医药大学体育学院基础医学、临床医学招生调剂信息
详细内容

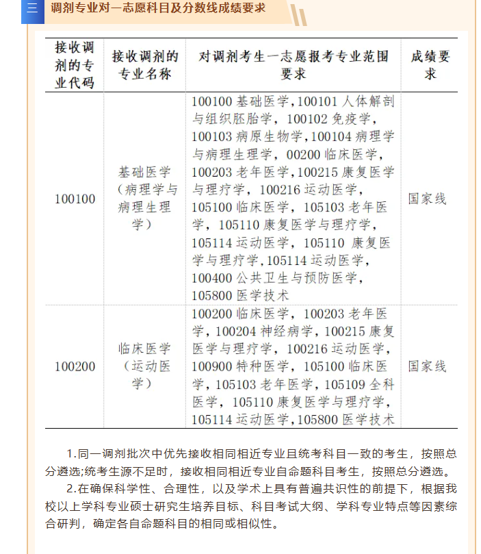
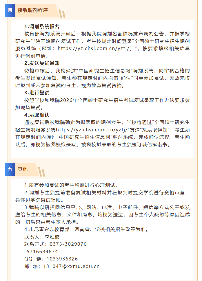
2026年河南医药大学体育学院基础医学、临床医学招生调剂信息

时间:2026-04-08 16:56:40     【转载】   来自:关注公众号:51考研网

image.pngimage.pngimage.pngimage.png

seo seo