资料
  • 资料
  • 文章
  • 视频
  • 论坛
搜索
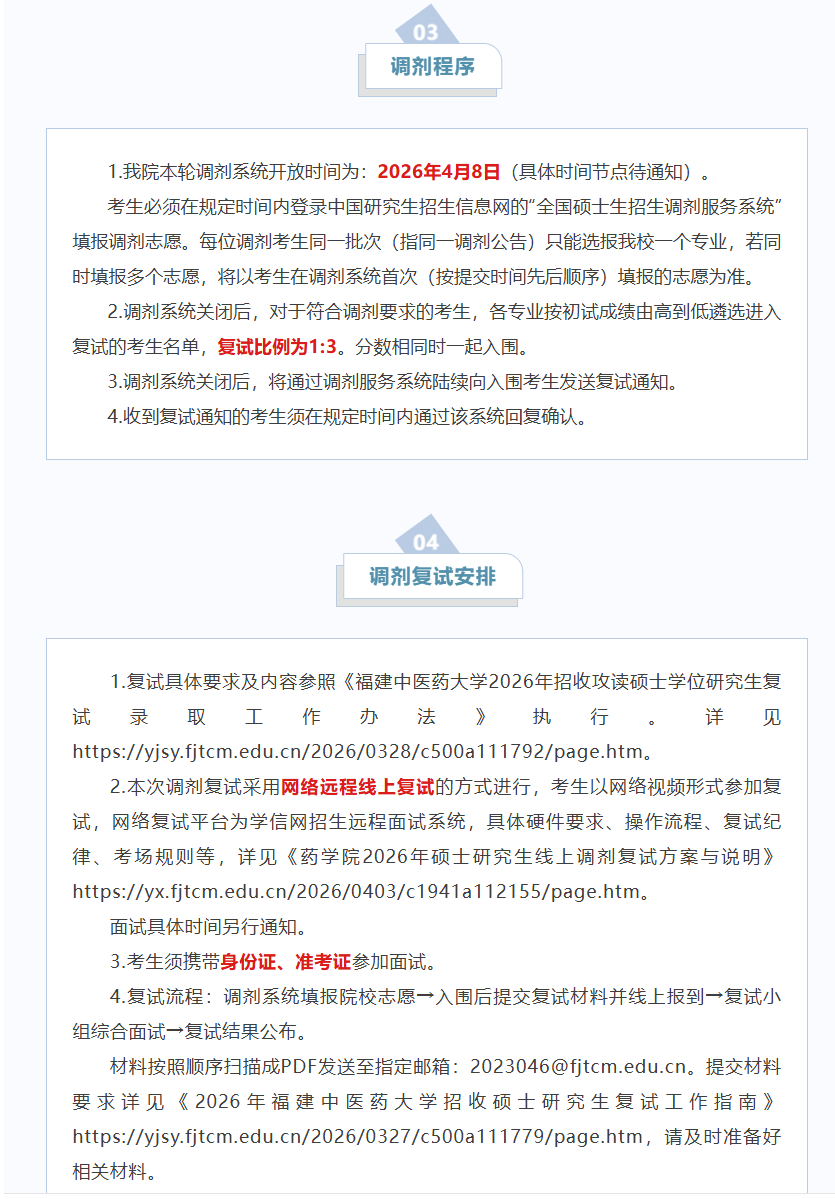
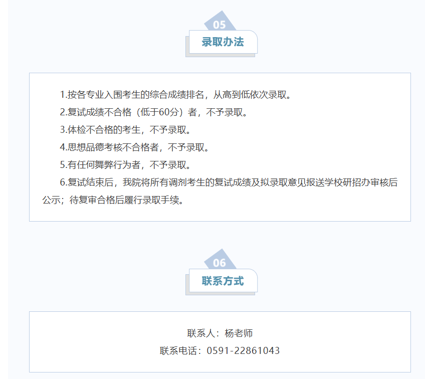
首页 >> 调剂信息 >>医学 >>福建 >> 2026年福建中医药大学药学院药物化学 药剂学 药理学 中药学 中药招生调剂信息
详细内容

2026年福建中医药大学药学院药物化学 药剂学 药理学 中药学 中药招生调剂信息

时间:2026-04-05 13:30:57     【转载】   来自:关注公众号:51考研网

image.pngimage.pngimage.png

seo seo