资料
  • 资料
  • 文章
  • 视频
  • 论坛
搜索
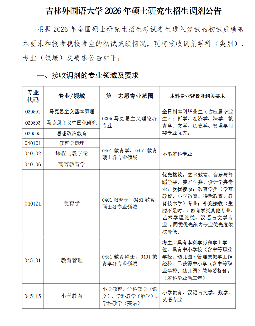
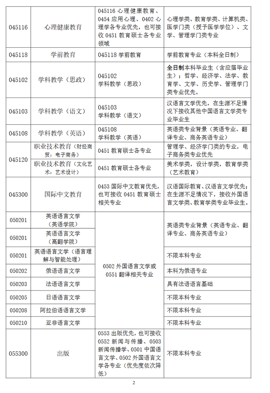
首页 >> 调剂信息 >>管理学 >>吉林 >> 2026年 吉林外国语大学 工商管理 会计 旅游管理招生调剂信息
详细内容

2026年 吉林外国语大学 工商管理 会计 旅游管理招生调剂信息

时间:2026-04-02 19:29:26     【转载】   来自:关注公众号:51考研网

image.pngimage.pngimage.pngimage.pngimage.pngimage.pngimage.png

seo seo