资料
  • 资料
  • 文章
  • 视频
  • 论坛
搜索
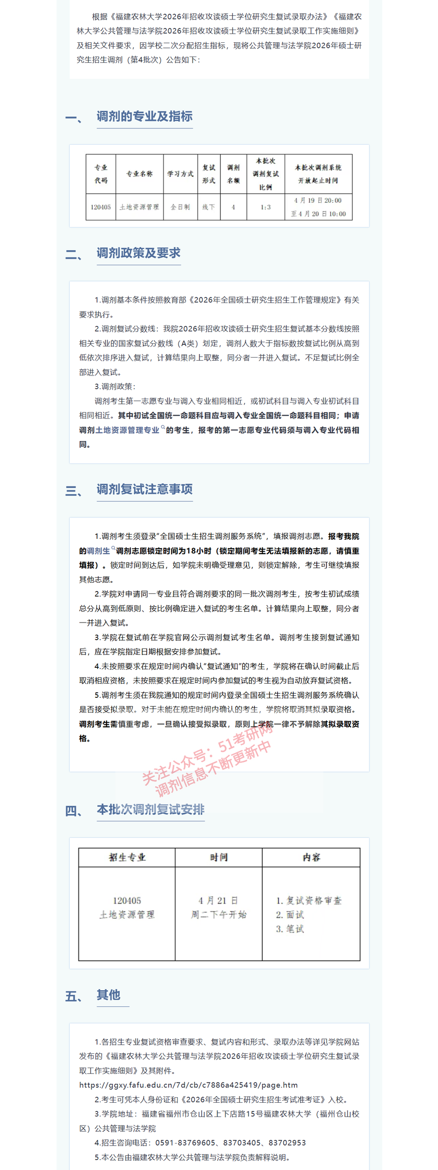
首页 >> 调剂信息 >>管理学 >>福建 >> (第四批19日20点到20号10点)2026年福建农林大学公共管理与法学院土地资源管理招生调剂信息
详细内容

(第四批19日20点到20号10点)2026年福建农林大学公共管理与法学院土地资源管理招生调剂信息

时间:2026-04-19 20:39:07     【转载】   来自:关注公众号:51考研网

image.png

seo seo