|
|
根据《大连理工大学2026年硕士研究生复试录取办法》和本学院复试录取办法的规定,现将本学院调剂招生计划、调剂规则及流程等通知如下: 一、调剂计划
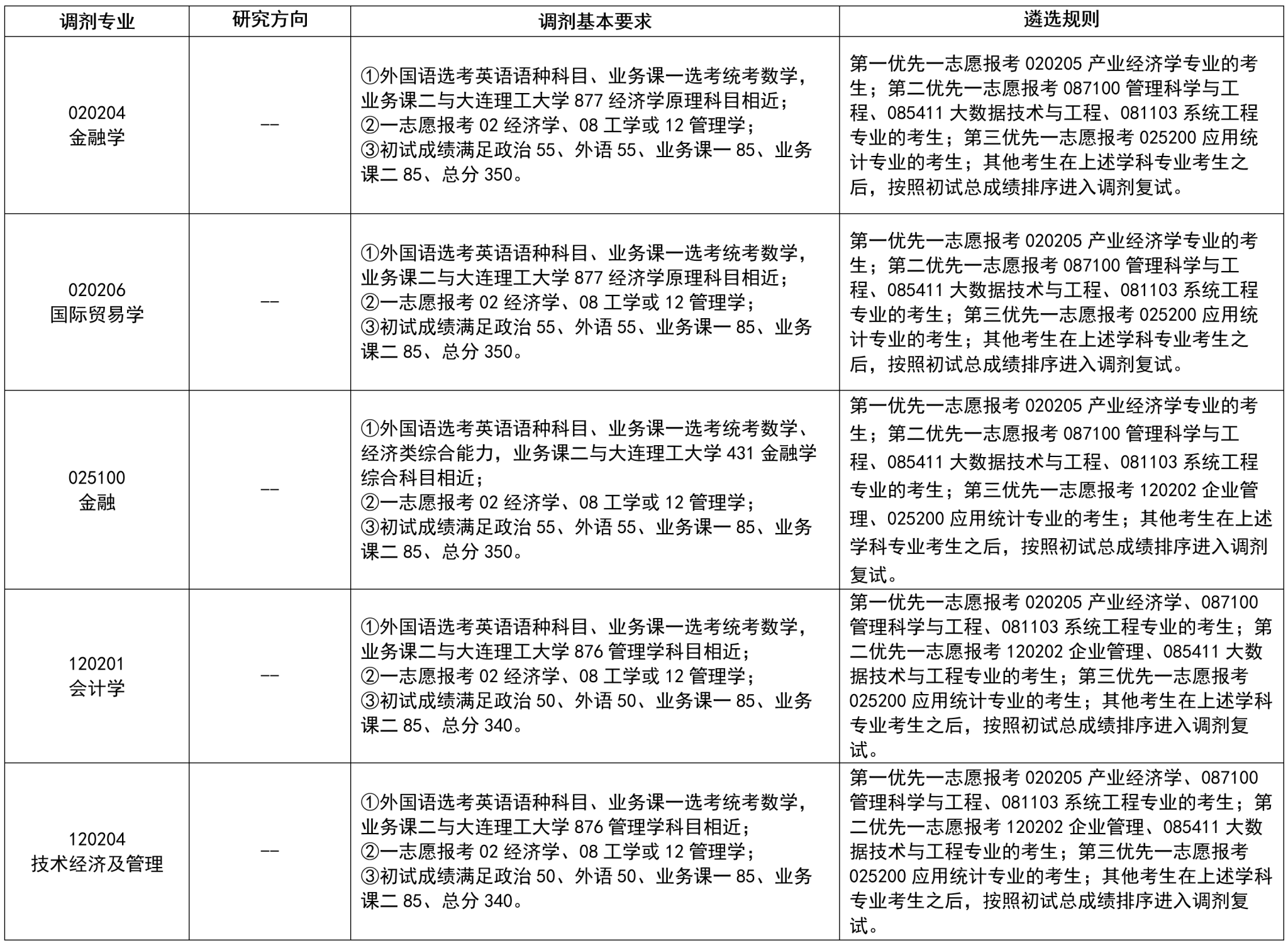
二、调剂条件 调剂考生须满足《大连理工大学2026年硕士研究生复试录取办法》中规定调剂基本条件。其中,初试成绩符合第一志愿报考专业所在我校学科门类的初试成绩基本要求;与第一志愿报考专业相同相近、或初试科目与调入专业初试科目相同相近。本单位各调剂专业具体报名要求与遴选规则如下:
三、调剂报名 1. 符合调剂报考要求的考生请在4月8日0:00-12:00期间登录“全国硕士研究生招生考试网上调剂系统”报名。并在4月8日12:00前将申请材料发送至指定邮箱s245687913@163.com(邮件主题为申请专业+考生姓名),已参加过经济管理学院第一志愿复试的考生无需再次提交材料。申请材料:身份证、学历学位证书(应届生学生证或在读证明)、《诚信复试承诺书》、《大连理工大学研究生思想政治与综合文化素质考核表》、个人简历(一页)、本科成绩单、等级证书、论文专利、科研成果、荣誉奖项等材料的扫描件。将根据报名调剂考生成绩、一志愿及本科专业、既往表现等学术标准,综合择优确定复试名单并发放复试通知。 2. 请报名考生及时到调剂系统查看,学院预计4月8日12点后向考生发送复试通知,考生必须于接到复试通知4小时内接受,并即刻加入复试QQ群:940473633(入群时备注报考专业+姓名),后续具体事项将于群内通知。请考生按要求参加调剂复试,每名调剂考生只能接收本学院内的一个调剂复试通知。 3. 参加调剂复试的考生需在4月8日20点前完成心理测试,已在一志愿复试过程中参加过心理测试的考生不要重复测试,心理测试具体操作和要求见《经济管理学院2026年硕士研究生复试录取办法》或者见附件1。 四、调剂复试 1.调剂复试采取远程网络复试形式,复试内容、分值等其他未尽事宜参照本单位复试录取办法执行。 2.学院预计4月9日16点后向考生发送待录取通知,考生必须于接到待录取通知4小时内接受。 3.调剂复试时间安排如下:
五、远程网络复试说明 《网络远程复试要求》及《远程网络复试系统操作指南(考生)》请见附件2、3。 六、联系方式 联 系 人:老老师 联系电话:0411-84707427 联系邮箱:laoyi@dlut.edu.cn |



