资料
  • 资料
  • 文章
  • 视频
  • 论坛
搜索
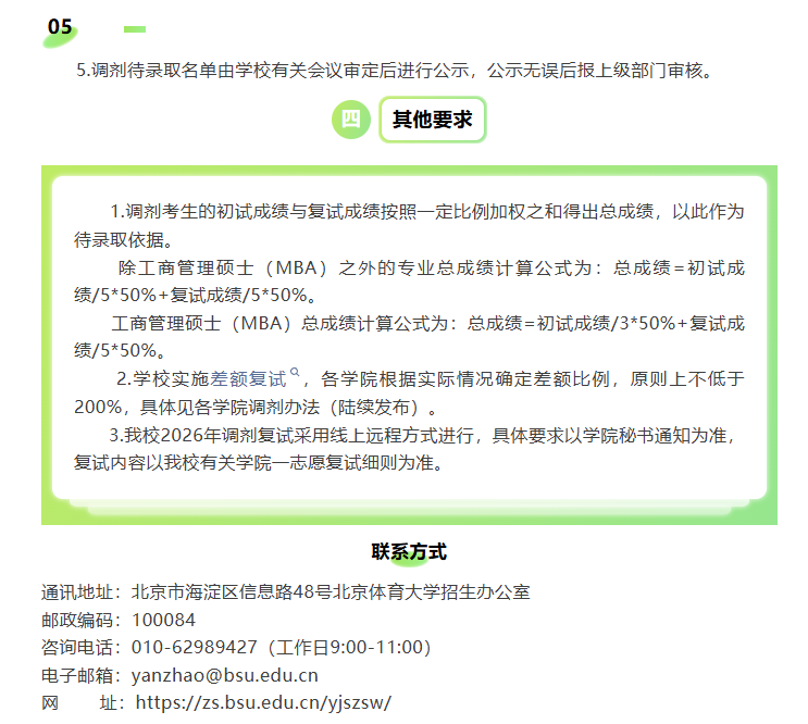
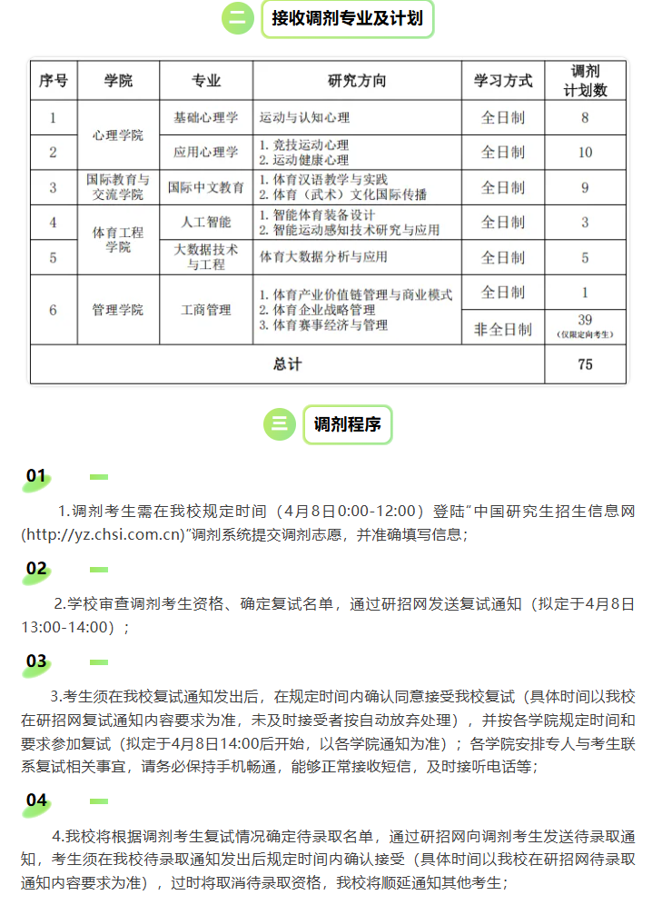
首页 >> 调剂信息 >>管理学 >>北京 >> 2026年 北京体育大学 工商管理招生调剂信息
详细内容

2026年 北京体育大学 工商管理招生调剂信息

时间:2026-03-30 21:54:27     【转载】   来自:关注公众号:51考研网

image.pngimage.pngimage.png

seo seo