官方发布
26考研复试专业课资料>>>点击进入
26考研调剂分析系统>>>点击进入
26考研面试模拟系统>>>点击进入
26考研调剂指导无忧A班(适合不需要考数学的专业)>>>点击进入
26考研调剂指导无忧B班(适合需要考数学的专业)>>>点击进入
26考研复试模板班(公共复试)>>>点击进入
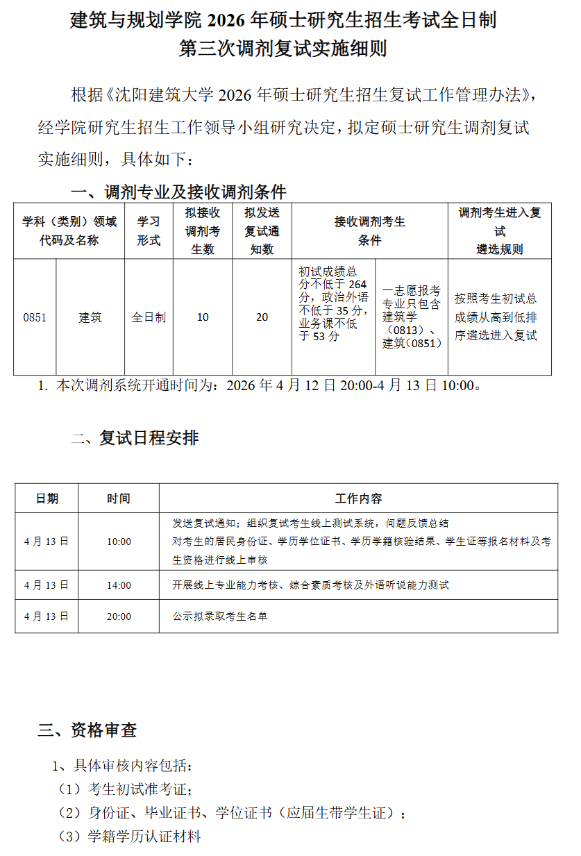
原文:建筑与规划学院2026年硕士研究生招生考试第三批全日制调剂复试实施细则-沈阳建筑大学建筑与规划学院
标题格式为:2026年+报考的专业+总分+本科院校及个人特长优势(选填)【示例:2026年机械工程299分寻求相关专业调剂(本科北理工,主持及参与过多项科研项目,具有一定的科研能力)】
院校全称+专业
分数
QQ好友
QQ空间
新浪微博
人人网
豆瓣
27考研初试专业课资料,>>>点击进入
打开微信扫一扫,关注官方公众号
获取更多复试调剂信息
收起
账号登陆