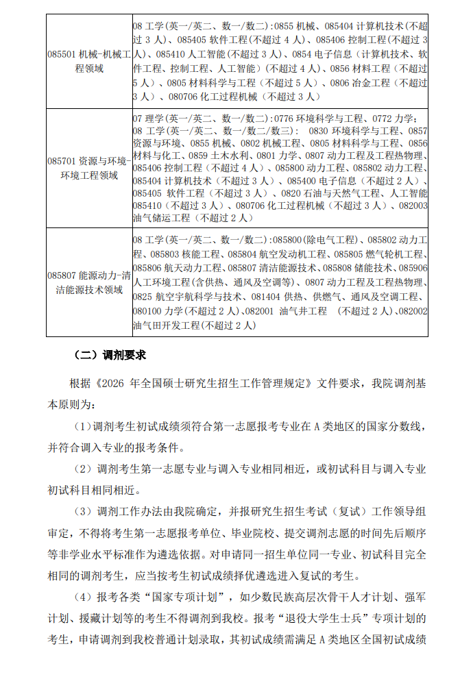
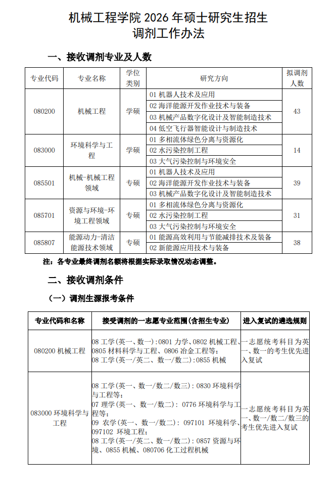
2026年北京石油化工学院机械工程学院机械工程、 环境科学与工程、 机械、 资源与环境、 能源动力招生调剂信息

来源: 关注公众号:51考研网 2026-03-26 17:59:00

image.pngimage.pngimage.png

关注公众号:51考研网,获取更多复试调剂信息


考生发布个人调剂信息

标题格式为:2026年+报考的专业+总分+本科院校及个人特长优势(选填)【示例:2026年机械工程299分寻求相关专业调剂(本科北理工,主持及参与过多项科研项目,具有一定的科研能力)】

院校全称+专业

报考专业门类:*

分数

分数

分数

分数

特别声明: 此调剂申请不是向特定的老师申请请知悉!提交后,你的调剂信息将会在《考生调剂信息专栏》展示;有招生需求的老师在《考生调剂信息专栏》可以看到你的调剂信息,如果对你满意将会与你主动联系。 如果你对我们发布的一些院校调剂招生信息感兴趣,直接按照调剂信息里面留的联系方式,直接联系招生老师即可,而不是填写此申请!!!
打赏币

考生发布个人调剂信息

推荐

  • QQ空间

  • 新浪微博

  • 人人网

  • 豆瓣

收起

取消