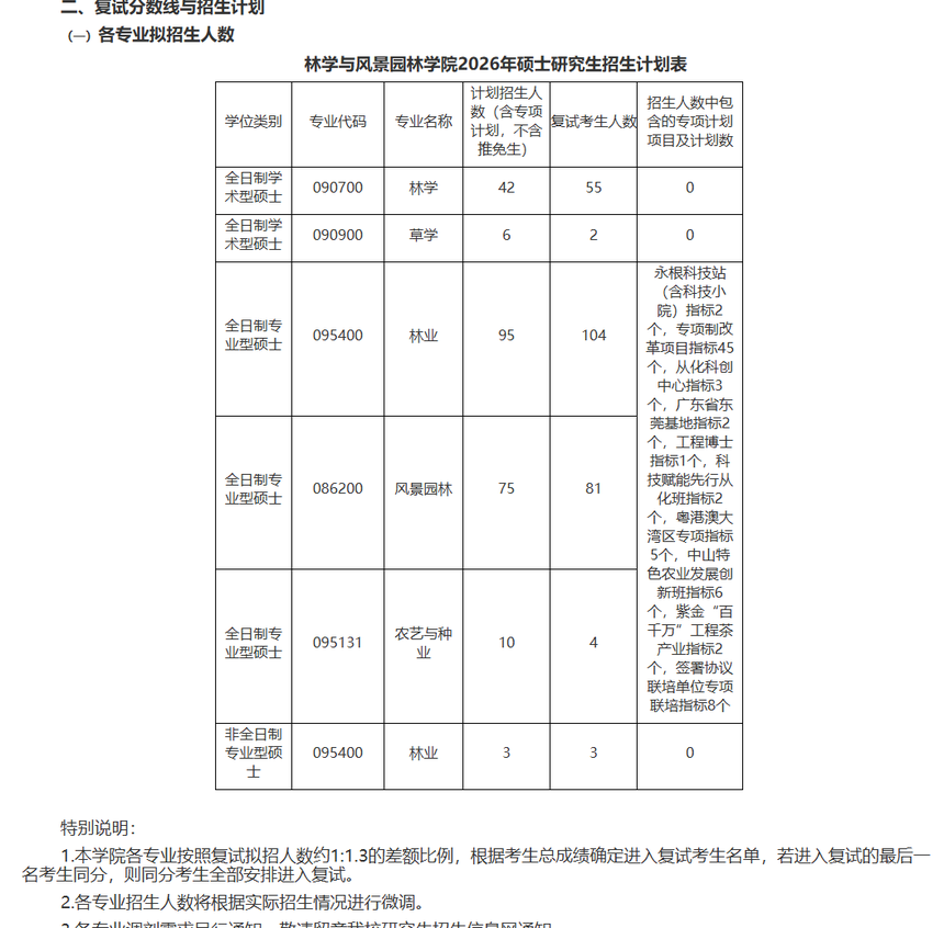
(对比数据:草学、农艺与种业)华南农业大学林学与风景园林学院 一志愿上线人数不足
来源:
关注公众号:51考研网
2026-03-23 17:15:17

原文链接;https://lf.scau.edu.cn/2026/0321/c888a429832/page.htm
对比以上数据: 草学、农艺与种业,一志愿上线人数不足
结合自己的情况,积极准备,如需删除请联系电话18137782070
温馨提示:推荐使用51考研网电脑站官网查看信息更方便 www.51kywang.com
推荐
-
-
QQ空间
-
新浪微博
-
人人网
-
豆瓣




