(对比数据:艺术学) 湖北大学艺术与设计学院硕士研究生复试录取工作安排
来源:
关注公众号:51考研网
2026-03-19 13:43:21

一志愿名单:https://artweb.hubu.edu.cn/info/1305/7981.htm
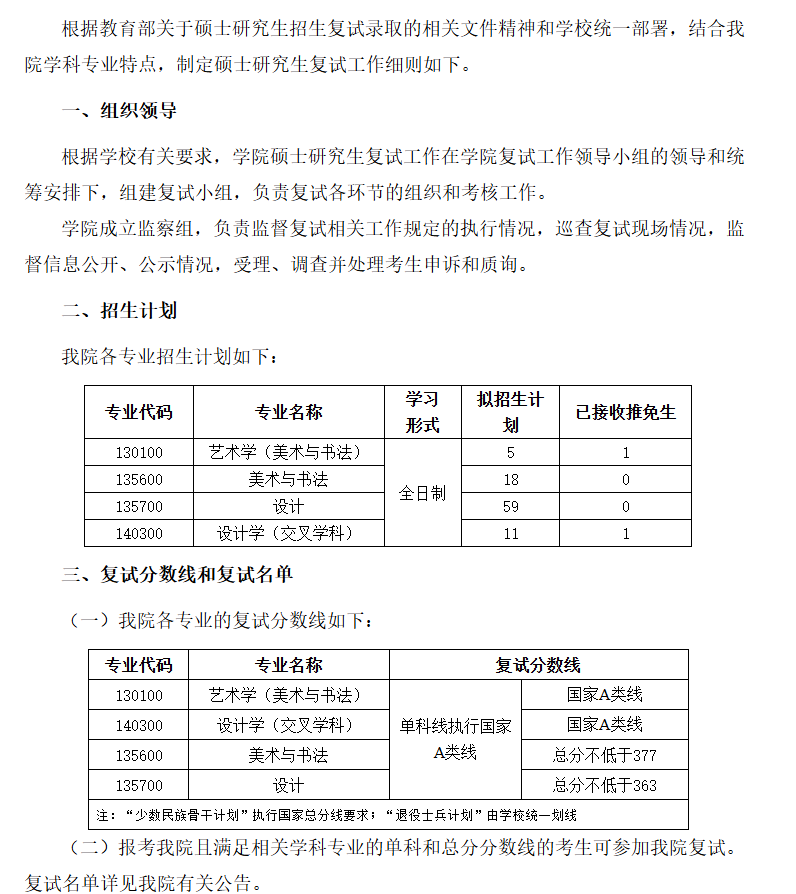
对比以上数据:艺术学一志愿上线人数不足
推荐使用51考研网电脑站查看信息更方便 www.51kywang.com
对比以上数据,结合自己的情况,积极准备,如需删除请联系电话18137782070
温馨提示:登录51考研网电脑站官网,查看信息更方便
推荐
-
-
QQ空间
-
新浪微博
-
人人网
-
豆瓣




