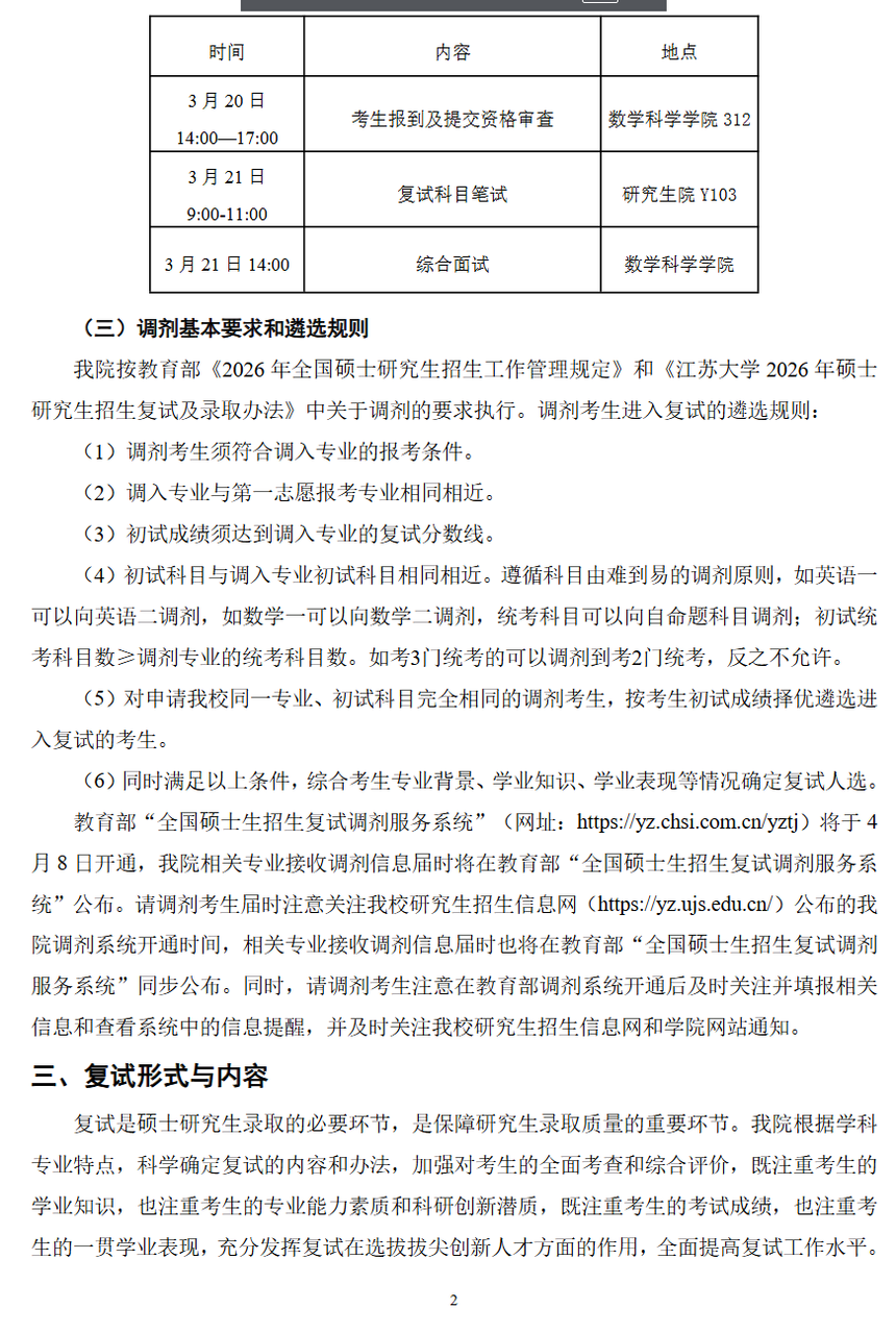
(对比数据:控制科学与技术 ) 江苏大学数学科学学院2026年硕士研究生招生复试及录取工作细则
来源:
关注公众号:51考研网
2026-03-17 17:46:11




推荐使用51考研网电脑站查看信息更方便 www.51kywang.com
对比以上数据,结合自己的情况,积极准备,如需删除请联系电话18137782070
温馨提示:登录51考研网电脑站官网,查看信息更方便
推荐
-
-
QQ空间
-
新浪微博
-
人人网
-
豆瓣




对比以上数据,结合自己的情况,积极准备,如需删除请联系电话18137782070
温馨提示:登录51考研网电脑站官网,查看信息更方便
QQ空间
新浪微博
人人网
豆瓣