2025年中国测绘科学研究院硕士研究生招生简章、专业目录、参考书目、大纲等招生信息
一、单位简介
中国测绘科学研究院成立于1959年,隶属于自然资源部,是国内测绘地理信息领域最大的多学科综合性研究机构和唯一的中央级公益性科研院所,具有测绘科学与技术一级学科硕士学位授权点,研究领域涵盖大地测量与导航、摄影测量与遥感、地图学与地理信息系统、地理空间大数据、自然资源调查监测等方向,现有研究员、副研究员等高级职称人员100余人,设有国家奖学金、学业奖学金、陈永龄院士优秀学生科技创新奖学金等奖励机制。
二、招生计划
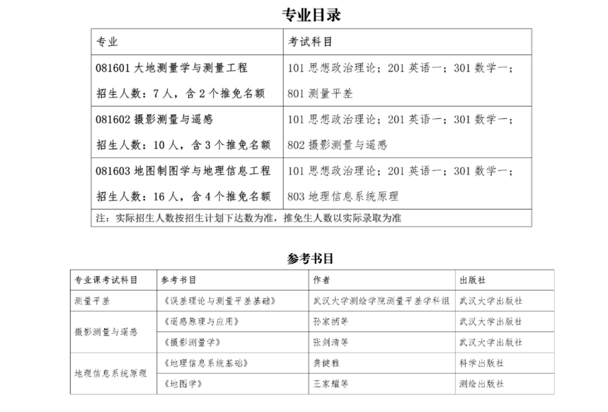
我院2025年计划招收全日制学术学位硕士研究生33名(实际招生人数以下达的招生计划为准),其中接收推免生总数不超过招生计划的30%,各专业拟招生人数及接收推免生人数详见我院2025年专业目录。
三、报考条件
报名参加全国硕士研究生招生考试的人员,须符合下列条件:
(一)中华人民共和国公民。
(二)拥护中国***的领导,品德良好,遵纪守法。
(三)身体健康状况符合国家规定的体检要求。
(四)考生学业水平必须符合下列条件之一:
1.国家承认学历的应届本科毕业生(含普通高校、成人高校、普通高校举办的成人高等学历教育等应届本科毕业生)及自学考试和网络教育届时可毕业本科生。考生录取当年入学前必须取得国家承认的本科毕业证书或教育部留学服务中心出具的《国(境)外学历学位认证书》,否则录取资格无效。
2.具有国家承认的大学本科毕业学历的人员。
3.获得国家承认的高职高专毕业学历后满2年(从毕业后到录取当年入学之日,下同)或2年以上的人员,以及国家承认学历的本科结业生,按本科毕业同等学力身份报考。同时还须满足以下所有条件:①修完大学本科全部必修课程,成绩合格;②在所报考专业领域的中文核心学术期刊上以第一作者发表过1篇(含)以上文章;③报考专业(领域)与所学专业相同或相近。
4.已获硕士、博士学位的人员。
在校研究生报考须在报名前征得所在培养单位同意。
四、报考流程
(一)考生报名前应仔细核对本人是否符合报考条件,凡不符合报考条件的考生将不予录取,相关后果由考生本人承担。
(二)所有报考我院的考生应在规定时间登录“中国研究生招生信息网”进行网上报名。报名时间以教育部公布时间为准,逾期不再补报,也不得再修改报名信息。
(三)报考人员的资格审查在复试时进行,对不符合报考条件的考生我院将取消其复试资格。
(四)初试时间以教育部公布时间为准。
(五)初试科目详见专业目录。
五、复试录取
复试资格由我院根据教育部复试基本分数线并结合我院当年考生成绩的具体情况确定。达到我院复试资格的所有考生均需参加复试,复试的时间、地点、科目及方式由我院按照教育部相关要求自行确定。
我院根据国家下达的招生计划、考生入学考试的成绩(含初试和复试)并结合其平时学习成绩和思想政治表现、业务素质以及身体健康状况择优确定拟录取名单。
五、学费标准
我院硕士研究生学费为6000元/年。
六、咨询及联系方式
单位代码:86001
单位名称:中国测绘科学研究院
联 系 人:马老师
联系电话:010-63880811
通讯地址:北京市海淀区莲花池西路28号
邮政编码:100036
推荐
-
-
QQ空间
-
新浪微博
-
人人网
-
豆瓣





