2016年中科院宁波材料所硕士研究生招生简章
中国科学院宁波材料技术与工程研究所(简称“宁波材料所”)是由中国科学院、浙江省、宁波市三方共同出资组建的浙江省首家中科院直属科研机构,是着眼于集技术创新、成果转化、科技服务、人才培育于一体的综合性工业技术研究机构。
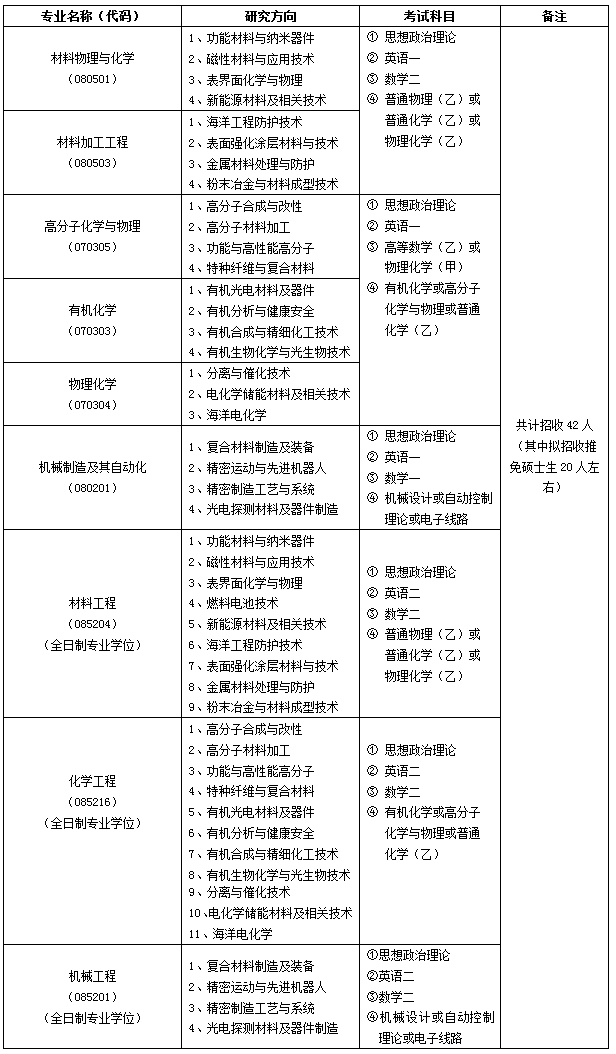
截至2015年9月,我所在读研究生729人(国家计划内研究生223人,高校联合培养生320人,课题研究生157人,外国留学生18人,同等学力
申请学位11人)。2016年我所计划在材料物理与化学、材料加工工程、高分子化学与物理、有机化学、物理化学、机械制造及其自动化、材料工程、化学工程
和机械工程等9个专业招收硕士研究生42名,其中拟接收推荐免试硕士研究生20名。
一、专业目录
二、招生问答
欢迎广大考生报考我所2016年硕士研究生,现将有关情况问答如下:
(一)、如何报考你所2016年硕士研究生?
答:考生报名前应仔细核对本人是否符合报考条件。在复试阶段将进行报考资格审查,凡不符合报考条件的考生将不予复试和录取,相关后果由考生本人承担。
2016年参加全国硕士研究生入学统一考试的考生,报考时一律采取网上报名方式。考生在网上报名时所选择的报名点和参加考试的考点应一致。
报名包括网上报名和现场确认2个阶段。
第一阶段:网上报名
报名时间:2015年10月10日至10月31日每天9:00-22:00,逾期不再补报,也不得再修改报名信息。
预报名时间:2015年9月25日至9月28日每天9:00-22:00。
报名网址:中国研究生招生信息网(http://yz.chsi.com.cn或http://yz.chsi.cn)。
查询网址:中国研究生招生信息网(http://yz.chsi.com.cn或http://yz.chsi.cn)、中国科学院大学研究生招生网(http://admission.ucas.ac.cn)。
我所考生报考招生单位所在地区应选择“北京”,招生单位栏中选择“(14430)中国科学院大学”,在院系所名称栏中选择“(174)宁波材料技术与工程研究所”,之后选择报考专业等报考信息。
特别提醒:考生登录网上报名主页后,请务必认真阅读报名过程中弹出的重要公告信息。在网上报名期间,考生可自行修改自己的网报信息。凡不按公告要求报
名、网报信息误填、错填或填报虚假信息而造成不能初试或复试的后果,由考生本人承担。请考生务必牢记自己网报时的用户名和密码,后期打印准考证、调剂录取
等均需使用。
第二阶段:现场确认
现场确认必须由考生本人办理,不得由他人代办。凡请他人代办的,报考点一概不予受理。
时间:2015年11月12日至11月14日,逾期不再补办。
地点:选择京外报考点的考生到所在省(自治区、直辖市)招生办公室指定的报考点进行现场确认;选择北京中国科学院大学报考点(报考点代码1188)的考生必须在规定的时间内到中国科学院大学中关村园区青年公寓6号楼(中关村东路80号)现场确认。
现场确认手续:考生须持本人居民身份证、学历证书(应届生凭学生证)原件及网上报名号或网报时生成打印的初试报考登记表确认报考资格,并办理交费和现场照相等手续。未通过网上学历(学籍)校验的考生,在现场确认时应提供学历(学籍)认证报告。
特别提醒:现场确认期间,考生必须对报名信息进行认真核对并确认。现场确认后的考生报名信息在考试、复试及录取阶段一律不作修改,因考生填写错误引起的一切后果由其自行承担。
(二)、如何报考你所推荐免试硕士研究生?
答:推免考生须取得所在高校外推资格,占用所在高校外推指标。报考时,申请人须于2015年10月25日前登录教育部“全国推荐优秀应届本科毕业生免试攻读研究生信息公开暨管理服务系统”(网址:http://yz.chsi.com.cn/tm)填报申请信息。在教育部“推免服务系统”中选择“中国科学院大学”(学校代码:14430),再选择院系“宁波材料技术与工程研究所”(院系代码:174)。
所有推免生均须通过教育部“推免服务系统”填写报考志愿、电子照片上传、网上缴费、接收并确认招生单位的复试及待录取通知。被接收的推荐免试生不需进行现场确认,不得再报名参加全国统一考试。
具体报考事项请参见我所《2016年推荐免试硕士研究生招生简章》及《中科院宁波材料所2016年接收推荐免试硕士生及直博生规程》
推荐
-
-
QQ空间
-
新浪微博
-
人人网
-
豆瓣




