- 排序
- 分类
2026-03-30 17:20:50
官方发布
原文链接:https://yanzhao.bjut.edu.cn/info/1025/18007.htm
2026-03-30 15:37:32
官方发布
按照《教育部关于印发2026年全国硕士研究生招生工作管理规定的通知》(教学〔2025〕2号)、《关于做好2026年全国硕士研究生招生复试录取工作的通知》(教学司〔2026〕3号)等文件要求,北京市科学技术研究院城市安全与环境科学研究所(以下简称城安所)2026年硕士研究生招生有部分专业接受考生调剂,现将调剂相关事宜公布如下,请拟调剂考生及时关注城安所官方网站,提前做好调剂相关准备。一、单位情况城安所原名北京市劳动保护科学研究所,1955年底批准成立,原隶属于国家劳动部,是我国第一家经国务院批准成立的从事安全、环境与职业卫
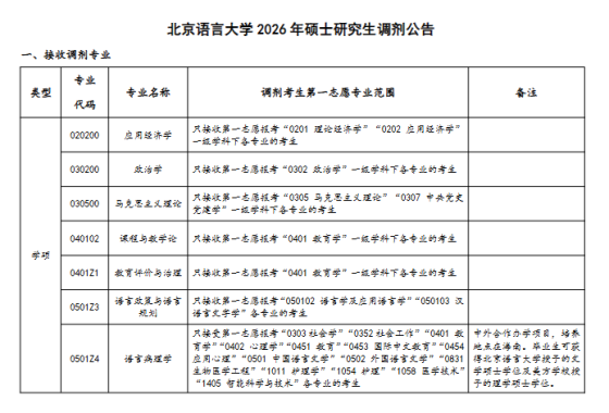
2026-03-30 15:26:46
官方发布
为进一步规范研究生招生调剂工作,根据《教育部关于印发2026年全国硕士研究生招生工作管理规定的通知》(教学〔2025〕2号)、《关于做好2026年全国硕士研究生招生复试录取工作的通知》(教学司〔2026〕3号)等文件精神,为确保调剂工作公平、公正、有效开展,保证生源质量,现结合我校硕士研究生招生考试调剂工作实际,制定如下调剂工作办法。一、总原则严格遵照“公平、公正、公开、择优”的原则,开展研究生调剂工作。二、调剂要求1.符合我院对报考条件的要求;2.初试总成绩和单科成绩符合《全国初试成绩基本要求》;3.申请调剂专业与第
2026-03-30 12:05:48
官方发布
北京工商大学是北京市高水平研究型大学,是一所以食品、商科、轻工和数据科学为特色,理、工、农、经、管、法、文、艺等学科相互支撑、协调发展的多科性大学。北京工商大学研究生教育始于1979年,1981年成为国务院批准的全国首批硕士学位授权单位。现有一级学科博士学位授权点7个,专业博士学位授权点1个。学校应用经济学、食品科学与工程和工商管理学等3个学科为北京高校高精尖学科。农业科学学科进入ESI排名世界前1‰,化学、工程、材料科学、环境与生态科学、生物学与生物化学、经济与商学、社会科学等学科跻身世界前1%。一、接收调剂专
2026-03-29 12:32:29
官方发布
为贯彻落实新时代研究生教育改革的总体要求,进一步突出拔尖创新人才选拔质量,确保2026年硕士研究生复试工作顺利、高效完成,结合《北京外国语大学2026年硕士研究生复试录取工作方案》(以下简称《方案》),特制定2026年我院硕士研究生招生调剂复试工作方案。一、调剂复试安排(一)硕士生招生复试最低分数要求研究生统考分数满足教育部制定的《2026年全国硕士研究生招生初试成绩基本要求》中所报学科专业国家线A类单科线要求,且满足我校总分数线要求的考生,方可申请调剂。具体内容详见《2026年北京外国语大学硕士研究生统考复试分数线
2026-03-29 00:46:44
官方发布
根据教育部《2026年全国硕士研究生招生工作管理规定》及《2026年南京师范大学硕士研究生招生复试和录取工作实施办法》要求,现将我校2026年硕士研究生招生调剂工作有关事项通知如下。一、接受调剂专业学院专业名称专业代码学习形式新闻与传播学院戏剧与影视135400非全日制公共管理学院应用伦理015100非全日制商学院工商管理125100非全日制南京师范大学麦考瑞大学联合学院教育经济与管理047101全日制计算机科学与技术081200全日制二、调剂基本要求1.符合调入专业的报考条件。2.初试成绩符合第一志愿报考专业国家分数线A类考生总分和单科要求
2026-03-29 00:41:13
官方发布
单位名称:交通运输部公路科学研究所单位代码:83902一、接收调剂专业及接收调剂名额1.土木工程081400(学术学位,研究方向:01岩土工程、02结构工程、03防灾减灾工程及防护工程、04桥梁与隧道工程;拟接收调剂共7名)。2.交通运输工程082300(学术学位,研究方向:01道路与铁道工程、02交通信息工程及控制、03交通运输规划与管理、04载运工具运用工程;拟接收调剂共11名)。3.交通运输086100(专业学位,研究方向:01道路与铁道工程、02交通信息工程及控制、03交通运输规划与管理、04载运工具运用工程、05桥梁与隧道工程;拟接收调剂共12
2026-03-28 11:40:48
官方发布
根据研究所2026年硕士研究生招生安排,拟接收部分调剂生源,欢迎优秀考生申请调剂至研究所学习深造。现将有关事项公告如下:一、调剂专业:车辆工程(080204)二、调剂要求:(一)总分不低于305分,单科(满分=100分)不低于50分,单科(满分=150)不低于70分。(二)调入专业与第一志愿报考专业相同或相近,且在同一学科门类范围内;初试科目与调入专业初试科目相同或相近,其中初试全国统一命题科目应与调入专业全国统一命题科目相同;(三)人工智能、软件工程、控制科学与工程、机械工程及其自动化、电气工程、车辆工程、自动化、计算













