- 排序
- 分类
2026-04-05 12:25:19
官方发布
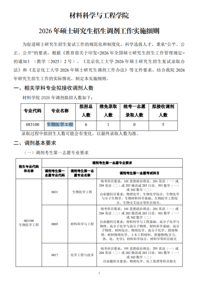
为做好2026年硕士研究生招生录取工作,根据《教育部关于加强硕士研究生招生复试工作的指导意见》(教学〔2006〕4号)、《教育部关于印发2026年全国硕士研究生招生工作管理规定》(教学〔2025〕2号)、《关于做好2026年全国硕士研究生招生复试录取工作的通知》(教学司〔2026〕3号)等文件精神,学校坚持首善标准,遵循“按需招生、全面衡量、择优录取、宁缺毋滥”的原则,在确保安全性、公平性和科学性的基础上,现制订2026年我院硕士研究生招生调剂录取工作方案。一、调剂工作程序(1)发布调剂专业计划名额信息。(2)考生按时登录“全国
2026-04-04 23:11:04
官方发布
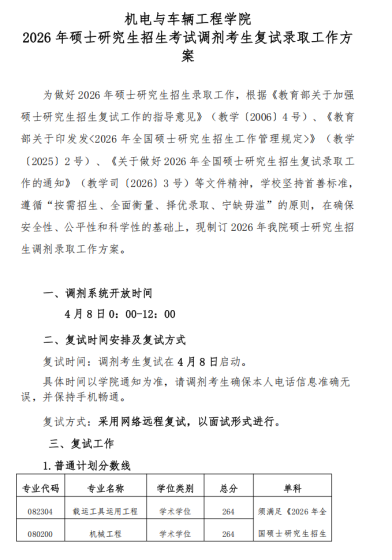
根据教育部、北京市有关文件规定和会议精神,结合我校实际情况,特制定本办法。一、调剂时间及安排国家调剂系统将于2026年4月8日0:00开放,符合我校调剂条件的考生须在调剂系统开放后,于2026年4月8日12:00前登陆中国研究生招生信息网(http://yz.chsi.com.cn)填报调剂志愿。我校初选后,将通过该系统发送复试通知(原则上4月8日发送完毕),考生按照要求在规定时限内确认复试通知后,方可参加我校复试。调剂考生复试拟采用现场或网络远程方式进行,具体由各培养单位组织。进入调剂复试、完成复试考核且被我校拟录取的考生,在我校通过中
2026-04-03 13:17:12
官方发布
根据教育部公布2026年全国硕士研究生招生考试考生进入复试的初试成绩基本要求及我校复试分数线,我校个别专业尚有缺额可以接收调剂,现就接收调剂相关事宜通知如下:一、调剂基本条件1.须符合招生章程中规定的调入专业的报考条件。2.初试成绩符合第一志愿报考专业在一区的全国初试成绩基本要求,并且满足我校调入专业考生进入复试的初试成绩基本要求。3.原则上,调剂考生第一志愿专业与调入专业相同相近,且在同一学科门类范围内。4.考生初试科目应与调入专业初试科目相同或相近,且英语(一)可调英语(二),数学(一)可调数学(二)、
2026-04-03 13:11:16
官方发布
根据《教育部关于印发2026年全国硕士研究生招生工作管理规定的通知》(教学函〔2025〕2号),及我校一志愿考生复试情况,我校2026年有少部分专业拟接收考生调剂。具体专业调剂计划余额以中国研究生招生信息网(https://yz.chsi.com.cn/)“全国硕士生招生复试调剂服务系统”(以下简称“复试调剂系统”)公布的调剂信息为准,请及时关注。一、调剂办法我校调剂工作原则、基本要求等请查看《北京工业大学2026年硕士研究生招生复试、录取工作安排》《北京工业大学各学院2026年硕士研究生复试录取工作方案(含调剂办法)》。所有调剂工作均通
2026-04-03 12:14:28
官方发布
我院2026年硕士研究生网上调剂工作将于4月8日零点后正式开始,收到并确认接受“国家调剂网”复试通知的考生应按通知要求提交复试审核材料、缴纳复试费、参加我院组织的正式复试,现将有关事项通知如下:一、复试准备拟调剂我院相关调剂专业的考生应提前登录我校研究生招生信息网查看《北京科技大学2026年硕士研究生复试要求及注意事项》,做好复试前准备;确认接受复试通知的考生应在考生报考信息导入我校系统后,在规定时间内及时登录我校研究生报考服务系统提交复试资格审查材料和缴纳复试费100元人民币,所需提交的审核材料(电子版)可
2026-04-02 19:42:05
官方发布
一、调剂缺额全日制94人。学科专业代码学科专业名称接收调剂人数080900电子科学与技术12081000信息与通信工程24081200计算机科学与技术36083900网络空间安全13085402通信工程(含宽带网络、移动通信等)0085411大数据技术与工程1085404计算机技术0085410人工智能8二、接收调剂考生的具体条件1.调剂考生符合调入专业的报考条件。2.调剂考生第一志愿专业与调入专业相同相近,或初试科目与调入专业初试科目相同相近。3.专业相同相近具体要求如下:(1)电子科学与技术接收调剂的考生第一志愿报考专业为:0774电子科学与技术及其二级学科、080
2026-04-02 19:21:27
官方发布
我校2026年研究生招生有部分调剂名额,符合我校录取条件、有调剂意向的考生可向相关学院咨询。一、接收调剂专业和联系方式学术学位学院专业代码和名称联系方式出版学院050300新闻传播学(包含普通计划和少数民族高层次骨干人才专项计划考生)王老师 0106026195218801176323wxlfhsun@bigc.edu.cn新闻传播学院050300新闻传播学(包含普通计划和少数民族高层次骨干人才专项计划考生)刘老师 010-60267129 18810163780liuhuakun@bigc.edu.cn印刷与包装工程学院071200科学技术史刘老师010-60261109,18811257130 ybyzbigc@163.com080500材料科学
2026-04-02 18:12:07
官方发布
我中心2026年硕士研究生网上调剂工作将于4月8日零点后正式开始,收到并确认接受“国家调剂网”复试通知的考生应按通知要求进行提交复试审核材料、缴纳复试费、参加钢铁共性技术协同创新中心组织的正式复试,现将有关事项通知如下:一、复试准备拟调剂我中心相关调剂专业的考生应提前登录我校研究生招生信息网查看《北京科技大学2026年硕士研究生复试要求及注意事项》,做好复试前准备;确认接受复试通知的考生应在考生报考信息导入我校系统后,在规定时间内及时登录我校研究生报考服务系统提交复试资格审查材料和缴纳复试费100元人民币,所
2026-04-02 18:06:15
官方发布
我院2026年硕士研究生网上调剂工作将于4月8日零点后正式开始,收到并确认接受“国家调剂网”复试通知的考生应按通知要求进行提交复试审核材料、缴纳复试费、参加现代农学院组织的正式复试,现将有关事项通知如下:一、复试准备拟调剂我院相关调剂专业的考生应提前登录我校研究生招生信息网查看《北京科技大学2026年硕士研究生复试要求及注意事项》,做好复试前准备;确认接受复试通知的考生应在考生报考信息导入我校系统后,在规定时间内及时登录我校研究生报考服务系统提交复试资格审查材料和缴纳复试费100元人民币,所需提交的审核材料(
2026-04-01 17:33:43
官方发布
一、接收调剂的专业及要求我校部分专业可接收调剂生。接收调剂的专业信息及调剂考生第一志愿专业范围等基本要求详见附件(2026年硕士研究生相关院系调剂考生第一志愿专业范围等学术要求)。调剂考生初试成绩须符合第一志愿报考专业国家A类考生初试成绩基本要求,并符合教育部《2026年全国硕士研究生招生工作管理规定》相关规定及我校《2026年硕士研究生招生简章》中规定的调入专业报考条件。调剂计划以我校在全国硕士生招生复试“调剂服务系统”(以下简称“调剂服务系统”)发布的各专业调剂信息为准。2026年我校“退役大学生士兵计划”不













