- 排序
- 分类
2026-03-27 12:27:13
官方发布
天津理工大学材料科学与工程学院2026年硕士研究生招生一志愿复试名单对比以上数据: 材料与化工,一志愿上线人数不足结合自己的情况,积极准备,如需删除请联系电话18137782070温馨提示:推荐使用51考研网电脑站官网查看信息更方便 www.51kywang.com
2026-03-27 12:18:39
官方发布
天津理工大学海运学院2026年硕士研究生招生(一志愿)复试名单对比以上数据: 机械、电子信息,一志愿上线人数不足结合自己的情况,积极准备,如需删除请联系电话18137782070温馨提示:推荐使用51考研网电脑站官网查看信息更方便 www.51kywang.com
2026-03-26 23:27:00
官方发布
根据《天津城建大学2026年硕士研究生招生复试录取工作办法》,结合我院实际情况,制定本细则。一、调剂条件1.初试成绩要求。初试成绩须符合第一志愿报考专业在调入地区的全国初试成绩基本要求;退役大学生士兵计划分数线为总分不低于195分,单科线不限。2.接收调剂的第一志愿专业范围和初试科目。(1)建筑学(专业代码081300)调剂到该专业的第一志愿报考专业应与建筑学(专业代码081300)专业相同相近,包括建筑学(专业代码0813)及其对应的所有二级学科,建筑(专业代码0851)及其对应的所有专业领域。调剂到该专业的考生,初试科目中
2026-03-26 23:24:04
官方发布
根据《天津城建大学2026年硕士研究生招生复试录取工作办法》,结合我院实际情况,制定本细则。一、调剂条件1.初试成绩要求。初试成绩须符合第一志愿报考专业在调入地区的全国初试成绩基本要求。2.接收调剂的第一志愿专业范围和初试科目。环境工程(专业学位)(专业代码085701)调剂到该专业的考生第一志愿专业应与环境工程(专业学位)(专业代码085701)相同相近,包括理学、工学门类下属所有专业;农学门类下属农业资源与环境(专业代码0903)、食品与营养(专业代码0955),及其对应的二级学科或专业领域;交叉学科门类下属集成电路科
2026-03-25 15:54:58
官方发布
对比以上数据: 电子信息,一志愿上线人数不足结合自己的情况,积极准备,如需删除请联系电话18137782070温馨提示:推荐使用51考研网电脑站官网查看信息更方便 www.51kywang.com
2026-03-25 15:44:57
官方发布
复试名单:https://hjhg.tiangong.edu.cn/2026/0325/c952a113434/page.htm对比以上数据: 环境科学与工程、资源与环境,一志愿上线人数不足结合自己的情况,积极准备,如需删除请联系电话18137782070温馨提示:推荐使用51考研网电脑站官网查看信息更方便 www.51kywang.com
2026-03-25 15:24:58
官方发布
天津工业大学化学工程与技术学院2026年化学工程与技术专业硕士研究生复试名单(一志愿)对比以上数据: 化学工程与技术,一志愿上线人数不足结合自己的情况,积极准备,如需删除请联系电话18137782070温馨提示:推荐使用51考研网电脑站官网查看信息更方便 www.51kywang.com
2026-03-25 11:26:01
官方发布
天津师范大学地理学部2026年硕士研究生复试名单公示(一志愿)对比以上数据: 人文地理学,地图学与地理信息系统, 环境地理学,一志愿上线人数不足结合自己的情况,积极准备,如需删除请联系电话18137782070温馨提示:推荐使用51考研网电脑站官网查看信息更方便 www.51kywang.com
2026-03-25 11:07:08
官方发布
物理科学与技术学院2026年硕士研究生复试名单(一志愿考生对比以上数据: 光学工程、电子信息(光电信息工程),一志愿上线人数不足结合自己的情况,积极准备,如需删除请联系电话18137782070温馨提示:推荐使用51考研网电脑站官网查看信息更方便 www.51kywang.com
2026-03-24 19:58:29
官方发布
电子信息与自动化学院2026年硕士研究生考试第一志愿复试名单对比以上数据: 仪器科学与技术、控制科学与工程,一志愿上线人数不足结合自己的情况,积极准备,如需删除请联系电话18137782070温馨提示:推荐使用51考研网电脑站官网查看信息更方便 www.51kywang.com
2026-03-24 01:03:05
官方发布
根据《天津城建大学2026年硕士研究生招生复试录取工作办法》,结合我院实际情况,制定本实施细则。一、复试条件1.复试基本分数线。我院各学科专业普通计划复试基本分数线均按照国家分数线执行;“退役大学生士兵计划”考生复试基本分数线为总分不低于195分,单科线不限。2.实行差额形式复试,进入复试的考生人数不少于各学科专业已公布招生计划的120%。对合格生源比例不足的学科专业按实际合格考生人数组织复试。二、招生计划各学科专业招生计划专业代码招生专业招生计划081100控制科学与工程25(含退役大学生士兵计划1人)085500机械(专业
2026-03-24 00:26:24
官方发布
对比以上数据: 食品科学与工程、食品加工与安全,一志愿上线人数不足结合自己的情况,积极准备,如需删除请联系电话18137782070温馨提示:推荐使用51考研网电脑站官网查看信息更方便 www.51kywang.com
2026-03-24 00:23:14
官方发布
原文链接:https://hgxy.tust.edu.cn/yjsjy/yjszs/deaca43171d6438ba3b8516ef89112e2.htm 对比以上数据: 材料科学与工程,化学工程与技术,材料与化工,一志愿上线人数不足结合自己的情况,积极准备,如需删除请联系电话18137782070温馨提示:推荐使用51考研网电脑站官网查看信息更方便 www.51kywang.com
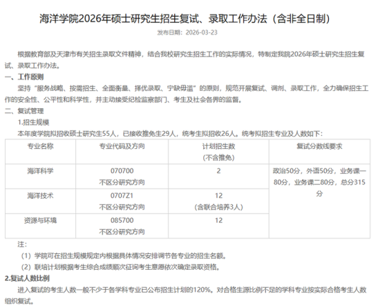
2026-03-24 00:14:52
官方发布
海洋科学与技术学院2026年硕士研究生统考复试名单对比以上数据: 资源与环境,一志愿上线人数不足结合自己的情况,积极准备,如需删除请联系电话18137782070温馨提示:推荐使用51考研网电脑站官网查看信息更方便 www.51kywang.com
















