• 排序
  • 分类
( 20日15点)2026年山西大同大学材料与化工

2026-04-20 14:53:25

官方发布

根据国家下达的最终招生计划及各学科前期拟录取情况,我校资源与环境、材料与化工、化学学科(专业)将继续开放调剂系统。现面向全国公开征集调剂志愿,欢迎符合条件的普通计划及退役大学生士兵计划考生报名。其他专业另行通知。一、复试分数线我校2026年研究生招生考试申请调剂考生进入复试的初试成绩按照2026年全国硕士研究生招生考试考生进入复试的初试成绩基本要求执行。二、拟接受普通计划考生调剂志愿的专业及相关信息接受调剂志愿的学科(类别)、专业(领域)调剂名额的大约数量见下表:序号学院学科(类别)培养类别专业(领域)

( 16日22点)2026年山西大同大学 材料与

2026-04-16 21:28:41

官方发布

根据国家下达的最终招生计划及各学科前期拟录取情况,我校资源与环境、材料与化工、化学学科(专业)将继续开放调剂系统。现面向全国公开征集调剂志愿,欢迎符合条件的普通计划及退役大学生士兵计划考生报名。其他专业另行通知。一、复试分数线我校2026年研究生招生考试申请调剂考生进入复试的初试成绩按照2026年全国硕士研究生招生考试考生进入复试的初试成绩基本要求执行。二、拟接受普通计划考生调剂志愿的专业及相关信息接受调剂志愿的学科(类别)、专业(领域)调剂名额的大约数量见下表:序号学院学科(类别)培养类别专业(领域 )

( 14日16点开通)2026年山西大同大学 材料

2026-04-14 17:49:51

官方发布

根据国家下达的最终招生计划及各学科前期拟录取情况,我校资源与环境、材料与化工、化学学科(专业)将继续开放调剂系统。现面向全国公开征集调剂志愿,欢迎符合条件的普通计划及退役大学生士兵计划考生报名。其他专业另行通知。一、复试分数线我校2026年研究生招生考试申请调剂考生进入复试的初试成绩按照2026年全国硕士研究生招生考试考生进入复试的初试成绩基本要求执行。二、拟接受普通计划考生调剂志愿的专业及相关信息接受调剂志愿的学科(类别)、专业(领域)调剂名额的大约数量见下表:序号学院学科(类别)培养类别专业(领域 )

(第二批13日18点 )2026年 运城学院电子信

2026-04-13 20:48:06

官方发布

 我校已于4月11日完成第一批次研究生招生调剂工作,根据国家下达的最终招生计划及各专业考生拟录取情况,目前我校部分专业仍有一定数量招生名额。现面向全国公开征集调剂志愿,欢迎广大符合条件的考生报名。  一、调剂复试分数线  我校2026年研究生招生考试申请调剂考生进入复试的初试成绩按照2026年全国硕士研究生招生考试考生进入复试的初试成绩基本要求执行。  二、拟接受考生调剂志愿的专业及相关信息  我校招生的研究生均为专硕,均接受学硕、专硕的考生调剂,接受调剂志愿的专业、调剂计划的大约数量及各专业调剂的一志愿专

(第二批12日14点 到13号9点)2026年山西

2026-04-12 21:56:11

官方发布

一、调剂系统端口开放时间4月12日14:00--4月13日9:00二、调剂专业(一)学术学位序号专业代码专业名称学习方式1020202区域经济学全日制2020204金融学全日制3020205产业经济学全日制4050211外国语言学及应用语言学全日制5081203计算机应用技术全日制61202Z1财务管理全日制7120500信息资源管理全日制(二)专业学位序号专业代码专业名称学习方式1025100金融全日制三、本次调剂复试采取分专业方式进行,由各培养单位具体组织实施。请考生根据通知要求参加复试。四、复试结束后根据学校通知缴纳复试费。五、考生在规定时间内把资格审查材料发各

(第三批12日14点 到13号9点)2026年太原

2026-04-12 21:39:56

官方发布

(第二批12日12点 到13号8点)2026年中北

2026-04-12 12:17:20

官方发布

中北大学2026年硕士研究生招生第二批接收调剂开始报名,本批次调剂研招网调剂系统开通时间为北京时间2026年4月12日12:00-4月13日8:00。所有报名考生须仔细阅读我校之前发布的《中北大学2026年硕士研究生招生复试调剂办法》及研招网调剂系统公告的其他内容。具体复试时间由各学院自行确定。本次接收调剂招生目录及其他学术要求见附件。附件:中北大学2026年全日制及非全日制硕士研究生招生第二批接收调剂专业目录及学术要求附件【中北大学2026年全日制及非全日制硕士研究生招生第二批接收调剂专业目录及学术要求.pdf】

(8日23点 )2026年山西大同大学生物与医药招

2026-04-09 00:15:11

官方发布

根据国家下达的最终招生计划及各学科前期拟录取情况,我校化学、物理、应用统计、生物与医药学科(专业)将开展第二批次调剂。现面向全国公开征集调剂志愿,欢迎符合条件的普通计划及退役大学生士兵计划考生报名。其他专业另行通知。一、复试分数线我校2026年研究生招生考试申请调剂考生进入复试的初试成绩按照2026年全国硕士研究生招生考试考生进入复试的初试成绩基本要求执行。二、拟接受普通计划考生调剂志愿的专业及相关信息接受调剂志愿的学科(类别)、专业(领域)调剂名额的大约数量见下表:序号学院学科(类别)培养类别专业(领

2026年太原理工大学工学类招生调剂信息

2026-04-06 12:05:59

官方发布

2026年运城学院电子信息招生调剂信息

2026-04-06 00:27:58

官方发布

我校已于3月30日完成一志愿考生复试工作。根据国家下达的最终招生计划及各专业一志愿考生拟录取情况,目前我校部分专业仍有一定数量招生名额。现面向全国公开征集调剂志愿,欢迎广大符合条件的考生报名。一、调剂复试分数线我校2026年研究生招生考试申请调剂考生进入复试的初试成绩按照2026年全国硕士研究生招生考试考生进入复试的初试成绩基本要求执行。二、拟接受考生调剂志愿的专业及相关信息我校招生的研究生均为专硕,均接受学硕、专硕的考生调剂,接受调剂志愿的专业、调剂计划的大约数量及各专业调剂的一志愿专业范围要求见下表。三

2026年山西大学工学类招生调剂信息

2026-04-03 16:59:19

官方发布

根据教育部《关于印发2026年全国硕士研究生招生工作管理规定的通知》(教学〔2025〕2号)、《关于做好2026年全国硕士研究生招生复试录取工作的通知》(教学司〔2026〕3号)及山西省招生考试管理中心《关于做好我省2026年硕士研究生复试录取工作的通知》(晋招考研〔2026〕5号)等文件要求,为进一步做好我校硕士研究生招生调剂工作,特制定本公告。一、调剂基本条件(一)符合我校2026年硕士研究生招生简章目录中规定的调入专业的报考条件及我校本年度相关调剂专业的具体要求。(二)初试成绩符合第一志愿报考专业在A类地区的进入复试的初

2026年 山西农业大学工学类招生调剂信息

2026-04-03 12:54:25

官方发布

山西农业大学(山西省农业科学院)是我国著名高等农业学府,教育部本科教学评估优秀高校,山西省政府与农业农村部共建高校,全国首批深化创新创业教育改革示范高校,国家中西部基础能力建设入选高校。2019年山西农业大学与山西省农业科学院合署改革,成立新的山西农业大学,办学实力大幅提升,现有太原龙城校区、晋中市太谷区校区,以及遍布全省的科研机构。2026年我校硕士研究生调剂工作即将开始,欢迎全国各地符合国家调剂政策的优秀考生来我校继续深造。为方便2026年硕士研究生考生调剂报考山西农业大学,现将我校接收调剂考生的有关要

2026年 中北大学工学类招生调剂信息

2026-04-03 12:40:35

官方发布

调剂是硕士研究生招生录取工作的重要环节,是完成招生计划,满足考生志愿选择、保障考生权益的重要渠道。各有关学院要规范调剂工作程序,积极做好政策宣传解读工作,确保择优选拔。1.考生调剂应满足的基本条件(1)符合我校调入专业的报考条件。(2)初试成绩(含加分,下同)符合第一志愿报考专业在一区的国家分数线。(3)调入专业与第一志愿报考专业相同或相近,应在同一学科门类范围内(可授不同学科门类学位的专业可跨门类在对应专业所属一级学科范围内进行调剂)。(4)初试科目应与调入专业初试科目相同或相近,其中初试全国统一命

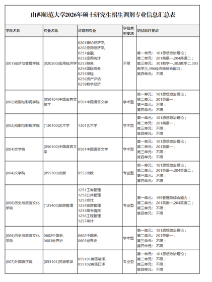
2026年 山西师范大学工学类招生调剂信息

2026-04-03 11:04:13

官方发布

中国研究生招生信息网(以下简称“研招网”)将于4月8日开通调剂系统。待调剂系统正式开通后,我校接收调剂考生的各学科专业将在“研招网”调剂服务系统公布并以调剂系统最终公布为准。为做好我校调剂工作,现将调剂相关事项公布如下。一、调剂系统时间设定(一)调剂志愿填报分为多个批次,具体如下:第一批次调剂志愿填报时间:4月8日0时至12时(与“研招网”调剂系统同步开通)。第二批次调剂志愿填报时间:根据第一批次调剂情况更新。调剂学科专业随后以附件形式发布。各学科专业复试时间在复试通知中公布,考生接到复试通知并缴费后也

首页上一页1/4下一页尾页

收起

取消
  • 首页
  • 考研群
  • 购物车
  • 我的