- 排序
- 分类
2026-04-09 12:47:49
官方发布
根据我校2026年硕士研究生招生考试复试基本分数线和一志愿复试和第一批调剂报名情况,我院计算机科学与技术和网络空间安全专业接收调剂。调剂具体要求详见《长春大学2026年硕士研究生招生复试录取工作方案》和学院复试录取工作细则。一、调剂信息专业代码专业名称学位类型学习方式拟调剂普通计划拟调剂“退役大学生士兵”计划081200计算机科学与技术学术学位全日制18个0个083900网络空间安全学术学位全日制9个1个二、调剂要求(一)符合我校2026年硕士研究生招生章程及招生目录相关规定,同等学力考生调剂复试时需加试两门与报考专业相关的
2026-04-07 17:38:38
官方发布
延边大学2026年硕士研究生调剂工作即将开始,根据《教育部关于印发2026年全国硕士研究生招生工作管理规定的通知》,我校今年计划在部分专业接收优秀调剂生源,具体事项通知如下:一、调剂系统开放时间调剂系统开放时间为2026年4月8日00:00-12:00。二、调剂条件请参照《延边大学2026年硕士研究生调剂工作办法》。三、联系方式联系电话:0433-2732079电子邮箱:ydyz@ybu.edu.cn邮政编号:133002联系地址:吉林省延吉市公园路977号延边大学研究生院官网:http://grad.ybu.edu.cn。四、少数民族高层次骨干人才计划我校拟接收调剂的学术型专业,
2026-04-07 17:37:51
官方发布
延边大学2026年硕士研究生调剂工作即将开始,根据《教育部关于印发2026年全国硕士研究生招生工作管理规定的通知》,我校今年计划在部分专业接收优秀调剂生源,具体事项通知如下:一、调剂系统开放时间调剂系统开放时间为2026年4月8日00:00-12:00。二、调剂条件请参照《延边大学2026年硕士研究生调剂工作办法》。三、联系方式联系电话:0433-2732079电子邮箱:ydyz@ybu.edu.cn邮政编号:133002联系地址:吉林省延吉市公园路977号延边大学研究生院官网:http://grad.ybu.edu.cn。四、少数民族高层次骨干人才计划我校拟接收调剂的学术型专业,
2026-04-07 15:39:11
官方发布
根据教育部关于印发《2026年全国硕士研究生招生工作管理规定》的通知、教育部与吉林省教育考试院关于2026年硕士研究生复试工作会议及学校有关文件精神,为保证我校2026年硕士研究生招生录取工作顺利进行,制定本工作方案。按照“统筹兼顾、合理调节、积极引导、以人为本”的原则,做好调剂工作。一、对调剂考生的要求1.须符合招生简章中规定的调入学科专业的报考条件。2.初试成绩符合A类地区的初试成绩基本要求。3.原则上,调剂考生第一志愿专业与调入专业相同相近,或初试科目与调入专业初试科目相同相近,2026年吉林化工大学硕士研究生各
2026-04-05 17:40:34
官方发布
根据我校2026年硕士研究生招生考试复试基本分数线和一志愿复试待录取情况,我院计算机科学与技术和网络空间安全两个专业接收调剂。调剂具体要求详见《长春大学2026年硕士研究生招生复试录取工作方案》和学院复试录取工作细则。一、调剂信息专业代码专业名称学位类型学习方式拟调剂计划数备注081200计算机科学与技术学术学位全日制30083900网络空间安全学术学位全日制17其中普通计划16个,“退役大学生士兵计划”1个二、调剂要求(一)符合我校2026年硕士研究生招生章程及招生目录相关规定,同等学力考生调剂复试时需加试两门与报考专业相关
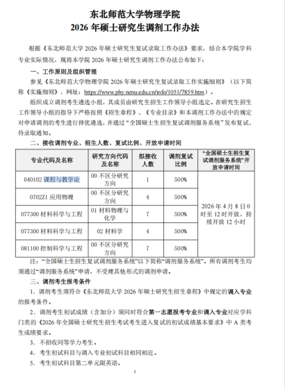
2026-04-03 14:38:40
官方发布
根据《东北师范大学2026年硕士研究生复试录取工作办法》要求,结合本院部学科专业实际情况,现将本院部2026年硕士研究生调剂工作办法公布如下:一、工作原则及组织管理参见《东北师范大学化学学院2026年硕士研究生复试录取工作实施细则》(以下简称《实施细则》,网址:https://chem.nenu.edu.cn/info/1042/6693.htm)。二、接收调剂专业、招生人数、复试比例、开放申请时间专业代码及名称拟接收人数调剂复试比例“全国硕士生招生复试调剂服务系统”开放申请时间085600材料与化工5200%2026年4月8日0时至12时开放,持续开放12小时注:“全国
2026-04-02 19:00:29
官方发布
根据学校实际,拟在部分专业接收调剂生,现将有关事宜公告如下:一、拟接收调剂生专业1.全日制学术学位学院专业名称缺额招生语种备注教育科学学院心理学5英语不招收同等学力考生。教育学原理1英语不招收同等学力考生。比较教育学2英语不招收同等学力考生。课程与教学论5英语不招收同等学力考生。历史文化学院中国史17英语、俄语、日语同等学力考生需加试。新闻与传播学院新闻传播学2英语、俄语、日语同等学力和跨专业考生需加试。本科专业属新闻传播学类、中国语言文学类的考生不需加试。文学院中国语言文学16英语、俄语、日语同等学力考生
2026-04-02 11:00:01
官方发布
根据教育部《2026年全国硕士研究生招生工作管理规定》(教学〔2025〕2号)、《关于进一步规范全国硕士研究生招生调剂工作的通知》(教学司〔2025〕5号)文件精神和东北电力大学《2026年硕士研究生招生考试复试录取办法》相关规定,结合一志愿考生生源情况,我校拟在部分专业接受考生调剂,现将有关事宜公告如下。具体接受考生调剂专业及调剂人数见附件1。一、基本条件1.符合调入专业的报考条件;2.初试成绩(含加分,下同)符合第一志愿报考专业在国家A类地区的全国初试成绩基本要求,并符合申请调入我校相关专业的基本要求(包括第一志愿
2026-03-31 17:52:35
官方发布
一、调剂基本要求(一)符合招生简章中规定的调入专业的报考条件。(二)初试成绩符合第一志愿报考专业在调入地区的《2026年全国硕士研究生招生考试考生进入复试的初试成绩基本要求》(国家分数线)。(三)调入专业与第一志愿报考专业相同或相近,应在同一学科门类范围内。(四)初试科目与调入专业初试科目相同或相近,其中初试全国统一命题科目应与调入专业全国统一命题科目相同。(五)符合国家教育部关于2026年研究生招生调剂的各项政策。(六)报考“退役大学生士兵专项计划”考生进入复试的初试成绩基本要求为总分不低于200分。二、
2026-03-30 20:51:22
官方发布
根据2026年硕士研究生招生考试初试国家分数线要求及我校一志愿考生上线情况,学校相关专业拟接收部分调剂考生,调剂学科专业及人数以调剂系统公布为准。一、接收调剂要求1.初试成绩必须达到第一志愿报考专业的国家A类地区分数线。2.必须符合《吉林工程技术师范学院2026年硕士研究生招生简章》中规定的报考条件。3.调剂考生第一志愿专业原则上应与调入专业相同相近,或初试科目与调入专业初试科目相同相近,并符合我校在调剂系统公布的调剂专业范围及相关要求。二、调剂基本程序1.所有申请调剂考生均应登录中国研究生招生信息网(http://yz











