- 排序
- 分类
2026-04-07 00:16:39
官方发布
根据教育部关于2026年全国硕士研究生复试录取工作安排,“全国硕士研究生招生考试网上调剂服务系统”将于4月8日正式开通。我校根据《2026年全国硕士研究生招生考试考生进入复试的初试成绩基本要求》A类考生分数标准、各招生学科、专业学位类别(以下简称学科专业)招生计划、第一志愿生源复试拟录取情况,测算调剂缺额,本着按需招生、全面衡量、择优录取、宁缺毋滥的原则,制定我校硕士研究生调剂政策。一、调剂学科专业详见拟接收调剂一览表(请下载附件查看,此表仅供参考,正式调剂信息以“全国硕士研究生招生考试网上调剂服务系统”中
2026-04-04 01:12:27
官方发布
我校2026年硕士研究生招生第一志愿生源复试拟录取后招生计划尚有余额,根据教育部及黑龙江省有关文件精神,本着按需招生、全面衡量、择优录取、宁缺毋滥的原则,制定我校2026年硕士研究生招生调剂工作办法。一、调剂学院、学科及调剂计划数我校各学院(中心、校区)、学科调剂招生名额数见后续调剂相关通知(分轮次持续更新)。二、考生申请调剂的条件要求1.申请调剂考生须符合我校2025年9月29日发布的《2026年哈尔滨医科大学硕士研究生招生简章》中规定的报考条件,并且调入专业与第一志愿报考专业相同或相近,应在同一学科门类范围内(即
2026-04-03 16:36:16
官方发布
根据教育部《2026年全国硕士研究生招生工作管理规定》(教学〔2025〕2号)、《关于做好2026年全国硕士研究生招生复试录取工作的通知》(教学司〔2026〕3号)文件精神和《黑龙江工程学院2026年硕士研究生招生复试录取工作办法》,结合学校实际情况,现就2026年硕士研究生招生第一轮调剂工作通知如下:一、调剂基本条件1.调剂考生须符合调入专业的报考条件。2.初试成绩须符合第一志愿报考专业在A类地区的全国初试成绩基本要求。3.原则上调剂考生第一志愿专业与调入专业相同相近。4.满足教育部规定的其他调剂要求。5.满足各学院招生专业(方向
2026-04-03 15:24:41
官方发布
根据教育部《2026年全国硕士研究生招生工作管理规定》(教学〔2025〕2号)、《关于做好2026年全国硕士研究生招生复试录取工作的通知》(教学司〔2026〕3号)及上级有关文件要求,结合我校2026年硕士研究生招生实际情况,我校部分专业拟接收调剂考生。现将调剂工作有关事项公告如下,欢迎符合调剂条件的考生踊跃报名。一、调剂要求1.符合调入专业的报考条件。2.初试成绩(含加分)符合第一志愿报考专业在调入地区的全国初试成绩基本要求。3.原则上调入专业与第一志愿报考专业相同相近。4.满足教育部规定的其他调剂要求。5.满足学院招生专业
2026-04-02 10:44:45
官方发布
学院码学院名称学习方式学位性质专业代码招生专业名称预计调剂数备注001林学院全日制学术学位090700林学(05森林草原火管理)5001林学院全日制学术学位090700林学(05森林草原火管理)1少民计划南疆高校教师专项001林学院全日制学术学位090700林学(06森林植物资源学)3001林学院全日制学术学位090700林学(07水土保持学)4001林学院全日制专业学位085700资源与环境5002园林学院全日制学术学位090700林学5002园林学院全日制学术学位090900草学4002园林学院全日制专业学位086200风景园林4002园林学院非全日制专业学位086200风景园林18003野
2026-04-01 18:06:31
官方发布
我校在“全国硕士生招生复试调剂服务系统”第一轮调剂开放时间为4月8日0:00—12:00,届时考生可登录调剂系统填报调剂志愿。我校调剂志愿锁定时间为36小时,锁定时间到达后,考生可继续填报其他志愿。考生接到复试通知后必须在规定时间进行回复,在规定时间内未回复则视为自动放弃,取消复试资格。第一轮开通调剂专业、缺额信息及调剂相关要求见附件。请各位考生提前做好准备。预祝各位考生调剂顺利。黑龙江大学研究生院2026年4月1日附件【黑龙江大学2026年硕士研究生招生第一轮调剂专业目录.pdf】
2026-04-01 16:10:05
官方发布
我校2026年硕士研究生调剂工作将于4月8日教育部“中国研究生招生信息网”调剂系统开通后正式开始,为便于考生了解相关调剂情况,现将拟接收调剂专业公布如下,具体调剂要求、调剂成绩、调剂名额等信息详见中国研究生招生信息网国家调剂系统和各招生学院发布的调剂公告。欢迎全国各地优秀考生调剂到我校。 具体调剂专业及联系方式见附件,调剂名额以中国研究生招生信息网“全国硕士生招生调剂服务系统”公布的调剂信息为准。 中国研究生招生信息网:https://yz.chsi.com.cn/ 各招生学院网址:https://www.nepu.edu.cn/jgsz/jxdw.htm附件【附
2026-04-01 11:29:54
官方发布
各位考生,东北石油大学石油工程学院油气田开发工程、油气井工程、油气储运工程、海洋油气工程4个专业的学术学位型硕士接收部分调剂名额、石油与天然气工程1个专业的专业学位型硕士接收部分调剂名额,请各位有意向调剂到我院的考生及时关注调剂信息及动态。一、调剂专业与方向信息专业代码专业名称学习方式研究方向082001油气井工程全日制钻完井岩石力学理论与应用技术深层油气藏钻完井理论与技术非常规油气钻完井理论与技术自动化智能化钻完井理论与技术地热井钻完井及高效开采理论与技术井筒完整性一体化理论与技术油气井固井完井理论与
2026-03-30 20:04:30
官方发布
调剂考生的遴选原则(一)优先选择第一志愿报考专业与调剂专业属同一一级学科(专硕类别)的考生。(二)优先选择大学所学专业与调剂专业相同或相近的考生。(三)对申请同一专业的调剂考生,优先选择国家统考科目多者。(四)对申请同一招生单位同一专业、初试科目完全相同的调剂考生,应当按考生初试成绩择优遴选进入复试;初试总成绩相同,优先选择国家统考科目总成绩高者。(五)化学工程与技术和化学工程(专硕)专业接收一志愿为化学(0703)专业的调剂考生。
2026-03-30 19:57:51
官方发布
调剂工作(一)调剂原则第一志愿合格生源不足或复试后拟录取考生数未达到实际下达招生计划数的专业方可接收调剂。(二)调剂要求1.初试成绩总分、单科分数均达到教育部规定的A类地区《2026年全国硕士研究生招生考试进入复试的初试成绩基本要求》。2.须符合我校2026年硕士研究生招生简章中规定的调入专业的报考条件。3.原则上,调剂考生第一志愿专业与调入专业相同相近,或初试科目与调入专业初试科目相同相近。4.符合国家其他调剂政策。(三)调剂考生的遴选原则1.优先选择第一志愿报考专业与调剂专业属同一一级学科(专硕类别)的考生。
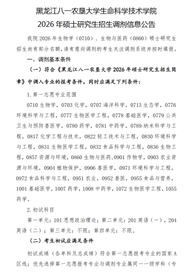
2026-03-30 18:35:52
官方发布
各位考生:我院土木水利(0859)专业尚有部分调剂名额,请有意向的考生关注调剂系统并按时填报。【调剂咨询QQ群:967646525】一、调剂基本条件(一)符合《黑龙江八一农垦大学2026年硕士研究生招生简章》中调入专业的报考条件。(二)初试成绩(各单科及总成绩〈含加分,下同〉)符合第一志愿报考专业的国家A区线。(三)2026年硕士研究生招生专业调剂报考要求不能低于该专业招生简章第一志愿报考要求。二、调剂遴选规则调剂考生须满足调入专业规定的复试分数线及其他学术要求。根据学校要求对申请我院同一批次、同一专业、相同学习方式的














