- 排序
- 分类
2026-04-01 16:25:06
官方发布
、联合培养专项介绍 中国科学院宁波材料技术与工程研究所(简称宁波材料所)成立于2004年4月,是由中国科学院、浙江省人民政府、宁波市人民政府三方共建的浙江省首家中国科学院系统研究所。创立以来,宁波材料所紧密结合国际科技发展趋势和国家创新驱动发展需求,围绕“材料研究”,先后布局了材料技术、材料+制造、材料+能源、材料+医工4大领域。 宁波材料所已组建了一支高水平的科研队伍,海外人才云集,师资力量雄厚,全所员工960多人,其中院士9人、杰青7人,博导189人、硕导118人,累计获得各类人才计划支持900余人次。已形成包
2026-03-31 19:50:37
官方发布
一、考生调剂基本条件(一)符合《电信科学技术第一研究所2026年硕士研究生招生简章》规定的报考条件。(二)考生全国统考初试成绩总分与各科成绩须达到国家A类分数线,且总分不能低于306分。(三)接受调剂的学科专业为:0809电子科学与技术、0810信息与通信工程、0811控制科学与工程、0812计算机科学与技术、0835软件工程、0839网络空间安全、0854电子信息和1405 智能科学与技术;初试科目应与拟调剂专业初试科目相同或相近。二、考生资格审查参加复试的考生需提供以下审核资料,审核通过后方可参加复试。不符合《电信科学技术第一研究所2026年
2026-03-31 19:23:47
官方发布
上海理工大学智能科技学院080300光学工程、085400电子信息接收考生调剂报名,优先遴选一志愿为080300光学工程和085400电子信息(专业学位)调剂考生,若调剂人数不满,将考虑遴选一志愿为相近专业的调剂考生。调剂系统预计2026年4月8日0:00开启,拟开12小时。实际开通时间以研招网调剂系统为准。一、调剂工作办法调剂基本条件和调剂工作流程,详见我校研究生招生网站发布的《2026年硕士研究生招生调剂工作办法》。二、调剂考生复试安排预计4月11日展开调剂考生复试工作,具体复试安排另行通知。三、联系方式咨询电话:021-55275116咨询邮箱:
2026-03-31 18:19:23
官方发布
2026年中国科学院微小卫星创新研究院与上海科技大学信息学院联合培养研究生接收部分调剂,学籍为上海科技大学,研一在上海科技大学信息学院完成基础课程的学习,研二开始由特聘教授指导在中国科学院微小卫星创新研究院完成科研及相关学位论文工作。一、调剂专业及分数线学科专业单科(满分=100分)单科(满分100分)总分电子科学与技术(0809)3553≥320信息与通信工程(0810)计算机科学与技术(0812)二、调剂要求1. 初试总分及单科均符合上海科技大学调入专业的报考条件2. 一志愿报考专业要求请查看如下上海科技大学信息学
2026-03-31 16:53:09
官方发布
根据《教育部关于印发2026年全国硕士研究生招生工作管理规定的通知》(教学〔2025〕2号)《关于做好2026年全国硕士研究生招生复试录取工作的通知》(教学司〔2026〕3号)等相关文件要求,结合我院研究生招生工作具体情况,特制定本办法。一、指导思想及工作原则调剂工作是硕士研究生招生录取工作的重要环节,是满足考生志愿选择、保障考生权益的重要渠道。调剂工作应坚持“按需招生、全面衡量、择优录取、宁缺毋滥”的原则,严格按照全国硕士研究生招生管理规定确定的考生调剂基本条件和要求及我校公布的调剂工作办法实施。二、组织管理材
2026-03-31 15:04:27
官方发布
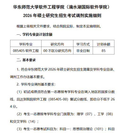
根据上级相关文件要求,结合我院实际,制定本实施细则。一、学科专业及计划余额学科专业研究方向学习方式计划余额085402通信工程(含宽带网络、移动通信等)00不区分研究方向非全日制40085403集成电路工程02通用项目(非全)非全日制18二、基本要求1、符合华东师范大学2026年硕士研究生招生简章及学科专业目录、调剂工作办法基本要求。2、学科专业调剂基本要求:(1)考生初试成绩符合第一志愿报考专业在A区的全国初试成绩基本要求;(2)考生初试科目二应为英语一或英语二;业务课一应为数学一或数学二;业务课二为电子信息相关考试科目,
2026-03-31 10:23:39
官方发布
为满足2026年招生需求,上海科技大学创意与艺术学院可接收部分调剂考生(最终计划以实际下达为准),具体调剂要求、材料提交和咨询方式公布如下:一、调剂专业及要求1.调剂考生初试成绩须符合第一志愿报考专业在A区的《全国初试成绩基本要求》。我院接收调剂考生专业:085500机械专业硕士、080500材料科学与工程学术硕士。原则上,调剂考生初试科目与调入专业初试科目相同或相近,且分数满足如下要求:专业名称调剂生一志愿专业范围总分单科(满分=100分)单科(满分100分)085500机械接收08工学学科门类下所有专业调剂3003553080500材料科学与
2026-03-30 21:28:34
官方发布
根据《教育部关于印发2026年全国硕士研究生招生工作管理规定的通知》(教学[2025]2号)《关于做好2026年全国硕士研究生招生复试录取工作的通知》(教学司[2026]3号)《上海市教育考试院关于印发上海市2026年全国硕士研究生复试录取工作管理规范的通知》(沪教考院社考[2026]5号)相关工作要求,为加强和规范2026年中国航空研究院(640所)调剂复试及录取工作,制定2026年研究生招生调剂工作办法。一、调剂原则1.坚持科学的人才选拔机制,德智体全面考核衡量,保证生源质量;2.严格执行招生政策和规定,坚持公平、公正、公开的原则,坚决抵
2026-03-30 20:30:56
官方发布
2026年我所接收与上海科技大学联合培养硕士研究生物理学、化学、材料与化工的调剂生。联合培养研究生学籍为上海科技大学,第一学年主要在上海科技大学进行课程学习,二、三年级主要在上海应物所开展科研和学位论文工作,学位授予和就业派遣等事宜由上海科技大学负责(毕业证、学位证由上海科技大学颁发),研究所发放联合培养证书。联合培养研究生在联合培养高校进行课程学习期间,享受联合培养高校相应的学习、生活待遇,进入研究所进行科研工作后,享受研究所联合培养研究生相应的学习、生活待遇。2026年我所拟招收上海科技大学联合培养
2026-03-30 19:32:44
官方发布
上海理工大学环境与建筑学院2026年全国硕士研究生招生接收调剂的专业见下表,具体开放时段请关注通知更新内容、以及中国研究生招生信息网调剂服务系统。环境与建筑学院2026年接收调剂专业一、调剂工作办法调剂基本条件和调剂工作流程,详见我校研究生招生网站发布的《2026年硕士研究生招生调剂工作办法》。网址内容请关注更新。二、调剂报名须知2026年全国硕士研究生招生“调剂意向采集系统”于3月30日开通,“调剂服务系统”将于4月8日开通。请密切关注“中国研究生招生信息网”复试调剂页面(http://yz.chsi.com.cn/yztj/)、我校研究生












