- 排序
- 分类
2026-04-02 00:47:16
官方发布
2026年硕士研究生入学考试初试成绩已经公布,我所生物学专业(专业代码:0710)、生物与医药专业(专业代码:0860)和林业专业(专业代码:0954)尚有部分复试缺额,需要接收调剂考生。现将我所调剂工作的有关事项公告如下:一、接收调剂考生(缺额)专业和研究方向及一志愿专业要求序号计划余额计划余额门类计划余额一级学科计划余额专业初试门类/一级学科/专业要求(代码为一级学科的包含学科下设所有专业)初试科目要求116(07)理学(0710)生物学01植物生物学02天然药物化学0710生物学,0713生态学,0780药学,0781中药学①101思想政治理
2026-04-01 21:04:53
官方发布
根据2026年全国硕士研究生初试分数线和我校招生指标测算,以下为我校2026年接收调剂专业。一、接收调剂专业及复试方式我校所有调剂考生分批次采用网络远程形式进行复试。类别学院专业代码专业名称联系方式联系老师学术硕士(全日制)经济学院020100理论经济学025-58318560陈老师、疏老师020200应用经济学金融学院020204金融学025-58318533张老师计算机学院081200计算机科学与技术025-58312863陈老师国际学院081200计算机科学与技术025-58313897朱老师商学院120100管理科学与工程025-58318603张老师120200工商管理学专业硕士(全日制)国际
2026-04-01 14:14:47
官方发布
招生学院调剂开通时间调剂开通时长备注001机械工程学院4月8日0:0012小时080300 光学工程 14小时002农业工程学院4月8日0:0014小时003材料科学与工程学院4月8日0:0012小时004汽车与交通工程学院4月8日0:0012小时005能源与动力工程学院4月8日0:0012小时006流体机械工程技术研究中心4月8日0:0012小时007电气信息工程学院4月8日0:0012小时008环境与安全工程学院4月8日0:0012小时009食品与生物工程学院4月8日0:0012小时010生命科学学院4月8日0:0012小时011管理学院4月8日0:0012小时012财经学院4月8日0:0012小时013计算机科学与通信工程学院4月8日
2026-03-31 12:17:45
官方发布
根据上级教育主管部门以及学校有关文件规定,现将我校2026年硕士研究生接收调剂事项公告如下: 一、拟接收调剂考生学科(专业) 根据我校2026年硕士研究生招生计划及一志愿考生复试情况,以下学科(专业)接收调剂考生:招生学院招生学科(专业)类别学习方式001材料科学与工程学院070305高分子化学与物理学硕全日制001材料科学与工程学院080500材料科学与工程学硕全日制001材料科学与工程学院085601材料工程专硕全日制002石油化工学院070300化学学硕全日制002石油化工学院081700化学工程与技术学硕全日制002石油化工学院085602化学工程专
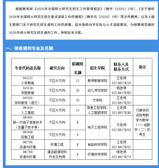
2026-03-31 11:42:21
官方发布
为做好我校2026年硕士研究生调剂录取工作,根据《教育部关于印发2026年全国硕士研究生招生工作管理规定的通知》(教学〔2025〕2号)《教育部高校学生司关于做好2026年全国硕士研究生招生复试录取工作的通知》(教学司〔2026〕3号)及上级教育管理部门关于2026年硕士研究生复试录取工作会议精神,结合我校实际,特制定本办法。我校2026年下列专业接受调剂,欢迎广大考生调剂我校!专业代码、名称及研究方向拟调剂名额/人联系人085501机械工程49梁老师1500510907000不区分研究方向078800智能科学与技术801工业智能系统077300材料科学与工程2













