- 排序
- 分类
2026-04-03 16:47:33
官方发布
根据教育部、江苏省以及学校有关文件规定,现将我校2026年硕士研究生接收调剂事项通知如下:一、调剂基本条件1. 符合调入专业的报考条件。2. 初试成绩符合第一志愿A类考生的全国初试成绩基本要求及我校硕士研究生复试分数线。3. 调入专业应与第一志愿报考专业相同相近,初试科目与调入专业初试科目相同相近。4. 第一志愿报考工商管理、公共管理、旅游管理、会计、图书情报、工程管理、审计专业学位硕士的考生,在满足调入专业报考条件且初试成绩同时符合调出专业和调入专业在调入地区的全国初试成绩基本要求的基础上,可申请相互调剂,但不
2026-04-03 15:44:19
官方发布
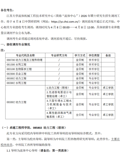
根据2026年硕士研究生招生计划及一志愿考生拟录取情况,我校部分专业接收调剂考生,具体调剂名额以“全国硕士生招生复试调剂服务系统”(以下简称“全国调剂系统”)发布为准。一、拟调剂专业及学院联系方式学院名称专业代码专业名称学位类别学习方式联系方式通信与信息工程学院085400电子信息专业学位非全日制吕老师025-83492075scie-yz@njupt.edu.cn电子与光学工程学院/柔性电子(未来技术)学院085400电子信息(含“退役大学生士兵”专项计划)专业学位非全日制蒋老师025-85866402dgzs@njupt.edu.cn集成电路科学与工程学院(产教融合学
2026-04-03 15:36:06
官方发布
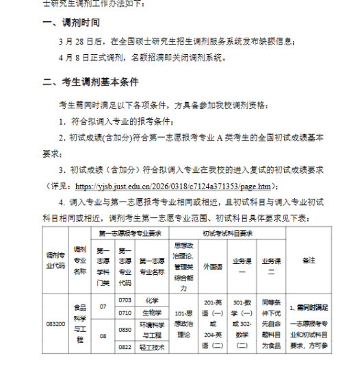
一、考生调剂基本条件1.初试成绩符合第一志愿报考专业在A区的全国初试成绩基本要求,并符合调入专业的报考条件,详见表1。2.调入专业与第一志愿报考专业相同或相近,或初试科目与调入专业初试科目相同或相近,具体标准由各学院界定。3.考生在照顾专业与非照顾专业之间调剂,其初试成绩均须符合A区第一志愿报考专业所在学科门类的非照顾专业国家分数线。考生在工学照顾专业之间调剂,按本类照顾专业国家分数线执行。4.报考工商管理、公共管理、会计、旅游管理、图书情报、工程管理、审计等7个专业学位的考生,在满足调入专业报考条件、且初
2026-04-03 13:07:20
官方发布
根据《教育部关于印发2026年全国硕士研究生招生工作管理规定的通知》(教学〔2025〕2号)、教育部、省教育厅关于2026年硕士研究生复试录取工作的相关文件及会议精神及《淮安大学(原淮阴工学院)2026年硕士研究生复试录取工作办法》,结合我校实际,现将调剂有关事项公告如下:一、接收调剂专业学院代码学院名称专业(领域)代码、名称及研究方向第一志愿专业范围拟调剂名额联系方式001化学工程学院085600材料与化工0856材料与化工、0805材料科学与工程、0806冶金工程、0807动力工程及工程热物理、0817化学工程与技术、0819矿业工程、0820
2026-04-02 21:31:07
官方发布
根据我校2026年硕士研究生复试录取工作安排及招收攻读硕士学位研究生调剂复试录取办法,现将我校2026年硕士研究生调剂复试工作相关安排公告如下:一、我校在“全国硕士生招生复试调剂服务系统”(以下简称“调剂服务系统”)中相关专业调剂安排如下:1.首批次开启时间:2026年4月8日0点-12点调剂专业:拟接收调剂的专业见附件1,具体以调剂服务系统公布为准。2.后续批次见后续通知。3.每次调剂服务系统开放持续时间不低于12个小时,调剂志愿锁定时间最多36小时。4.我校硕士研究生调剂复试方式原则上采用网络远程复试(电气工程及自动化学院
2026-04-02 20:10:50
官方发布
根据《关于做好我校2026年硕士研究生招生复试录取工作的通知》,经材料科学与工程学院研究生招生领导小组研究,2026年硕士研究生复试方案及实施细则采用调剂网络远程复试。具体复试录取办法公布如下:一、招生专业招生专业分别为全日制材料科学与工程(学硕)、全日制材料与化工(专硕)。二、招生调剂政策学院拟录取的推免生和第一志愿考生人数未达到本年度的招生计划,具体的调剂方案与政策如下:调剂考生基本要求:调剂考生第一志愿专业与调入专业相同或相近(0805材料科学与工程、0856材料与化工、0789/1406纳米科学与工程080201机械制
2026-04-02 16:53:32
官方发布
根据教育部《2026年全国硕士研究生招生工作管理规定》(教学〔2025〕2号)、《关于做好2026年全国硕士研究生招生复试录取工作的通知》(教学司〔2026〕3号)等文件精神,以及上级主管部门关于研究生招生调剂工作的部署,结合我校办学实际与人才选拔需求,为统筹规范做好2026年硕士研究生招生调剂工作,特制定本公告。一、调剂专业及复试方式专硕点名称领域(方向)A类地区控制线拟调剂指标复试方式招生类型025100金融32421现场复试全日制专业学位085400电子信息01新一代电子信息技术264802软件工程44085500机械01机械工程8085600材料与化工
2026-04-02 11:14:19
官方发布
我校2026年硕士研究生招生部分学科专业有拟接收调剂名额。根据教育部印发的《2026年全国硕士研究生招生工作管理规定》与江苏省教育考试院有关硕士研究生招生考试调剂工作要求,结合《江苏海洋大学2026年硕士研究生招生复试录取工作办法》,现将调剂信息公告如下,欢迎满足条件的考生积极报考江苏海洋大学硕士研究生。一、接收调剂学科专业学院代码学院名称学科专业代码及名称调剂名额01海洋科学与水产学院070700海洋科学12090800水产11095134渔业发展1502海洋技术与测绘学院075100气象14085704测绘工程18140400遥感科学与技术1303海洋工程











