- 排序
- 分类
2026-04-09 11:50:16
官方发布
根据教育部、江苏省以及学校有关文件规定,现将我院2026年硕士研究生招生调剂事项通知如下:一、接收调剂的学科及专业领域专业类别专业领域调剂名额调剂考生第一志愿专业范围0859土木水利085905市政工程(含给排水等)20859土木水利、081403市政工程、0857资源与环境、0830环境科学与工程、0802机械工程、0812计算机科学与技术、0815水利工程、0817化学工程与技术、0828农业工程、0854电子信息、0856材料与化工、0855机械、0703化学、0709地质学、0710生物学、0713生态学、0775计算机科学与技术、0776环境科学与工程、0903农业资源与环境、
2026-04-07 12:06:55
官方发布
一、调剂系统开通时间及网址开通时间:2026年4月8日登录网址:“全国硕士生招生复试调剂服务系统”(https://yz.chsi.com.cn/yztj)二、调剂要求1.调剂考生须符合《2026年全国硕士研究生招生工作管理规定》中的调剂政策,且符合我校招生简章中规定的调入学科专业的报考条件(含招生专业目录中外国语语种要求)。2.调剂至我校考生必须达到相应学科专业“国家A线”。3.调剂时,考生调入学科专业应与第一志愿报考学科专业相同或相近,原则上应在同一学科门类范围内;初试科目与调入学科专业初试科目相同或相近;未考数学的考生不可调入须考数
2026-04-07 00:32:14
官方发布
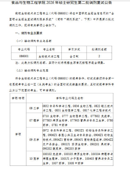
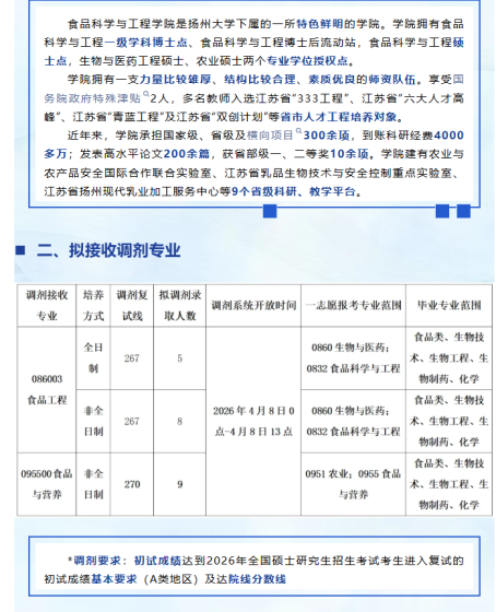
为方便考生申请调剂报考,现将学院2026年预计接收调剂考生的有关事项通知如下:一、接收调剂专业及研究方向二、调剂条件1.符合调入专业的报考条件,调入考生初试成绩(含加分)必须符合第一志愿报考专业全国初试成绩基本要求(A类)及我校专业复试分数线,满足教育部调剂基本条件和相关学科公布的其他调剂条件,择优选择。2.初试科目与调入专业初试科目相同或相近,其中初试全国统一命题科目应与调入专业全国统一命题科目相同(在全国统考命题科目中,英语一和英语二可视为相同;数学一、数学二、数学三、数学(农)可视为相同)。三、调剂
2026-04-04 09:46:56
官方发布
按照我校2026年硕士研究生招生工作进程,根据第一批复试录取结果和招生计划调整,结合学科建设与学位点发展的需要,我校部分专业拟接收调剂申请,现就有关事项通知如下:一、调剂工作要求请考生填报调剂志愿前,仔细阅读《南京医科大学2026年硕士研究生调剂工作方案》https://yjszs.njmu.edu.cn/2026/0403/c10193a299283/page.htm相关要求。二、拟接收调剂专业1.非临床医学专业:南京医科大学2026年非临床医学专业调剂缺额信息表(4月3日更新).pdf温馨提醒:我校一般在每批次教育部调剂系统关闭后24-48小时内会发复试通知,如系统关闭48小时
2026-04-04 01:39:31
官方发布
根据《教育部关于印发2026年全国硕士研究生招生工作管理规定的通知》(教学〔2025〕2号)及《南京工业大学2026年硕士研究生复试录取工作办法》等文件要求,现将我校2026年调剂复试有关事项通知如下:一、调剂申请条件1.调剂考生第一志愿专业与调入专业相同或相近;初试统考科目与调入专业初试统考科目相同(201-英语一和204-英语二视为相同; 301-数学一、302-数学二、303-数学三、314-数学(农)和396-经济类综合能力视为相同)。拟调剂人数等具体信息详见我校后续发布的调剂需求公告。2.非全日制硕士研究生需以定向就业形式申请调剂,就读期
2026-04-04 00:30:48
官方发布
根据教育部《2026年全国硕士研究生招生工作管理规定》(教学〔2025〕2号)、《中国药科大学2026年招收硕士研究生复试、录取工作办法》(药大研函〔2026〕8号)文件精神,结合我校实际情况,制定2026年硕士研究生调剂工作实施细则。一、调剂基本原则1、我校接收调剂考生的学科专业,仅限于第一志愿合格生源不足的学科专业。2、全日制学术学位硕士研究生专业调剂,接收相同或相近的学术学位专业考生。3、全日制专业学位硕士研究生专业调剂,接收相同或相近的学术学位专业考生或专业学位类别考生。4、我校接收调剂考生的学科专业,按照调剂计














