- 排序
- 分类
2026-03-28 19:50:33
官方发布
为确保我院2026年硕士研究生招生工作顺利完成,使复试录取工作更加规范化、制度化,根据教育部《2026年全国硕士研究生招生工作管理规定》(教学函〔2025〕2号)等相关规定、《温州大学2026年硕士研究生招生复试录取工作办法》等相关要求,结合学院实际,制定温州大学建筑工程学院2026年硕士研究生招生复试录取工作实施细则。一、工作原则(一)坚持科学选拔。积极探索并遵循高层次专业人才选拔规律,采用多样化的考察方式方法,确保生源质量。(二)坚持公平公正。做到政策透明、程序公正、结果公开、监督机制健全,维护考生的合法权益。(
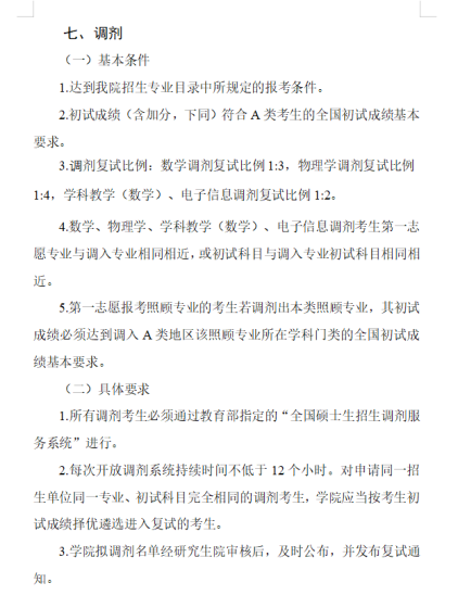
2026-03-28 13:30:25
官方发布
原文链接:https://mp.weixin.qq.com/s/GzxV-8kk7pTnOuBoHaDVoA
2026-03-28 12:32:29
官方发布
为加强管理,确保我院2026年硕士研究生招生工作顺利完成,使复试录取工作更加规范化、制度化,根据教育部、省考试院、温州大学有关文件规定,结合我院实际,特制定本细则。一、组织管理学院成立招生复试录取工作领导小组、思想政治素质考核小组和专业复试考核小组,全面负责本学院的招生、复试和资格审查工作。1、学院成立研究生招生复试录取工作领导小组,由院长、分党委书记、分管副院长、硕士点负责人、纪检委员、学科带头人等组成。院长任组长,学院分党委书记、分管副院长任副组长,具体指导本学院的研究生复试录取工作,维护学院复试
2026-03-28 10:38:50
官方发布
根据《浙江农林大学2026硕士研究生复试录取工作方案》,结合我院实际,制定本工作实施细则。一、复试原则1.坚持科学选拔。积极探索并遵循高层次专业人才选拔规律,采用多样化的考查方式方法,保证生源质量。2.坚持公平公正。做到政策透明、程序公正、结果公开、监督机制健全。严格执行国家政策规定,不得按考生所在单位、行业、地域、学校层次类别等非学业水平标准限定生源范围,不得设置其他歧视性的条件,确保考生正当权益。3.坚持全面考查。在对考生德智体美劳等各方面考查基础上,突出对创新能力、专业素养和综合素质等方面的考查,可
2026-03-28 09:56:57
官方发布
一、调剂信息专业学位代码专业学位名称调剂计划0856材料与化工40二、调剂基本条件1、符合调入专业的报考条件初试总成绩、初试单科均达到国家教育部规定的A类考生进入复试的基本要求。2、第一志愿报考专业与调入专业相同或相近。3、初试科目与调入专业初试科目相同或相近,其中初试全国统一命题科目为数学一或数学二、英语一或英语二。三、调剂专业和科目确定原则1、调剂到本专业考生的一志愿报考专业为:0703化学、0802机械工程、 0803 光学工程、 0804 仪器科学与技术、 0805 材料科学与工程、 0806 冶金工程 、0807 动力工程及工程热物理
2026-03-27 16:24:47
官方发布
为做好学院2026年硕士研究生复试录取工作,根据教育部、浙江省教育厅有关文件精神及《浙江农林大学2026年硕士研究生复试录取工作方案》,结合学院实际,制定本工作实施细则。一、工作原则1.坚持科学选拔。积极探索并遵循高层次专业人才选拔规律,采用多样化的考查方式方法,保证生源质量。2.坚持公平公正。做到政策透明、程序公正、结果公开、监督机制健全。严格执行国家政策规定,不得按单位、行业、地域、学校层次类别等限定生源范围,不得设置其他歧视性的条件,确保考生正当利益。3.坚持全面考查。在对考生德智体美劳等各方面考查基础
2026-03-26 18:45:17
官方发布
附件【数理信息学院2026年硕士研究生招生复试录取实施细则(1).docx】对比以上数据: 电子信息,一志愿上线人数不足结合自己的情况,积极准备,如需删除请联系电话18137782070温馨提示:推荐使用51考研网电脑站官网查看信息更方便 www.51kywang.com
2026-03-26 18:25:07
官方发布
闽江大学网络空间安全学院2026年硕士研究生招生复试名单公示(一志愿)对比以上数据: 电子信息,一志愿上线人数不足结合自己的情况,积极准备,如需删除请联系电话18137782070温馨提示:推荐使用51考研网电脑站官网查看信息更方便 www.51kywang.com
2026-03-17 13:18:21
官方发布
根据《教育部关于印发2026年全国硕士研究生招生工作管理规定的通知》(教学[2025]2号)要求和2026年全国硕士研究生招生工作会议精神,按照浙江省教育考试院关于对硕士研究生招生复试录取工作的部署,结合我所实际情况,制定本工作方案。一、复试原则坚持“全面衡量、择优录取”的原则,确保研究生复试录取的“公平、公正、公开和科学”。二、复试组织(一)成立以方银霞所长为主任的自然资源部第二海洋研究所硕士研究生招生委员会,负责和指导2026年硕士研究生招生录取工作。(二)成立各专业(方向)复试小组,由不少于5名本专业(方向)
2026-03-15 14:21:34
网络
https://muchong.com/t-16682713-1因某些规定的原因,需要跳转链接查看,建议使用51考研网官网 电脑站(www.51kywang.com)查看此类的调剂信息更方便此信息来源于网络,真实性有待考证,结合自己的情况,积极准备,如需删除请联系电话18137782070温馨提示:登录51考研网电脑站官网,查看信息更方便
2026-03-09 10:16:26
网络
https://muchong.com/t-16674073-1 此信息来源于网络,真实性有待考证,结合自己的情况,积极准备,如需删除请联系电话18137782070温馨提示:登录51考研网电脑站官网,查看信息更方便
2026-03-07 17:51:37
网络
https://muchong.com/t-16672251-1此信息来源于网络,真实性有待考证,结合自己的情况,积极准备,如需删除请联系电话18137782070温馨提示:登录51考研网电脑站官网,查看信息更方便
2026-03-07 17:50:35
网络
https://muchong.com/t-16671865-1此信息来源于网络,真实性有待考证,结合自己的情况,积极准备,如需删除请联系电话18137782070温馨提示:登录51考研网电脑站官网,查看信息更方便
2026-03-06 20:39:51
官方发布
原文链接:http://yzw.lsu.edu.cn/2026/0306/c3055a363510/page.htm结合自己的情况,积极准备,如需删除请联系电话18137782070温馨提示:登录51考研网电脑站官网,查看信息更方便








