- 排序
- 分类
2026-03-31 14:54:13
官方发布
各位考生: 2026年我校硕士研究生招生各专业复试基本分数线已经公布,以下招生专业(方向)尚有缺额,具体情况如下:学院代码学院名称学位类别专业代码专业名称方向代码研究方向名称学习方式调剂缺额联系方式001经济学院学术型020202区域经济学00不区分研究方向全日制较少刘老师,0571-28860212学术型020204金融学00不区分研究方向全日制较少学术型020205产业经济学00不区分研究方向全日制较少专业型025100金融00不区分研究方向全日制较少002公共管理学院专业型035200社会工作00不区分研究方向非全日制较少刘老师,0571-28865226(专硕、
2026-03-30 19:07:41
官方发布
2026年我校硕士研究生招生考试各专业复试分数线已经公布,以下招生专业尚有缺额,具体情况如下:说明:1.具体调剂要求、调剂缺额等信息详见“全国硕士生招生调剂服务系统”。2.一志愿考生复试结束后,可能还有部分其他专业需要调剂,请考生及时关注“全国硕士生招生调剂服务系统”查询,各专业调剂情况以实际招生为准
2026-03-30 16:54:34
官方发布
为做好我院2026年硕士研究生招生复试录取工作,根据《2026年全国硕士研究生招生工作管理规定》(教学〔2025〕2号)等文件精神及上级部门关于复试录取工作的部署,结合实际,特制定本细则。一、基本原则严格遵照有关规章制度,贯彻学校有关通知精神,坚持“服务战略、按需招生、全面衡量、择优录取、宁缺毋滥”的原则,积极稳妥地做好2026年硕士研究生招生工作。二、组织管理学院成立2026年研究生招生工作小组(兼任复议小组),制定本学院复试方案及具体实施细则,全面负责本学院的硕士研究生复试、调剂、录取工作和招生廉政建设工作,确保
2026-03-30 16:52:49
官方发布
为做好我院2026年硕士研究生招生复试录取工作,根据《2026年全国硕士研究生招生工作管理规定》(教学〔2025〕2号)等文件精神及上级部门关于复试录取工作的部署,结合我院实际,特制定本细则。一、工作原则坚持服务战略、按需招生、全面衡量、择优录取和宁缺毋滥原则。二、组织管理生命科学学院研究生招生工作领导小组(以下简称“学院领导小组”),负责制定学院研究生招生复试、调剂、录取工作实施细则和应急预案,监督、指导我院各招生方向复试小组开展工作,受理我院考生质疑、申诉等。三、复试工作(一)招生计划我院严格执行学校当年
2026-03-30 16:45:59
官方发布
为做好2026年医药化工学院“化学”学术学位硕士点(0703化学)和“材料与化工”专业学位硕士点(085602化学工程专业领域)硕士研究生复试、调剂、录取工作,依据《台州学院2026年硕士研究生招生复试录取工作办法》,结合我院实际,特制定本实施细则。一、基本原则严格遵照有关规章制度,贯彻学校有关通知精神,坚持服务战略、按需招生、全面衡量、择优录取、宁缺毋滥的原则,积极稳妥地做好2026年硕士研究生招生工作。二、组织管理学院成立2026年研究生招生工作小组(兼任复议小组),制定本学院复试方案及具体实施细则,全面负责本学院的
2026-03-30 16:40:26
官方发布
一、基本原则严格遵照有关规章制度,贯彻学校有关通知精神,坚持“服务战略、按需招生、全面衡量、择优录取、宁缺毋滥”的原则,积极稳妥地做好2026年硕士研究生招生工作。二、组织机构学院成立2026年研究生招生工作小组(兼任复议小组),制定本学院复试方案及具体实施细则,全面负责本学院的硕士研究生复试、调剂、录取工作和招生廉政建设工作,确保复试录取工作政策执行准确、组织有序、管理到位。其中监督员全程监督并负责受理考生的质疑、申诉。三、复试工作(一)基本复试分数线要求复试分数线根据国家教育部确定的2026年全国硕士研
2026-03-30 13:00:51
官方发布
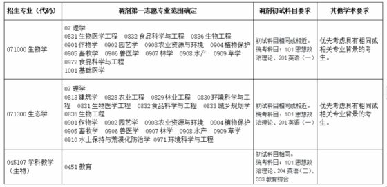
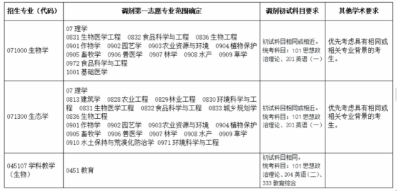
调剂复试达到2026年国家规定的调剂基本条件及我校公布的各专业调剂要求的考生,均可申请调剂到我校。学院从调剂系统中择优遴选符合条件的考生参加复试。1.调剂考生选拔原则(1)原则上,调剂考生第一志愿专业与调入专业相同或相近,或初试科目与调入专业初试科目相同或相近。全国统一命题科目中英语一、英语二视为相同考试科目,数学一、数学二视为相同考试科目。(2)对申请调剂至我院同一专业且初试科目完全相同的考生,按考生初试成绩由高到低择优确定复试名单。(3)对申请至我院同一专业调剂考生,若考生初试总成绩不具备直接可比性,
2026-03-30 11:26:51
官方发布
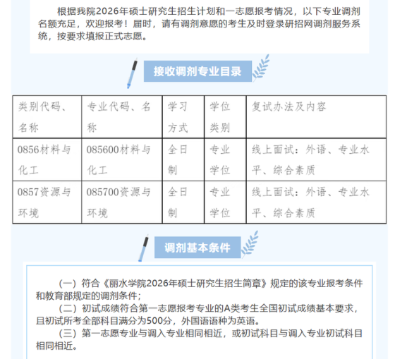
调剂规则一志愿上线生源未达到招生规模的专业(方向),按照国家相关政策择优开展调剂录取工作。调剂考生除须满足学校制定的调剂考生遴选基本要求外,还需同时符合对应专业的调剂条件,具体如下:1.化学专业(1)仅接收一志愿0703化学、0707海洋科学、0710生物学、0773材料科学与工程、0776环境科学与工程、0777生物医学工程、0780药学、0788智能科学与技术、0789纳米科学与工程专业、0817化学工程与技术、0830环境科学与工程、0832食品科学与工程、0856材料与化工、0857资源与环境、0860生物与医药专业的考生,且初试统考科目须包含英语一
2026-03-29 17:16:35
官方发布
为做好我院2026年硕士研究生复试录取工作,根据《浙江农林大学2026年硕士研究生复试录取工作方案》有关要求,结合我院实际,制定本细则。一、工作原则1.坚持科学选拔。积极探索并遵循高层次专业人才选拔规律,采用多样化的考查方式方法,保证生源质量。2.坚持公平公正。做到政策透明、程序公正、结果公开、监督机制健全。严格执行国家政策规定,不得按考生所在单位、行业、地域、学校层次类别等非学业水平标准限定生源范围,不得设置其他歧视性的条件,确保考生正当权益。3.坚持全面考查。在对考生德智体美劳等各方面考查基础上,突出对创
2026-03-29 17:13:14
官方发布
根据《浙江农林大学2026年硕士研究生复试录取工作方案》并结合我院实际,特制定2026年硕士研究生复试录取工作实施细则。一、工作原则1.坚持科学选拔。积极探索并遵循高层次专业人才选拔规律,采用多样化的考查方式方法,确保生源质量。2.坚持公平公正。做到政策透明、程序公正、结果公开、监督机制健全。严格执行国家政策规定,不得按考生所在单位、行业、地域、学校层次类别等非学业水平标准限定生源范围,不得设置其他歧视性条件。3.坚持全面考查。在对考生德智体等各方面考查基础上,突出对创新能力、专业素养和综合素质等方面的考查。
2026-03-29 17:04:49
官方发布
根据《浙江农林大学2026硕士研究生复试录取工作方案》,结合我院实际,制定本工作实施细则。一、工作原则1.坚持科学选拔。积极探索并遵循高层次专业人才选拔规律,采用多样化的考查方式方法,保证生源质量。2.坚持公平公正。做到政策透明、程序公正、结果公开、监督机制健全。严格执行国家政策规定,不得按考生所在单位、行业、地域、学校层次类别等非学业水平标准限定生源范围,不得设置其他歧视性的条件,确保考生正当权益。3.坚持全面考查。在对考生德智体美劳等各方面考查基础上,突出对创新能力、专业素养和综合素质等方面的考查,可
2026-03-28 19:58:30
官方发布
为加强硕士研究生复试管理,强化复试录取工作规范化、制度化,确保我院2026年硕士研究生招生工作顺利完成,根据教育部关于印发的《2026年全国硕士研究生招生工作管理规定》(教学〔2025〕2号)和教育部相关规定、《温州大学2026年硕士研究生招生复试录取工作办法》等相关文件精神,结合我院实际,特制定本细则。一、指导思想以***新时代中国特色社会主义思想为指导,全面落实党的教育方针,落实立德树人根本任务,遵循“服务战略、按需招生、全面衡量、择优录取、宁缺毋滥”的原则,提升人才选拔质量。落实主体责任、深化信息公开、加强监
2026-03-28 19:57:13
官方发布
为加强硕士研究生复试管理,强化复试录取工作规范化、制度化,确保我院2026年硕士研究生招生工作顺利完成,根据教育部关于印发的《2026年全国硕士研究生招生工作管理规定》(教学〔2025〕2号)和教育部相关规定、《温州大学2026年硕士研究生招生复试录取工作办法》等相关文件精神,结合我院实际,特制定本细则。一、指导思想以***新时代中国特色社会主义思想为指导,全面落实党的教育方针,落实立德树人根本任务,遵循“服务战略、按需招生、全面衡量、择优录取、宁缺毋滥”的原则,提升人才选拔质量。落实主体责任、深化信息公开、加强监








