- 排序
- 分类
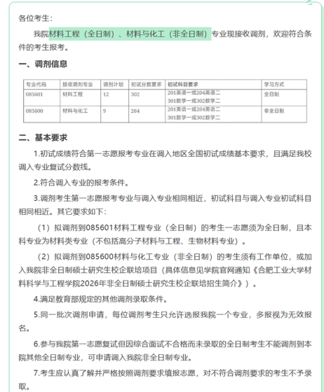
2026-04-05 17:26:53
官方发布
各位考生:我院有部分专业现接收调剂,欢迎符合条件考生报考。一、调剂信息专业代码接收调剂专业调剂计划初试分数要求学习方式080100力学1≥321全日制081402结构工程7≥264全日制081403市政工程2≥264全日制081406桥梁与隧道工程5≥264全日制085704测绘工程1≥323全日制085901土木工程13≥314全日制085901土木工程4≥314非全日制085902水利工程1≥293全日制085905市政工程(含给排水等)1≥291全日制085906人工环境工程(含供热、通风及空调等)3≥264全日制125601工程管理15≥166非全日制二、基本要求1.初试成绩符合第一志愿报考专业在调
2026-04-05 17:15:39
官方发布
根据《宿州学院2026年硕士研究生招生复试录取办法》,结合生物与食品工程学院实际,拟开展2026年硕士研究生招生调剂工作并制定实施细则。一、调剂条件(一)基本要求1.符合调入专业的报考条件:详见《宿州学院2026年硕士研究生招生简章》中规定的报考要求。2.初试成绩要求:考生初试单科成绩和总成绩(含加分)须达到第一志愿报考专业在《2026年全国硕士研究生招生考试考生进入复试的初试成绩基本要求》中A类考生要求。3.专业要求:原则上,调剂考生第一志愿专业与调入专业相同或相近,或初试科目与调入专业初试科目相同或相近。相关要求详
2026-04-04 23:20:51
官方发布
各位考生:为做好我校2026年硕士研究生招生调剂工作,根据教育部《2026年全国硕士研究生招生工作管理规定》(教学〔2025〕42号)、《关于做好2026年全国硕士研究生招生复试录取工作的通知》(教学司〔2026〕3号)等文件精神,特制定本公告。一、调剂时间我校相关专业的调剂系统自4月8日起陆续开放,具体时间详见各院公告。二、调剂专业我校2026年硕士研究生招生接受考生调剂的专业详见附件(准确信息以教育部“全国硕士生招生复试调剂服务系统”发布信息为准)。三、基本要求申请调剂我校的考生,应符合教育部的调剂政策,同时还应满足以下
2026-04-04 09:39:38
官方发布
根据教育部《2026年全国硕士研究生招生工作管理规定》文件精神,我校2026年硕士研究生部分专业接收调剂考生,欢迎各位考生咨询、填报。一、接收调剂专业及缺额二、调剂要求1.第一志愿合格生源不足可组织开展调剂工作。2.初试成绩达到教育部划定进入复试的初试成绩基本要求(一类地区)。报考“退役大学生士兵专项”的考生在教育部划定进入复试的初试成绩基本要求(一类地区)基础上,总分下浮80分。3.符合2026年教育部有关调剂要求和我校招生简章及专业目录规定的报考条件。4.初试科目与调入专业初试科目相同或相近。5.调剂考生第一志愿报
2026-04-03 17:24:48
官方发布
位考生:根据我院2026年研究生招生考试复试情况,结合我院硕士研究生招生分专业计划数,现将我院接收调剂志愿的相关情况和调剂规则以及复试安排公布如下:一、调剂专业专业代码与名称研究方向拟接收调剂人数学习方式备注045107学科教学(生物)9全日制(1)不招收同等学力考生。(2)鼓励生物学类本科相关专业考生报考。071000生物学01植物学10全日制(1)不招收同等学力考生。(2)07方向联合培养1单位为中国科学院昆明动物研究所,培养方向为两栖爬行类多样性与进化、动物大脑进化发育、病毒感染免疫、肿瘤与干细胞。02动物学1103微生物
2026-04-03 15:15:46
官方发布
根据我院第一志愿考生复试录取情况,结合我院硕士研究生招生分专业(或研究方向)计划数,现将我院接收调剂专业与要求、调剂规则、遴选办法以及复试日程安排等公布如下:一、调剂专业与要求专业代码与名称研究方向代码及名称拟接收调剂人数复试科目调剂考生第一志愿专业(门类)代码及名称调剂考生初试科目名称备注070200物理学02 不区分研究方向(联合培养)8高等数学0702 物理学101 思想政治理论201 英语(一)080900电子科学与技术不区分研究方向8模拟电子技术基础0809 电子科学与技术0810 信息与通信工程0811 控制科学与工程0803 光学
2026-04-02 21:14:13
官方发布
我院2026年硕士研究生招生调剂复试原则上采用网络远程复试形式,复试采用平台为“安徽师范大学云考场”(考生网页登录地址:https://exam.yunkaoai.com/),以“腾讯会议”作为备用系统。根据我院硕士研究生招生分专业(或研究方向)计划数结合一志愿考生复试拟录取情况,现将我院调剂复试相关安排通知如下:一、拟接收调剂专业(或研究方向)序号专业代码专业名称研究方向名称类别学习方式调剂名额备注1070301无机化学不区分研究方向学术学位全日制17按专业调剂,不招收同等学力考生。2070302分析化学不区分研究方向全日制163070303有机化
2026-04-02 20:50:36
官方发布
根据《皖南医科大学2026年硕士研究生复试录取工作方案》,我校2026年硕士研究生招生接受调剂考生的基本要求为:(一)符合我校招生章程中调入专业的报考条件和招生要求。(具体报考条件和招生专业要求见招生简章附件https://yjs.wnmc.edu.cn/info/1007/18601.htm)(二)符合2026年全国硕士研究生招生考试考生进入复试的初试成绩基本要求(A类考生线)。(三)报考“退役大学生士兵专项计划”考生进入复试的初试成绩基本要求:总分为国家线下浮20分,单科(满分=100分)不低于30分(含30分)。(四)考生第一志愿专业与调入专业相同相近,
2026-04-02 18:40:12
官方发布
根据教育部、教育厅相关文件精神,为切实做好我校2026年硕士研究生招生调剂复试和录取工作,结合学校实际工作情况,特制订本办法。一、调剂系统开放时间我校第一轮调剂系统开放时间为2026年4月8日0:00-12:00,各招生专业的调剂缺额信息,将根据复试录取实际持续更新发布,请考生随时关注我校研究生招生网、学院招生网站及“全国硕士生招生复试调剂服务系统”。二、调剂要求1.调剂考生初试成绩须符合第一志愿报考专业在调入地区的国家分数线,并符合调入专业的报考条件。2.原则上,调剂考生第一志愿专业与调入专业相同相近,或初试科目与调
2026-04-01 21:50:20
官方发布
中国科学技术大学国家同步辐射实验室2026年拟接收少量硕士统考调剂生,根据《中国科学技术大学2026年硕士研究生招生复试工作方案》关于调剂相关规定,特制定以下调剂章程。一、调剂专业及拟接收调剂人数申请调剂的考生初试分数不低于我实验室下列专业分数线:招生专业政治外语业务课1业务课2总分拟接收调剂人数085800能源动力5050707030021(含11个安徽高研院专项指标)注:仅接收普通计划考生二、调剂要求、第一志愿专业范围:07理学、08工学初试统考科目为:思想政治理论;英语(一)、英语(二)。自命题科目至少含有一门下列考试科目:
2026-04-01 20:49:15
官方发布
我校部分专业拟接收调剂考生,现将有关事项公告如下:一、接收调剂的要求1.调剂考生初试成绩须符合第一志愿报考专业在A类地区的全国初试成绩基本要求,并符合我校调入专业的报考条件和复试分数线要求。2.调剂考生第一志愿专业与调入专业相同或相近,或初试科目与调入专业初试科目相同相近。3.调剂考生须符合调入专业所在招生单位规定的考生第一志愿专业范围等学术要求。(各学科专业具体要求见附件)4.调剂考生初试外国语统考科目应为英语。5.教育部相关文件有专门规定的情况从其规定。6.调剂非全日制硕士研究生原则上只招收在职定向就业人










