- 排序
- 分类
2026-04-10 15:04:16
官方发布
一、拟接收调剂专业专业代码专业名称学位类别调剂余额081203计算机应用技术学术学位6复试比例:“调剂余额数”的差额比例按150%确定,并根据符合调剂条件考生的初试成绩由高到低确认复试名单。若满足复试条件的生源数不足该专业调剂指标的150%时,该专业所有满足复试条件的考生均可进入复试。在复试录取过程中,学校和学院将根据各专业生源实际,对各专业拟招生计划进行适当调整。二、调剂工作安排1.调剂系统开放时间:2026年4月10日12点开始。2.调剂复试时间:具体安排以调剂复试通知为准。3.复试方式:采用网络远程复试。三、调剂条件
2026-04-07 18:30:51
官方发布
专业代码专业名称学习形式复试方式学院官网链接080200机械工程全日制线上https://jx.xmut.edu.cn/085500机械全日制120100管理科学与工程全日制线上https://jgxy.xmut.edu.cn/025800数字经济全日制085404计算机技术全日制线下https://cs.xmut.edu.cn/085405软件工程全日制140500智能科学与技术全日制085704测绘工程全日制085905市政工程(含给排水等)全日制085402通信工程全日制线下https://oec.xmut.edu.cn/085403集成电路工程全日制085408光电信息工程全日制085801电气工程全日制线下https://eea.xmut.edu.cn/085902水利工程全日制线上h
2026-04-07 17:49:46
官方发布
管理学院按教育部有关政策以及学校研究生招生工作统一安排,结合学院学科专业招生实际需要开展调剂工作,坚持“公平、公正、公开”的原则,坚持按需招生、全面衡量、择优录取和宁缺毋滥的原则。一、调剂专业(一)工程管理[代码:125601](非全日制)调剂基本条件:①初试科目为:1)管理类联考综合能力和2)英语二;②调剂考生的初试成绩应达到第一志愿报考专业的国家A类线且达到调入专业国家A类线,符合总分和单科分数要求;③满足工作经验要求(大学本科毕业后有3年以上工作经验的人员;或获得国家承认的高职高专毕业学历或大学本科结业
2026-04-04 15:14:45
官方发布
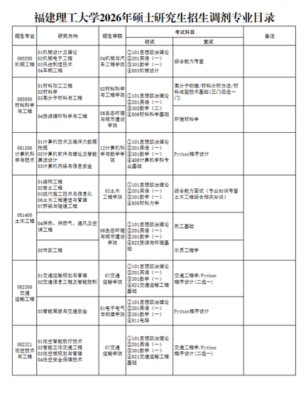
根据教育部《2026年全国硕士研究生招生工作管理规定》(教学〔2025〕2号)等文件精神,结合我校第一志愿考生初试和复试的基本情况,我校2026年部分专业拟接受考生调剂,具体信息以中国研究生招生信息网(https://yz.chsi.com.cn/)“全国硕士生招生调剂服务系统”(以下简称“调剂系统”)公布的调剂信息为准,相关通知也将在有调剂需求的学院网站发布,请及时关注。一、调剂基本要求(一)符合《福建理工大学2026年硕士研究生招生简章》中规定的调入学科、专业的报考条件。(二)考生初试成绩达到《2026年全国硕士研究生招生考试考生进入
2026-04-03 16:31:27
官方发布
根据《教育部关于印发 〈 202 6 年全国硕士研究生招生工作管理规定 〉的通知》 (教学〔 202 5 〕 2 号) 《关于进一步规范全国硕士研究生招生 调剂工作的通知 》 (教学司〔 2025〕 5 号)《关于做好 202 6 年全国硕士研究生 招生 复试录取工作的通知》(教学司〔 202 6 〕 3 号) 等 文件 精神和上级部署要求 , 坚持公平、公正、公开,特制定本办法。 一、 基本要求 (一) 调剂考生须符合 我校 2026年硕士研究生招生简章中规定的调入专业报考条件和教育部关于调剂的相关政策。 (二) 初试成绩(单科及总分)符合第一志愿报考
2026-04-03 14:46:02
官方发布
一、调剂需求专业代码及名称学习方式拟调剂招生计划备注081400土木工程全日制1085901土木工程全日制3085903海洋工程全日制4注:我院可根据学校实际下达计划和生源情况等调整上述招生计划。二、调剂要求(一)符合教育部和学校的调剂政策要求。(二)调入专业与第一志愿报考专业相同或相近,在同一学科门类范围内。考生第一志愿报考专业依次为:土木水利(0859)、土木工程(0814)、力学(0801)。(三)调剂考生初试成绩须符合第一志愿报考专业在一区的全国初试成绩基本要求国家分数线,且不得低于我院接收调剂专业的调剂复试分数线,初试
2026-04-03 14:27:46
官方发布
招生单位招生专业代码招生专业名称学习方式调剂缺额(仅供参考,具体以实际录取为准)第一批调剂网报时间(仅供参考,具体以调剂服务系统开放时间为准)哲学与社会发展学院010100哲学全日制274月8日0:00-13:00哲学与社会发展学院015100应用伦理学全日制84月8日0:00-13:00经济与金融学院020200应用经济学全日制364月8日0:00-12:00经济与金融学院025100金融全日制164月8日0:00-12:00经济与金融学院025800数字经济全日制94月8日0:00-12:00数量经济与统计研究院020200应用经济学全日制124月8日0:00-12:00数量经济与统计研究院025200应用统计全
2026-04-02 20:48:29
官方发布
根据《福建农林大学2026年招收攻读硕士学位研究生复试录取办法》、《交通与土木工程学院2026年招收攻读硕士学位研究生复试录取办法》及相关文件要求,现将学院2026年硕士研究生招生调剂(第一批次)公告如下:一、调剂的专业及指标专业代码专业名称研究方向学习方式复试形式调剂名额第一批次调剂复试比例第一批次调剂系统开放起止时间082901森林工程不分方向全日制学术型线上(优先使用学信网提供的远程面试系统,腾讯会议作为备用)91:24月8日0:00-12:00082300交通运输工程01交通基础设施工程602交通安全与环境603交通运输规划与管理304物











