- 排序
- 分类
2026-03-24 19:18:52
官方发布
附件【016-测绘地理信息学院2026年硕士研究生一志愿考生复试及拟录取办法.doc】对比以上数据: 测绘工程、测绘科学与技术,一志愿上线人数不足结合自己的情况,积极准备,如需删除请联系电话18137782070温馨提示:推荐使用51考研网电脑站官网查看信息更方便 www.51kywang.com
2026-03-24 12:17:57
官方发布
2026年硕士研究生一志愿考生复试名单2026年硕士研究生招生专业目录对比以上数据:多个专业,一志愿上线人数不足结合自己的情况,积极准备,如需删除请联系电话18137782070温馨提示:推荐使用51考研网电脑站官网查看信息更方便 www.51kywang.com
2026-03-24 11:32:10
官方发布
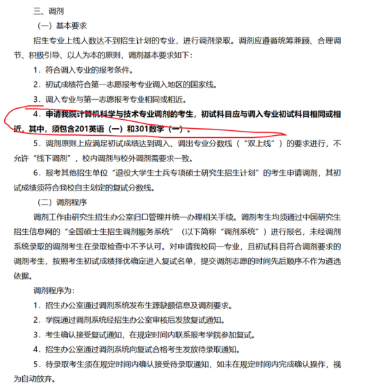
原文链接:https://computer.ytu.edu.cn/info/1027/5433.htm 对比以上数据: 计算机科学与技术,一志愿上线人数不足结合自己的情况,积极准备,如需删除请联系电话18137782070温馨提示:推荐使用51考研网电脑站官网查看信息更方便 www.51kywang.com
2026-03-24 01:11:14
官方发布
2-青岛农业大学2026年硕士研究生招生专业目录.pdf对比以上数据: 农业资源与环境,一志愿上线人数不足结合自己的情况,积极准备,如需删除请联系电话18137782070温馨提示:推荐使用51考研网电脑站官网查看信息更方便 www.51kywang.com
2026-03-23 21:05:32
官方发布
原文链接:https://yt.hrbeu.edu.cn/2026/0323/c11333a346960/page.htm 对比以上数据: 电子信息机械材料与化工能源动力土木水利,一志愿上线人数不足结合自己的情况,积极准备,如需删除请联系电话18137782070温馨提示:推荐使用51考研网电脑站官网查看信息更方便 www.51kywang.com
2026-03-20 14:14:34
官方发布
青岛大学2026年硕士研究生招生专业目录青岛大学关于公布2026年硕士研究生招生考试一志愿复试资格名单的通知对比以上数据:一志愿上线人数不足推荐使用51考研网电脑站查看信息更方便 www.51kywang.com对比以上数据,结合自己的情况,积极准备,如需删除请联系电话18137782070温馨提示:登录51考研网电脑站官网,查看信息更方便
2026-03-18 16:32:42
官方发布
各位考生,现对本学院一志愿复试考生名单予以公布,请各位考生做好复试准备工作,复试时间、地点及安排按照学院官网和复试群通知进行。招生专业目录:对比以上数据: 机器人工程一志愿上线人数不足推荐使用51考研网电脑站查看信息更方便 www.51kywang.com对比以上数据,结合自己的情况,积极准备,如需删除请联系电话18137782070温馨提示:登录51考研网电脑站官网,查看信息更方便
2026-03-17
官方发布
机械与汽车工程学院2026年硕士研究生一志愿复试名单.pdf青岛理工大学2026年硕士研究生招生专业目录对比以上数据:080200机械工程,仪器科学与技术,080500材料科学与工程,083700安全科学与工程,电子信息,材料与化工,一志愿上线人数不足推荐使用51考研网电脑站查看信息更方便 www.51kywang.com对比以上数据,结合自己的情况,积极准备,如需删除请联系电话18137782070温馨提示:登录51考研网电脑站官网,查看信息更方便
2026-03-17 17:02:35
官方发布
附件【附件1:一志愿复试名单.pdf】青岛科技大学2026年硕士研究生招生专业目录及参考书目推荐使用51考研网电脑站查看信息更方便 www.51kywang.com对比以上数据,结合自己的情况,积极准备,如需删除请联系电话18137782070温馨提示:登录51考研网电脑站官网,查看信息更方便
2026-03-17 14:41:32
官方发布
根据教育部、山东省及学校有关文件精神,制定环境与安全工程学院2026年硕士研究生招生复试录取工作方案。具体方案如下:一、复试原则坚持综合评价、择优录取,严格执行招生政策,严守工作纪律,规范录取行为,强化工作作风建设,确保复试录取公平、公正、科学。二、组织领导根据学校研究生招生工作安排,学院成立研究生招生复试工作组织机构,所有参与招生工作的人员均实行回避制度。1.复试工作小组组 长:学院院长组 员:学院副院长、学院学科方向负责人、学院学位委员会代表、导师代表职 责:全面负责学院复试工作,制定复试录取工作方案
2026-03-17 12:50:23
官方发布
原文链接:https://mp.weixin.qq.com/s/Jlpp5CTSemx9NaAwAACIFw 推荐使用51考研网电脑站查看信息更方便 www.51kywang.com对比以上数据,结合自己的情况,积极准备,如需删除请联系电话18137782070温馨提示:登录51考研网电脑站官网,查看信息更方便
2026-03-17 12:31:26
官方发布
为做好我校2026年硕士研究生复试录取工作,确保该项工作安全、科学、公平,根据教育部《2026年全国硕士研究生招生工作管理规定》(教学〔2025〕2号)、《关于做好2026年全国硕士研究生复试录取工作的通知》(教学司〔2026〕3号)、《山东省教育招生考试院关于做好山东省2026年硕士研究生复试录取工作的通知》(鲁招考〔2026〕26号)等相关文件要求,结合我校实际,制定本工作方案。一、组织领导(一)学校研究生招生委员会全面负责硕士研究生招生复试录取工作,委员会主任由校党委书记和校长担任,副主任由分管研究生教育和分管教学发展与
2026-03-17 11:23:21
官方发布
青岛科技大学化学与分子工程学院2026年硕士研究生招生复试录取工作方案根据教育部、山东省及学校有关文件精神,制定化学与分子工程学院2026年硕士研究生招生复试录取工作方案。具体方案如下:一、复试原则坚持综合评价、择优录取,严格执行招生政策,严守工作纪律,规范录取行为,强化工作作风建设,确保复试录取公平、公正、科学。二、组织领导根据学校研究生招生工作安排,学院成立研究生招生复试工作组织机构,所有参与招生工作的人员均实行回避制度。1.复试工作小组组长:学院院长组员:学院副院长、学院学科方向负责人、学院学位委员
2026-03-16 19:32:57
官方发布
附件【附件1:一志愿复试名单-高分子学院.pdf】青岛科技大学2026年硕士研究生招生专业目录及参考书目对比以上数据, 材料工程、材料科学与工程一志愿上线人数不足结合自己的情况,积极准备,如需删除请联系电话18137782070温馨提示:登录51考研网电脑站官网,查看信息更方便
2026-03-16 19:27:16
官方发布
附件【附件1:一志愿复试名单-数理学院.pdf】青岛科技大学2026年硕士研究生招生专业目录及参考书目对比以上数据, 统计学、物理学一志愿上线人数不足结合自己的情况,积极准备,如需删除请联系电话18137782070温馨提示:登录51考研网电脑站官网,查看信息更方便










