- 排序
- 分类
2026-04-01 18:49:50
官方发布
根据教育部和山东省教育招生考试院2026年硕士研究生复试录取工作要求,结合我校招生计划和一志愿复试情况,现将我校2026年调剂相关工作公告如下。拟接收调剂计划信息根据生源情况适当调整,接收调剂的专业范围以研招网调剂系统最终公布的信息为准。一、调剂要求1.考生需达到2026年国家线A类考生(一区)单科和总分分数线,且符合报考学院调剂要求。2.考生第一志愿报考专业需与拟调剂专业相同或相近,或与拟调剂专业初试科目相同或相近。3.“退役大学生士兵”专项计划考生调剂的初试成绩不得低于我校自主划定的“退役大学生士兵”专项计划初
2026-04-01 18:20:13
官方发布
根据《教育部关于印发2026年全国硕士研究生招生工作管理规定的通知》(教学〔2025〕2号)、《山东省教育招生考试院关于做好山东省2026年硕士研究生招生复试录取工作的通知》(鲁招考〔2026〕26号)等要求,结合学校工作实际,现就聊城大学2026年接收硕士研究生调剂有关事项公告如下。一、调剂要求1.符合拟调剂专业的报考条件。2.初试总成绩和单科成绩须符合第一志愿报考专业和拟调剂专业的国家A类地区的初试成绩基本要求。3.报考“退役大学生士兵计划”的考生申请调剂到普通计划,其初试成绩须达到A类地区相关专业所在学科门类的全国初试成
2026-04-01 17:05:38
官方发布
一、招生调剂专业电气工程一级学科调剂名额学硕13名。具体要求如下。专业代码专业名称学习方式及学位类型拟调剂计划(人)专业要求备注080800电气工程全日制学硕13只接收一志愿专业代码前四位为0808和专业代码为085801的考生,参加2026年全国研究生统一入学考试(考试科目:数一、英一)且达到国家录取分数线以上的考生(无论报考学硕还是专硕)可报名参加调剂二、调剂注意事项1.调剂工作(含校内调剂)一律通过中国研究生招生信息网调剂系统进行,接收调剂网上报名时间为2026年4月8日(具体时间以青岛大学研究生院公布为准)考生登陆调剂
2026-03-31 19:19:37
官方发布
一、生命科学学院简介青岛大学生命科学学院肇始于2000年,先后经历青岛大学理工学院生物系、医学院生物系等阶段,于2013年挂牌建院,2016年独立建院。设有生物技术、食品科学与工程两个本科专业,其中生物技术专业是国家一流本科专业建设点,食品科学与工程专业是中国工程教育认证专业,入选教育部卓越工程师计划,是山东省一流本科专业建设点。学院下设生物系、食品系、青岛大学生物学实验教学中心等教学管理机构。建设了生物学一级学术型硕士学位点(下设微生物学、水生生物学、植物学等3个二级学位点),生物与医药专业硕士学位类别(下
2026-03-31 15:29:29
官方发布
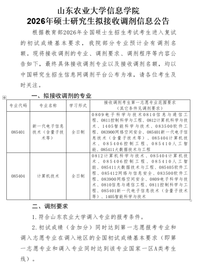
各位考生:我院拟接收调剂专业及要求如下:专业代码及专业名称研究方向拟调剂人数(以研招网公布为准)学习方式及学位类型专业要求080900电子科学与技术01电路与系统30全日制学硕考试科目为数一、英一,报考代码前四位为0809,0854,0810,140102微电子学与固体电子学03电磁场与微波技术085401新一代电子信息技术(含量子技术等)01电子信息技术5全日制专硕考试科目为数二、英二或以上,报考代码前四位为0854,0809,081002电子信息技术(卓越工程师专项)9
2026-03-31 15:16:30
官方发布
一、调剂政策1.符合《山东科技大学2026年硕士研究生复试录取工作方案》中关于研究生调剂的相关政策和调入我院专业的报考条件。2.初试成绩(含加分)符合调入我院专业的复试要求。3.原则上,调剂考生第一志愿与调入专业相同相近,或初试科目与调入专业初试科目相同相近,其中初试全国统一命题科目应与调入专业全国统一命题科目相同。(调剂考生第一志愿专业范围及学术要求详见学院网站后续通知)。4.所有拟调剂到我院的考生必须保证学籍、学历的真实准确,若出现学籍学历问题导致不能录取将由考生本人承担全部责任。二、拟接收调剂专业1.学
2026-03-31 11:56:50
官方发布
为规范我校硕士研究生调剂工作程序,提升服务质量,确保公平公正,择优选拔,根据《2026年全国硕士研究生招生工作管理规定》(教学〔2025〕2号)、教育部学生司《关于做好2026年全国硕士研究生招生复试录取工作的通知》(教学司〔2026〕3号)和《山东省教育招生考试院关于做好山东省2026年硕士研究生招生复试录取工作的通知》(鲁招考〔2026〕26号)等文件及相关会议精神,结合我校实际情况,特制定本办法。一、基本原则1.坚持“按需招生、全面衡量、择优录取、宁缺毋滥”的原则。2.坚持“以人为本、公平、公正、公开”的原则,增强服务意
2026-03-31 10:53:27
官方发布
为规范调剂工作程序,提升服务质量,确保择优选拔,根据《教育部关于印发〈2026年全国硕士研究生招生工作管理规定〉的通知》(教学〔2025〕2号)、《关于做好2026年全国硕士研究生招生复试录取工作的通知》(教学司〔2026〕3号)、《山东省教育招生考试院关于做好山东省2026年硕士研究生复试录取工作的通知》(鲁招考〔2026〕26号)等文件精神,结合我校实际,制定本办法。一、基本原则1.坚持“按需招生、全面衡量、择优录取、宁缺毋滥”原则,确保选拔考核科学有效。2.坚持以人为本,增强服务意识,做到政策透明、程序公正、结果公开、监
2026-03-31 10:51:38
官方发布
为规范研究生招生调剂工作程序,确保择优选拔,根据《教育部关于印发2026年全国硕士研究生招生工作管理规定的通知》(教学〔2025〕2号)、教育部学生司《关于做好2026年全国硕士研究生招生复试录取工作的通知》(教学司〔2026〕3号)和山东省教育招生考试院《关于做好山东省2026年硕士研究生招生复试录取工作的通知》(鲁招考〔2026〕26号)等文件及相关会议精神,结合我校实际,制定本办法。一、接收调剂专业(领域)1.电子信息(0854)085408光电信息工程,二级单位:物理与电子工程学院085412网络与信息安全,二级单位:信息科学技术学院0854
2026-03-31 10:20:27
官方发布
一、接受调剂招生领域材料工程(085601)、化学工程(085602)二、调剂条件1.考生初试成绩达到《2026年全国硕士研究生招生考试考生进入复试的初试成绩基本要求》A类考生(一区)分数要求。2.本专业只接收外国语考试科目为英语语种的考生调剂。三、遴选原则1.材料工程、化学工程专业领域接受调剂的第一志愿报考学科专业优先级:材料与化工(0856)、材料科学与工程(0805)、化学工程与技术(0817)、冶金工程(0806)、石油与天然气工程(0820)、轻工技术与工程(0822)、资源与环境(0857)、能源动力(0858)、生物与医药(0860)、纳米











