- 排序
- 分类
2026-04-02 21:58:19
官方发布
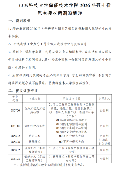
、调剂政策1.符合《山东科技大学2026年硕士研究生复试录取工作方案》中关于研究生调剂的相关政策和调入我院专业的报考条件。2.符合调入学院相关专业的复试要求。3.原则上,调剂考生一志愿与调入专业相同或相近,或初试科目与调入专业初试科目相同或相近,其中初试全国统一命题科目应与调入专业全国统一命题科目相同。4.所有拟调剂到我院的考生必须保证学籍、学历的真实准确,若出现学籍学历问题导致不能录取将由考生本人承担全部责任。二、接收调剂专业及计划专业代码专业名称研究方向名称学习方式拟调剂名额085700资源与环境安全工程全日
2026-04-02 18:33:29
官方发布
我校2026年硕士研究生招生部分专业接收调剂考生,具体信息以中国研究生招生信息网“全国硕士研究生招生调剂服务系统”公布为准。现将有关事宜公告如下:一、基本要求1.符合我校2026年硕士研究生招生章程的报考条件,其中麻醉学、影像医学与核医学学术学位研究生仅接收本科专业相同或相近的考生调剂。2.符合调出与调入专业2026年全国硕士研究生招生考试进入复试(A类考生)的初试成绩基本要求。3.第一志愿专业与调入专业相同相近,且在同一学科门类范围内(可授不同学科门类学位的专业可跨门类在对应专业所属一级学科范围内进行调剂)。4.初
2026-04-02 17:31:35
官方发布
地球科学与工程学院及卓越工程师学院地质资源与地质工程(081800)学术学位硕士、地质工程(085703)专业学位硕士调剂招生指标尚有一定缺额,经上级主管部门同意,现对我院2026年硕士研究生调剂考生一志愿专业范围予以公告(见附件)。附件:地球科学与工程学院2026年硕士研究生调剂考生第一志愿专业范围.xlsx
2026-04-02 17:26:07
官方发布
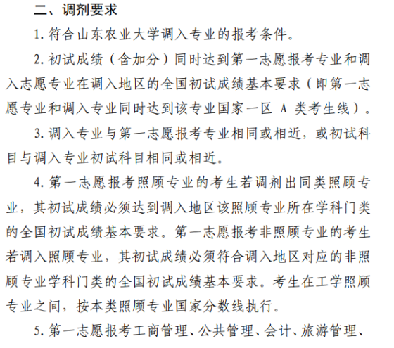
一、调剂政策1.符合《山东科技大学2026年硕士研究生复试录取工作方案》中关于研究生调剂的相关政策和调入我院专业的报考条件。2.初试成绩(含加分)符合调入我院专业的复试要求。3.原则上,调剂考生第一志愿与调入专业相同相近,或初试科目与调入专业初试科目相同相近,其中初试全国统一命题科目应与调入专业全国统一命题科目相同。实际调剂情况以教育部研招网调剂系统发布为准。4.所有拟调剂到我院的考生必须保证学籍、学历的真实准确,若出现学籍学历问题导致不能录取将由考生本人承担全部责任。二、接收调剂专业及调剂范围报考学院
2026-04-02 01:40:23
官方发布
2026年我校部分专业有调剂名额,具体调剂缺额信息以研招网调剂系统公布为准。 一、调剂基本条件 1.符合《2026年全国硕士研究生招生工作管理规定》和《青岛农业大学2026年硕士研究生复试录取工作方案》中的相关要求; 2.符合调入专业的报考条件,其中以同等学力身份报考的考生,须进修过5门及以上与报考专业相关的本科主干课程且成绩合格。 各学院拟调剂专业、对一志愿考生报考专业的要求等见附件。 二、调剂程序 1.考生应于规定时间内在中国研究生招生信息网登陆“全国硕士研究生招生调剂服务系统”填写调剂申请。我校首
2026-04-02 01:04:59
官方发布
接收调剂考生遴选规则:083000环境科学与工程0830环境科学与工程1、符合《山东科技大学2026年硕士研究生复试录取工作方案》中的调剂政策;2、接收调剂第一顺位:(0830)环境科学与工程;第二顺位:其他专业((0805)材料科学与工程、(0837)安全科学与工程、(081700)化学工程与技术(限(081701)化学工程、(081702)化学工艺、(081703)生物化工、(081704)应用化学)、(081902)矿物加工工程、(0857)资源与环境、(0855)机械、(0809)电子科学与技术)。0805材料科学与工程0837安全科学与工程081700化学工程与技术(限化学
2026-04-02 01:03:31
官方发布
一、接收调剂专业专业代码专业名称研究方向名称学习方式备注083900网络空间安全不区分全日制085404计算机技术退役大学生士兵计划全日制085405软件工程不区分非全日制085404计算机技术(卓越工程师学院)科教产教协同育人专项全日制联培单位:山东产业技术研究院、山东蓝光软件有限公司、国家深海基地管理中心、康复大学、空天信息大学(筹)085405软件工程科教产教协同育人专项非全日制联培单位:以萨股份科技有限公司注意:调剂名额以教育部研招网调剂系统发布为准二、考生第一志愿专业范围等学术要求三、调剂程序1.待教育部研究生调剂系
2026-04-01 21:28:41
官方发布
2026年“全国硕士生招生复试调剂服务系统”将于4月8日开通,我校硕士研究生调剂工作将同步开启。学校按批次发布调剂计划余额,每次开放调剂系统持续时间不低于12个小时。二、调剂程序1.所有调剂考生均须通过教育部“全国硕士生招生复试调剂服务系统”(https://yz.chsi.com.cn/yztj)填报志愿。考生调剂志愿锁定时间不超过36小时,超过36小时自行解锁。期间考生若申请解锁,请在考生留言区留言(考生姓名+考生编号+申请解锁)。2.学校通过调剂服务系统发送复试通知,请调剂考生及时关注并在规定时间内确认,否则视为自动放弃。各批次调剂考
2026-04-01 21:18:03
官方发布
我院拟接收优秀调剂生源,欢迎调剂考生密切关注我校研究生招生信息网和我院网站。具体事项通知如下。一、接收调剂专业专业代码专业名称学习方式学位类型拟接收调剂人数080500材料科学与工程全日制学术学位61085601材料工程全日制专业学位109注:最终具体调剂名额以中国研究生招生信息网“全国硕士生招生调剂服务系统”公布的调剂信息为准。二、调剂基本要求(1)符合调入专业的报考条件。(2)调剂考生初试成绩须符合第一志愿报考专业和我校调入专业的全国初试成绩基本要求(A类)。(3)调入专业应与本人第一志愿报考专业相同或相近,接收














