- 排序
- 分类
2026-03-28 11:12:19
官方发布
各位考生:根据一志愿复试录取结果,我校部分专业尚有一定数量的余额,需要接收调剂考生。现将有关事项公告如下:一、基本要求(一)调剂专业方向接收调剂专业方向一览表接收调剂招生单位接收调剂学科专业方向法学院法学理论、诉讼法学、国际法学法律(法学)、法律(非法学)民族学与社会学学院社会学、人类学、民俗学、民族学中国史、博物馆、社会工作国家安全学院国家安全学、行政管理、社会保障土地资源管理经济学院理论经济学、金融、数字经济文学与新闻传播学院国际中文教育电子信息工程学院(机器人学院)光学工程、信息与通信工程
2026-03-28 10:57:30
官方发布
根据武汉纺织大学2026年硕士研究生招生计划和第一志愿复试拟录取情况,我院纺织科学与工程学硕、材料与化工专硕面向全国考生接受调剂,调剂公告如下:一、调剂专业及人数二、调剂条件(1)符合调入专业(纺织科学与工程、材料与化工)的报考条件。(2)初试成绩符合第一志愿报考专业及调入专业在《2026年全国硕士研究生招生考试考生进入复试的初试成绩基本要求》中的A线要求。(3)调入专业应与第一志愿报考专业相同或相近。(4)第一志愿报考专业初试科目与调入专业初试科目相同或相近。(5)报考“退役大学生士兵”专项计划的考生,申请
2026-03-28 09:50:34
官方发布
为了做好硕士研究生复试录取工作,根据教育部有关文件精神,结合我中心实际,制定本工作方案。一、工作原则(一)坚持择优录取,宁缺毋滥的原则。(二)坚持公正、公平、公开的原则,客观评价,保证质量。(三)坚持政策透明、程序规范、信息公开、监督机制健全的原则。(四)坚持以人为本,增强服务意识,提高管理水平。二、组织领导中心研究生招生工作领导委员会全面负责硕士研究生复试录取工作。招生工作领导委员会由中心负责人任组长,分管所领导、各培养单位、研究生部等部门负责人为成员。三、复试的时间、专业、比例(一)复试预计
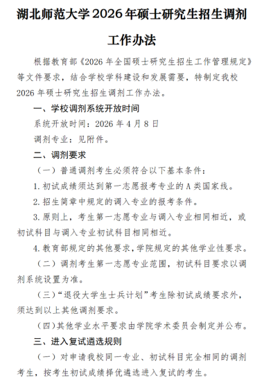
2026-03-28 00:39:45
官方发布
根据教育部《2026年全国硕士研究生招生工作管理规定》(教学〔2025〕2号)、《关于做好2026年湖北省硕士研究生复试录取工作的通知》(鄂招办〔2026〕5号)和学校《2026年硕士研究生复试录取工作方案》要求,为做好我校2026年研究生招生调剂工作,现将有关事宜公告如下:一、调剂时间1.调剂系统将于4月8日开放,第一轮调剂时间不低于12小时。2.第一批调剂复试具体时间及复试形式详见各招生学院调剂公告。调剂系统最终关闭时间以教育部通知为准。二、调剂基本条件调剂考生初试成绩须符合第一志愿报考专业达到国家线A区复试初试线,并符合调入
2026-03-27 19:16:25
官方发布
第一志愿考生上线人数不足,本所按一定的比例接收调剂考生,进入复试。参加过本年全国硕士研究生招生统一考试,考生一志愿报考专业必须与调入专业同门类,考试科目必须与调入专业统一考试科目相同或相近。报考类型为专业硕士的考生,也可申请调剂,但初试科目有数学二的须降20分,有英语二的须降10分,再参加调剂。考生专业考分必须满足本所硕士研究生招生考试考生进入复试的基本要求:华中光电技术研究所2025年硕士研究生招生考试考生进入复试的基本要求专业代码专业名称总分分数线满分100分单科分数线满分150分单科分数线080300光学工程
2026-03-27 17:29:04
官方发布
根据教育部《关于做好2026年全国硕士研究生复试录取工作的通知》,结合我院研究生招生工作的具体情况,我院2026年硕士研究生招生部分专业有调剂名额,现面向全国接受调剂申请,欢迎符合调剂条件的考生选择我院攻读硕士学位,具体调剂信息如下: 一、调剂专业 专业型硕士:电子信息工程学术型硕士:通信与信息系统、信号与信息处理、物理电子学、电磁场与微波技术、信息安全二、调剂条件 1.符合调入专业的报考条件。 2.初试成绩符合全国初试成绩基本要求(一区)。 3.调入专业与第一志愿报考专业相同或相近,目前由于名额有
2026-03-25 19:19:40
官方发布
附件【生命科学与健康学院2026年硕士研究生复试名单公示(一志愿).pdf对比以上数据: 生物与医药,一志愿上线人数不足结合自己的情况,积极准备,如需删除请联系电话18137782070温馨提示:推荐使用51考研网电脑站官网查看信息更方便 www.51kywang.com
2026-03-25 19:11:36
官方发布
机械工程学院2026年硕士研究生复试名单公示(一志愿)对比以上数据: 仪器科学与技术,一志愿上线人数不足结合自己的情况,积极准备,如需删除请联系电话18137782070温馨提示:推荐使用51考研网电脑站官网查看信息更方便 www.51kywang.com
2026-03-25 19:07:25
官方发布
化学与化工学院2026年硕士研究生复试名单公示(一志愿)对比以上数据: 化学工程与技术、材料与化工、生物与医药,一志愿上线人数不足结合自己的情况,积极准备,如需删除请联系电话18137782070温馨提示:推荐使用51考研网电脑站官网查看信息更方便 www.51kywang.com
2026-03-25 19:01:30
官方发布
人工智能与自动化学院2026年硕士研究生复试名单公示对比以上数据:电气工程、控制科学与工程、电子信息 ,一志愿上线人数不足结合自己的情况,积极准备,如需删除请联系电话18137782070温馨提示:推荐使用51考研网电脑站官网查看信息更方便 www.51kywang.com
2026-03-25 18:59:19
官方发布
计算机科学与技术学院2026年硕士研究生复试名单公示对比以上数据: 计算机科学与技术,一志愿上线人数不足结合自己的情况,积极准备,如需删除请联系电话18137782070温馨提示:推荐使用51考研网电脑站官网查看信息更方便 www.51kywang.com
2026-03-25 18:14:18
官方发布
冶金与能源学院2026年硕士研究生复试名单公示(一志愿)对比以上数据: 冶金工程,080621冶金热能工程,材料与化工,一志愿上线人数不足结合自己的情况,积极准备,如需删除请联系电话18137782070温馨提示:推荐使用51考研网电脑站官网查看信息更方便 www.51kywang.com
2026-03-25 18:07:40
官方发布
资源与环境工程学院2026年硕士研究生复试名单公示(一志愿)对比以上数据: 资源与环境,081400土木工程,081900矿业工程,083700安全科学与工程,0837J2低空技术与工程,083000环境科学与工程,一志愿上线人数不足结合自己的情况,积极准备,如需删除请联系电话18137782070温馨提示:推荐使用51考研网电脑站官网查看信息更方便 www.51kywang.com













