- 排序
- 分类
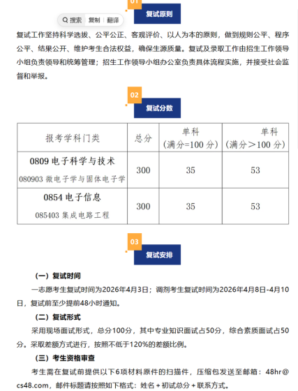
2026-03-28 12:59:42
官方发布
根据《湖南中医药大学2026年硕士研究生招生复试及录取方案》,结合学院工作实际,制定以下方案:一、招生计划专业名称招生计划(085400)电子信息23(1005Z4)中医药信息学6二、复试安排1.复试资格审查。3月29日16:00前通过https://docs.qq.com/form/page/DTkdOZndqVHdrbFN4上传电子版资格审查材料进行预审;3月30日带资格审查材料原件(具体材料要求按学校复试方案执行)至复试现场审查。复试考生名单(一志愿上线)详见附件1。2.思想政治素质和道德品质考核。与资格审查同步进行。3.专业课考试。电子信息专业考试时间:3月30日9:15;考试
2026-03-27 18:03:07
官方发布
邵阳学院2026年硕士研究生调剂招生工作办法一总则1.为保证硕士研究生招生工作的顺利进行,根据《2026年全国硕士研究生招生工作管理规定》(教学〔2025〕2号)教育部高校学生司《关于做好2026年全国硕士研究生招生复试录取工作的通知》(教学司〔2026〕3号)等文件精神,特制定本办法。2.我校硕士研究生招生坚持按需招生、全面衡量、择优录取和宁缺毋滥的原则。二组织机构及其职责1.学校研究生招生委员会,全面负责学校的招生、复试及录取工作。学校党委书记、校长任组长,研究生工作部、纪委监察室和硕士点所在学院的主要负责人为组员。2.
2026-03-27 14:06:27
官方发布
根据《2026年全国硕士研究生招生工作管理规定》(教学〔2025〕2号)和《湖南农业大学2026年硕士研究生招生复试录取工作方案》,经学院招生工作领导小组会议研究决定,制定本方案。一、工作原则复试工作坚持科学选拔、公平公正、全面考察、突出重点、客观评价、以人为本的原则,做到政策透明、规则公平、程序公正、结果公开、监督机制健全,维护考生合法权益,确保生源质量。二、组织管理1.学院硕士研究生招生工作领导小组组长:院长、党委书记副组长:分管研究生教育的副院长、一级学科带头人、专业(领域)负责人成员:研究生导师代表职责
2026-03-27 11:28:21
官方发布
根据《2026年全国硕士研究生招生工作管理规定》(教学〔2025〕2号)和《湖南农业大学2026年硕士研究生招生复试录取工作方案》,经学院招生工作领导小组会议研究决定,制定本方案。一、工作原则复试工作坚持科学选拔、公平公正、全面考察、突出重点、客观评价、以人为本的原则,做到政策透明、规则公平、程序公正、结果公开、监督机制健全,维护考生合法权益,确保生源质量。二、组织管理1.学院硕士研究生招生工作领导小组组 长:学院院长、学院党委书记副组长:分管研究生教育的副院长、一级学科领衔人成 员:各学科导师代表职
2026-03-27 11:20:08
官方发布
原文链接:https://sltm.hunau.edu.cn/zsjy/zsxx/202603/t20260326_513061.html
2026-03-26 20:31:01
官方发布
长沙学院2026年硕士研究生招生考试第一志愿考生复试名单公示对比以上数据: 电子信息、生物与医药,一志愿上线人数不足结合自己的情况,积极准备,如需删除请联系电话18137782070温馨提示:推荐使用51考研网电脑站官网查看信息更方便 www.51kywang.com
2026-03-26 18:52:54
官方发布
原文链接:https://xkjsb.hynu.edu.cn/info/1221/9146.htm对比以上数据: 国际商务,一志愿上线人数不足结合自己的情况,积极准备,如需删除请联系电话18137782070温馨提示:推荐使用51考研网电脑站官网查看信息更方便 www.51kywang.com
2026-03-26 14:05:59
官方发布
原文链接:https://mp.weixin.qq.com/s/D98ZXOr267j6fkVvSwhtvg 对比以上数据: 电子科学与技术、电子信息,一志愿上线人数不足结合自己的情况,积极准备,如需删除请联系电话18137782070温馨提示:推荐使用51考研网电脑站官网查看信息更方便 www.51kywang.com
2026-03-26 13:53:58
官方发布
【附件1.复试名单.xls】对比以上数据: 生物技术与工程,086002制药工程,一志愿上线人数不足结合自己的情况,积极准备,如需删除请联系电话18137782070温馨提示:推荐使用51考研网电脑站官网查看信息更方便 www.51kywang.com
2026-03-26 10:37:18
官方发布
长沙理工大学2026年硕士研究生招生考试一志愿考生复试名单公示长沙理工大学2026年硕士研究生招生简章对比以上数据:多个专业,一志愿上线人数不足结合自己的情况,积极准备,如需删除请联系电话18137782070温馨提示:推荐使用51考研网电脑站官网查看信息更方便 www.51kywang.com
2026-03-26 00:18:04
官方发布
原文链接:https://lifescience.hunnu.edu.cn/info/1014/7703.htm 对比以上数据: 生物技术与工程非全,一志愿上线人数不足结合自己的情况,积极准备,如需删除请联系电话18137782070温馨提示:推荐使用51考研网电脑站官网查看信息更方便 www.51kywang.com
2026-03-25 18:12:30
官方发布
根据教育部和学校相关文件精神,经学院招生工作领导小组研究决定,制订我院2026年硕士研究生复试方案如下。一、工作原则坚持服务战略、按需招生、全面衡量、择优录取和宁缺毋滥的原则,严格执行政策,严把质量关口,严守工作纪律,规范录取行为,强化监督管理,优化考生服务,切实做好2026年硕士研究生复试录取工作,确保公平、公正、科学。二、组织管理(一)学院研究生招生工作领导小组组长:刘有才、卢红梅副组长:宋相志、滕晓雯成员:纪效波、刘广义、阳华、何震职责:组长负责制,全面负责复试和录取工作(二)学院研究生招生思想政
2026-03-25 10:43:29
官方发布
原文链接:https://itd.hnfnu.edu.cn/info/1022/9913.htm 对比以上数据: 电子信息(大数据 技术与工程),一志愿上线人数不足结合自己的情况,积极准备,如需删除请联系电话18137782070温馨提示:推荐使用51考研网电脑站官网查看信息更方便 www.51kywang.com
2026-03-24 20:45:10
官方发布
对比以上数据: 生物与医药、机械,一志愿上线人数不足结合自己的情况,积极准备,如需删除请联系电话18137782070温馨提示:推荐使用51考研网电脑站官网查看信息更方便 www.51kywang.com













