- 排序
- 分类
2026-04-06 22:23:12
官方发布
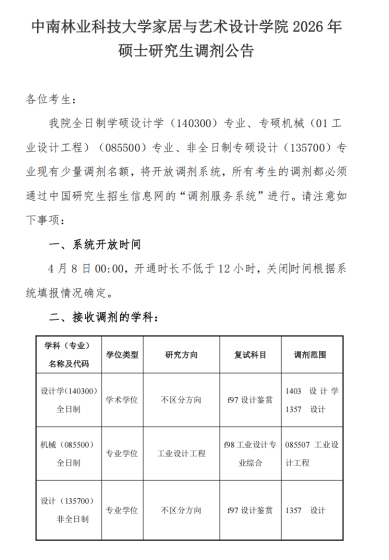
食品科学与工程学院 2026 年硕士研究生调剂公告各位考生:我院 083200 食品科学与工程、086000 生物与医药(食品工程)、095500 食品与营养专业现有少量调剂名额,将开放调剂系统,所有考生的调剂都必须通过中国研究生招生信息网的“调剂服务系统”进行。请注意如下事项:一、系统开放时间:系统开始开放时间:4 月 8 日 00:00,开通时长不低于12 小时,关闭时间根据系统填报情况确定。二、接收调剂的学科:1. 083200 食品科学与工程(学硕,全日制)2. 086000 生物与医药(食品工程)(专硕,全日制)3. 095500 食品与营养(专硕,全日制
2026-04-06 22:21:31
官方发布
生命科学与技术学院2026年硕士研究生调剂公告各位考生:我院生物学和生物与医药专业现有调剂名额,将开放调剂系统,所有考生的调剂都必须通过中国研究生招生信息网的“调剂服务系统”进行。请注意如下事项:一、系统开放时间:系统开始开放时间:4 月 8 日 00:00,开通时长不低于12 小时,关闭时间根据系统填报情况确定。二、接收调剂的学科:0710 生物学(学硕,全日制);0860 生物与医药(专硕,全日制)。三、具体要求:1、生物学调剂考生的基本复试要求调剂考生第一志愿学科专业为 0710 生物学。调剂志愿考生根据筛选要求进入复试备选
2026-04-06 22:19:55
官方发布
生态环境学院 2026 年硕士研究生调剂公告各位考生:我院生态学、环境科学与工程和资源与环境专业现有调剂名额,将开放调剂系统,所有考生的调剂都必须通过中国研究生招生信息网的“调剂服务系统”进行。请注意如下事项:一、系统开放时间:系统开始开放时间:4 月 8 日 00:00,开通时长不低于12 小时,关闭时间根据系统填报情况确定。二、接收调剂的学科:0713 生态学(学硕,全日制);0830 环境科学与工程(学硕,全日制);0857 资源与环境(专硕,全日制)。三、具体要求:1、生态学调剂考生的基本复试要求调剂考生第一志愿学科专业为
2026-04-06 22:18:10
官方发布
材料与能源学院 2026 年硕士研究生调剂公告各位考生:我院各学科现有调剂名额,将开放调剂系统,所有考生的调剂都必须通过“全国硕士生招生调剂服务系统”进行。请注意如下事项:一、系统开放时间:系统开始开放时间 4 月 8 日 00:00,开通时长不低于 12 小时,关闭时间根据系统填报情况确定。二、接收调剂的学科:082900 林业工程(学硕/全日制)、0829Z1 碳达峰碳中和(学硕/全日制)、080500材料科学与工程(学硕/全日制)、0805Z1 新能源技术和储能技术(学硕/全日制)、085600 材料与化工(专硕/全日制)。以上专业均不接收退役大学生
2026-04-06 20:57:18
官方发布
根据我校2026年硕士研究生招生计划及第一志愿考生上线情况,以下学科(专业)接收调剂考生:调剂考生进入复试的相关政策按照《湖南农业大学2026年硕士研究生调剂复试办法》执行。符合条件的调剂考生,须在“中国研究生招生信息网”(简称研招网)的“全国硕士研究生招生调剂服务系统”(简称调剂系统)开通后填报调剂志愿。学校通过研招网调剂系统向调剂考生发送复试通知。考生须在规定时间内予以确认,否则视为放弃复试资格。复试结束后,学校通过研招网调剂系统向拟录取的调剂考生发送拟录取通知,考生须在规定时间内予以确认,否则视为
2026-04-06 00:34:30
官方发布
根据教育部《2026年全国硕士研究生招生工作管理规定》(教学〔2025〕2号)和《吉首大学2026年硕士研究生复试录取方案》相关要求,现公布我校拟接收调剂专业,并将报考有关事项通知如下。1.调剂考生须符合《吉首大学2026年硕士研究生招生简章》中专业目录所规定的申请调入专业的报考要求。2.考生初试成绩(单科、总分)须达到教育部《2026年全国硕士研究生招生考试考生进入复试的初试成绩基本要求》中B类考生对应的学科门类分数要求。3.系统开放时间、各调剂专业可接收的第一志愿报考专业范围等详见后续发布的《吉首大学2026年硕士研究生招
2026-04-03 18:22:43
官方发布
为全面贯彻落实《教育部关于印发〈2026年全国硕士研究生招生工作管理规定〉的通知》(教学〔2025〕2号)、《关于做好2026年全国硕士研究生招生复试录取工作的通知》(教学司〔2026〕3号)、《湖南科技大学2026年硕士研究生复试录取工作方案》等相关规定,切实规范我院2026年硕士研究生调剂复试工作程序,维护广大考生合法权益,经研究,制定本方案。一、调剂系统开放时间我院2026年硕士研究生招生考试部分专业尚有调剂计划,预计将于2026年4月8日0:00-4月8日12:00开放调剂系统(具体开放时间以上级部门正式通知为准),如生源不足将适当延












