- 排序
- 分类
2026-04-13
官方发布
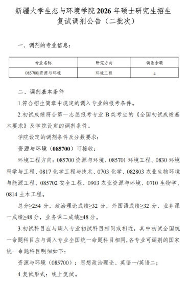
根据《新疆大学2026年全国硕士研究生招生考试调剂工作通知》,结合我院实际情况,现将我院复试调剂工作通知如下:一、调剂专业学院专业代码专业学习方式拟调剂普通计划名额计算机科学与技术学院(网络空间安全学院)081200计算机科学与技术全日制7二、调剂条件接受调剂的考生,须符合以下基本条件:1.符合招生简章中规定的调入专业的报考条件。2.初试成绩符合第一志愿报考专业在B区的《新疆大学2026年全国硕士研究生招生考试考生进入复试的初试成绩基本要求》。3.初试科目应与调入专业初试科目相同或相近,其中初试全国统一命题科目应与
2026-04-07 12:42:20
官方发布
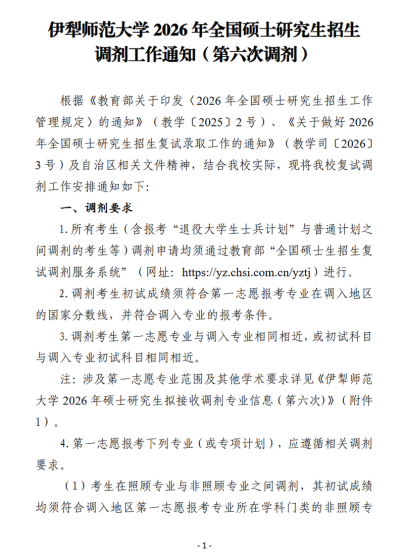
根据教育部《2026年全国硕士研究生招生工作管理规定》(教学〔2025〕2号,以下简称《管理规定》)、《关于做好2026年全国硕士研究生招生复试录取工作的通知》(教学司〔2026〕3号)、《关于做好自治区2026年全国硕士研究生招生复试录取工作的通知》(新教考〔2026〕12号)等文件精神和要求,为做好我校2026年硕士研究生招生复试调剂工作,结合学校实际情况,现将我校调剂工作通知如下。一、调剂基本要求1.初试成绩(含加分)须符合第一志愿报考专业在调入地区的全国初试成绩基本要求,并符合我校招生章程中规定的调入专业的报考条件。2.第
2026-04-06 00:45:29
官方发布
根据教育部《关于做好2026年全国硕士研究生招生录取工作的通知》(教学〔2025〕2号)及《关于做好2026年全国硕士研究生招生录取工作的通知》(教学司〔2026〕3号)要求及有关会议精神,我校2026年硕士研究生调剂工作安排如下:一、时间安排(一)调剂第一批次1.4月8日00:00-12:00:开启教育部调剂系统,部分专业12小时后根据报考人数随时关闭。2.4月8日12:00-4月9日12:00:招生学院根据考生初试成绩,原则上按不低于缺额计划的150%择优遴选进入复试的考生,发送复试通知,考生确认接受复试通知,确定调剂复试考生名单。3.4月9日-11日:考生
2026-04-05 17:22:04
官方发布
根据《2026年全国硕士研究生招生工作管理规定》(教学〔2025〕2号)和《关于做好2026年全国硕士研究生招生复试录取工作的通知》(教学司〔2026〕3号)文件及相关会议精神,按照《新疆医科大学2026年硕士研究生招生复试录取工作办法》,结合学校实际,现将我校调剂相关工作公告如下:一、时间安排(一)4月8日0:00--14:00(北京时间):开启教育部调剂系统。(二)4月8日下午:招生学院发送复试通知,考生确认接受复试通知。(三)4月9--14日:考生线上提交复试相关材料,招生学院组织资格审核及现场复试,请考生提前做好复试及出行准备,具
2026-04-02 17:02:44
官方发布
根据《2026年全国硕士研究生招生工作管理规定》(教学〔2025〕2号)和《关于做好2026年全国硕士研究生招生复试录取工作的通知》(教学司〔2026〕3号)文件及相关会议精神,按照《新疆农业大学2026年硕士研究生招生复试和录取工作方案》(新农大发〔2026〕11号)要求,结合学校实际,现将我校调剂工作通知如下。一、基本要求我校各招生学院在第一志愿合格生源不足时,可组织开展调剂工作。各招生学院接收所有调剂考生(含报考“退役大学生士兵”专项计划与普通计划之间调剂的考生等)均通过研招网“全国硕士生招生复试调剂服务系统”进行。
2026-04-02 02:08:59
官方发布
根据《教育部关于印发〈2026年全国硕士研究生招生工作管理规定〉的通知》,结合我校实际情况,现将我校调剂工作通知如下:一、调剂基本条件(一)调剂考生初试成绩须符合第一志愿报考专业在调入地区的国家分数线,并符合调入专业的报考条件。(二)调剂考生第一志愿专业与调入专业初试科目相同相近,或初试科目与调入专业初试科目相同相近。涉及第一志愿专业范围及其他学术要求由招生学院规定。(三)考生在照顾专业与非照顾专业之间调剂,其初试成绩均须符合调入地区第一志愿报考专业所在学科门类的非照顾专业国家分数线。考生在工学照顾
2026-04-01 15:46:11
官方发布
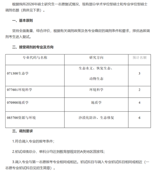
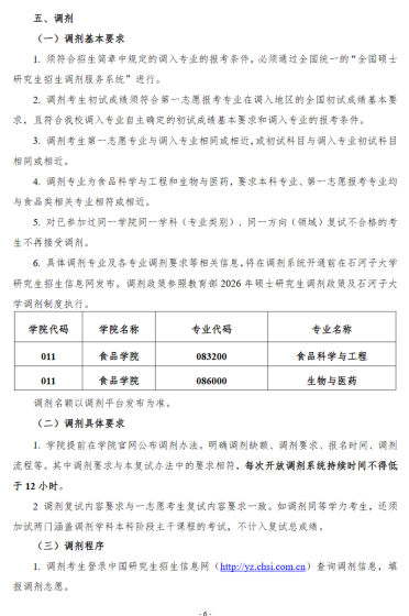
根据《2026年全国硕士研究生招生工作管理规定》(教学〔2025〕2号)《关于做好2026年全国硕士研究生招生复试录取工作的通知》(教学司〔2026〕3号)《关于做好自治区2026年全国硕士研究生招生复试录取工作的通知》(新教考〔2026〕12号)文件精神,为做好我校2026年硕士研究生招生调剂工作,结合学校实际情况,制定此调剂办法:一、调剂基本要求1.须符合招生简章中规定的调入专业的报考条件,必须通过全国统一的“全国硕士研究生招生调剂服务系统”进行。2.调剂考生初试成绩须符合第一志愿报考专业在调入地区的全国初试成绩基本要求,且符
2026-03-24 21:19:37
官方发布
新疆农业大学2026年硕士研究生招生考试一志愿考生进入复试名单新疆农业大学2026年硕士研究生招生章程及学科专业目录对比以上数据:多个专业,一志愿上线人数不足结合自己的情况,积极准备,如需删除请联系电话18137782070温馨提示:推荐使用51考研网电脑站官网查看信息更方便 www.51kywang.com
2026-03-23 12:28:25
官方发布
对比以上数据: 食品科学与工程 生物与医药,一志愿上线人数不足结合自己的情况,积极准备,如需删除请联系电话18137782070温馨提示:推荐使用51考研网电脑站官网查看信息更方便 www.51kywang.com















