• 排序
  • 分类
2026年广西师范大学马克思主义学院哲学招生调剂信

2026-04-03 23:41:07

官方发布

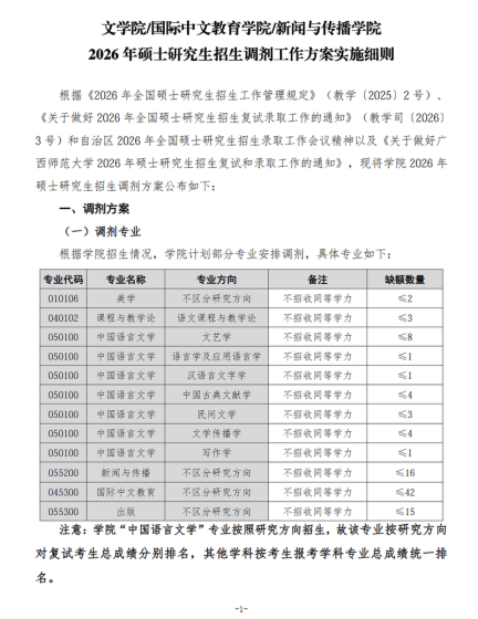
根据教育部《2026年全国硕士研究生招生工作管理规定》、《2026全国硕士研究生招生考试进入复试的初试成绩基本要求》以及广西师范大学的相关招生政策及要求,特制定马克思主义学院2026年全日制硕士研究生招生调剂方案。一、调剂专业(以下专业均为全日制)根据招生情况,学院部分专业尚有部分缺额需进行调剂,具体专业如下:专业名称专业代码研究方向学制学位类型备注学科教学(思政)04510200不区分研究方向三年专业学位不招收同等学力考生哲学01010002中国哲学三年学术学位04伦理学三年学术学位政治经济学02010100不区分研究方向三年学术

2026年广西大学哲学招生调剂信息

2026-04-01 10:56:23

官方发布

2026年广西大学已完成第一志愿考生复试工作,部分专业有调剂需求,现将调剂需求予以公布。广西大学接收研招网调剂信息开放时间自4月8日0时至4月8日12时止(研招网调剂系统正式开通后12小时内),有意向调剂我校的考生,请在此时间段填报提交。4月8日12时至4月9日12时,我校将锁定调剂志愿,筛选复试考生,锁定时间24小时。考生调剂时,请关注我校2026年招生各专业划定的复试分数线,并查阅各学院的调剂复试要求。我校将按照教育部相关规定组织调剂考生复试,复试时间预计在4月9至4月20日期间,具体时间和方式以招生学院通知为准。附件【广

2025年广西师范大学哲学类招生调剂信息

2025-04-02 13:14:23

官方发布

http://www.yz.gxnu.edu.cn/2025/0402/c4626a312091/page.htm点击链接阅读调剂详情介绍,结合自己的情况,积极准备填报温馨提示:登录51考研网电脑站官网,查看调剂信息更方便

2025年广西大学哲学招生调剂信息

2025-03-28 15:46:25

官方发布

原文链接:https://yjsc.gxu.edu.cn/info/1021/3719.htm

首页上一页1/1下一页尾页

收起

取消
  • 首页
  • 考研群
  • 购物车
  • 我的