- 排序
- 分类
(9号 )2025年郑州大学哲学学院哲学招生调剂信
2025-04-08 12:08:51
官方发布
https://www7.zzu.edu.cn/zhexue/info/1175/2309.htm点击链接阅读调剂详情介绍,结合自己的情况,积极准备填报温馨提示:登录51考研网电脑站官网,查看调剂信息更方便
(8号0点)2025年河南大学哲学与公共管理学院哲
2025-04-07 21:28:01
官方发布
https://mp.weixin.qq.com/s/BzcBlqN-cA_LIafv4uwhgg点击链接阅读调剂详情介绍,结合自己的情况,积极准备填报温馨提示:登录51考研网电脑站官网,查看调剂信息更方便
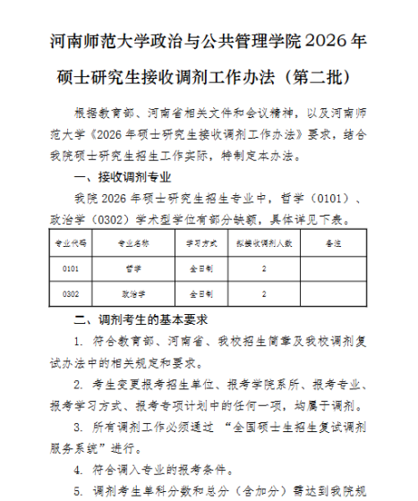
2025年河南师范大学哲学类招生调剂信息
2025-04-02 15:31:51
官方发布
https://www.htu.edu.cn/yjsxy/2025/0402/c2805a340870/page.htm点击链接阅读调剂详情介绍,结合自己的情况,积极准备填报温馨提示:登录51考研网电脑站官网,查看调剂信息更方便
(对比数据&哲学类)河南大学哲学与公共管理学院20
2025-03-27 11:18:38
重要提醒
https://mp.weixin.qq.com/s/MP3_jaOLUPuc-SsVctqfWA需要自己对比以上 参考信息,自我判断下是否需要准备






