- 排序
- 分类
2026-04-03 15:28:16
官方发布
根据教育部《2026年全国硕士研究生招生工作管理规定》(教学〔2025〕2号)、《关于做好2026年全国硕士研究生招生复试录取工作的通知》(教学司〔2026〕3号)及上级有关文件要求,结合我校2026年硕士研究生招生实际情况,我校部分专业拟接收调剂考生。现将调剂工作有关事项公告如下,欢迎符合调剂条件的考生踊跃报名。一、调剂要求1.符合调入专业的报考条件。2.初试成绩(含加分)符合第一志愿报考专业在调入地区的全国初试成绩基本要求。3.原则上调入专业与第一志愿报考专业相同相近。4.满足教育部规定的其他调剂要求。5.满足学院招生专业
2026-04-01 18:00:40
官方发布
我校在“全国硕士生招生复试调剂服务系统”第一轮调剂开放时间为4月8日0:00—12:00,届时考生可登录调剂系统填报调剂志愿。我校调剂志愿锁定时间为36小时,锁定时间到达后,考生可继续填报其他志愿。考生接到复试通知后必须在规定时间进行回复,在规定时间内未回复则视为自动放弃,取消复试资格。第一轮开通调剂专业、缺额信息及调剂相关要求见附件。请各位考生提前做好准备。预祝各位考生调剂顺利。黑龙江大学研究生院2026年4月1日附件【黑龙江大学2026年硕士研究生招生第一轮调剂专业目录.pdf】
2026-03-13 14:23:46
官方发布
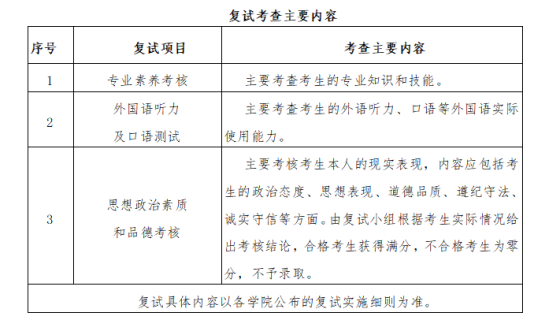
按照教育部对2026年全国硕士研究生复试录取工作的部署,在确保安全性、公平性和科学性的基础上,统筹兼顾、精准施策、严格管理,稳妥做好2026年全国硕士研究生复试工作,根据《教育部关于印发〈2026年全国硕士研究生招生工作管理规定〉的通知》(教学〔2025〕2号)及教育部、黑龙江省最新文件精神,结合我校工作实际,制定本方案。一、组织领导1.黑龙江大学研究生招生委员会负责全校硕士研究生招生复试录取的领导、组织和监督,组织制定学校复试录取工作方案,处理复试录取中的重要问题,巡视各学院、学科复试情况,协调全校的复试录取工作
2025-04-07 22:42:45
官方发布
https://yjsy.hlju.edu.cn/info/1009/9889.htm点击链接阅读调剂详情介绍,结合自己的情况,积极准备填报温馨提示:登录51考研网电脑站官网,查看调剂信息更方便
2025-03-27 15:55:59
重要提醒
https://graduate.hrbust.edu.cn/2025/0327/c3907a97615/page.htm需要自己对比以上 参考信息,自我判断下是否需要准备






