- 排序
- 分类
2026年延边大学哲学招生调剂信息
2026-04-07 17:41:55
官方发布
延边大学2026年硕士研究生调剂工作即将开始,根据《教育部关于印发2026年全国硕士研究生招生工作管理规定的通知》,我校今年计划在部分专业接收优秀调剂生源,具体事项通知如下:一、调剂系统开放时间调剂系统开放时间为2026年4月8日00:00-12:00。二、调剂条件请参照《延边大学2026年硕士研究生调剂工作办法》。三、联系方式联系电话:0433-2732079电子邮箱:ydyz@ybu.edu.cn邮政编号:133002联系地址:吉林省延吉市公园路977号延边大学研究生院官网:http://grad.ybu.edu.cn。四、少数民族高层次骨干人才计划我校拟接收调剂的学术型专业,
(对比数据:科学技术哲学、伦理学 ) 吉林大学
2026-03-23 16:35:48
官方发布
为了做好硕士研究生复试录取工作,根据学校有关文件精神,确保复试工作的公平、公开、公正、科学有效开展,哲学社会学院成立研究生招生工作领导小组,严格按照2026年硕士研究生招生简章及专业目录中规定的招生计划以及《吉林大学2026年硕士研究生招生复试录取工作办法》进行复试、录取工作。一、学院划线原则:学院研究生招生工作领导小组依据吉林大学2026年硕士复试工作要求,结合学院实际招生情况,在吉林大学复试分数线的基础上,按照学院2026年硕士研究生招生指标数的130%比例确定参加复试名额,当复试名额计算非整数时,小数点后取整
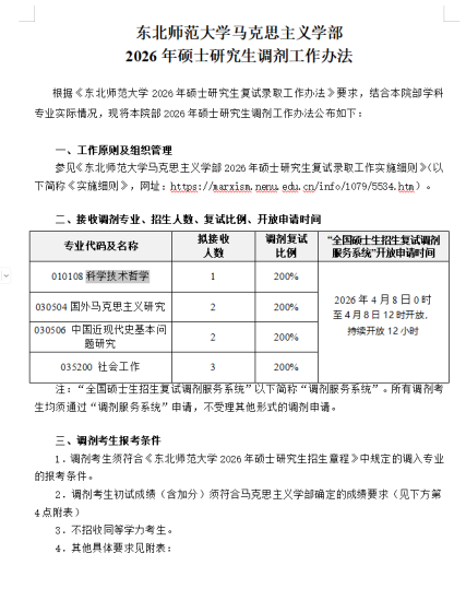
2025年东北师范大学马克思主义学部哲学类招生调剂
2025-04-03 22:53:21
官方发布
https://marxism.nenu.edu.cn/info/1079/5554.htm点击链接阅读调剂详情介绍,结合自己的情况,积极准备填报温馨提示:登录51考研网电脑站官网,查看调剂信息更方便





