- 排序
- 分类
2026-04-03 16:53:08
官方发布
根据教育部《关于印发2026年全国硕士研究生招生工作管理规定的通知》(教学〔2025〕2号)、《关于做好2026年全国硕士研究生招生复试录取工作的通知》(教学司〔2026〕3号)及山西省招生考试管理中心《关于做好我省2026年硕士研究生复试录取工作的通知》(晋招考研〔2026〕5号)等文件要求,为进一步做好我校硕士研究生招生调剂工作,特制定本公告。一、调剂基本条件(一)符合我校2026年硕士研究生招生简章目录中规定的调入专业的报考条件及我校本年度相关调剂专业的具体要求。(二)初试成绩符合第一志愿报考专业在A类地区的进入复试的初
2026-04-03 10:57:31
官方发布
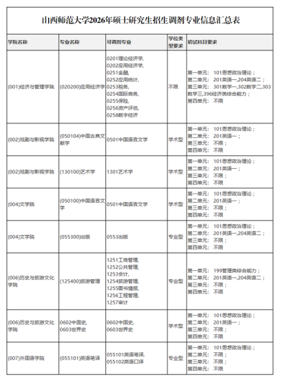
中国研究生招生信息网(以下简称“研招网”)将于4月8日开通调剂系统。待调剂系统正式开通后,我校接收调剂考生的各学科专业将在“研招网”调剂服务系统公布并以调剂系统最终公布为准。为做好我校调剂工作,现将调剂相关事项公布如下。一、调剂系统时间设定(一)调剂志愿填报分为多个批次,具体如下:第一批次调剂志愿填报时间:4月8日0时至12时(与“研招网”调剂系统同步开通)。第二批次调剂志愿填报时间:根据第一批次调剂情况更新。调剂学科专业随后以附件形式发布。各学科专业复试时间在复试通知中公布,考生接到复试通知并缴费后也
2025-04-03 14:23:23
官方发布
https://grc.sxnu.edu.cn/info/1087/9344.htm点击链接阅读调剂详情介绍,结合自己的情况,积极准备填报温馨提示:登录51考研网电脑站官网,查看调剂信息更方便
2025-03-22 20:01:17
重要提醒
https://phil.lnu.edu.cn/info/10435/63606.htm需要自己对比以上 参考信息,自我判断下是否需要准备





