资料
  • 资料
  • 文章
  • 视频
  • 论坛
搜索
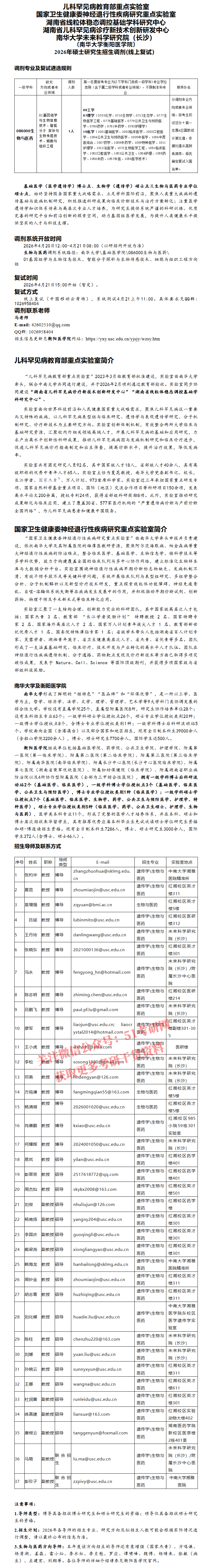
首页 >> 调剂信息 >>工学 >>湖南 >> ( 20日12点到21日8点)2026年南华大学衡阳医学院生物与医药招生调剂信息
详细内容

( 20日12点到21日8点)2026年南华大学衡阳医学院生物与医药招生调剂信息

时间:2026-04-20 11:02:07     【转载】   来自:关注公众号:51考研网

image.png

seo seo