资料
  • 资料
  • 文章
  • 视频
  • 论坛
搜索
首页 >> 调剂信息 >>教育学 >>河南 >> (第三批11日19点至12号8点)2026年河南师范大学外国语学院学科教学英语招生调剂信息
详细内容

(第三批11日19点至12号8点)2026年河南师范大学外国语学院学科教学英语招生调剂信息

时间:2026-04-11 19:54:50     【转载】   来自:关注公众号:51考研网

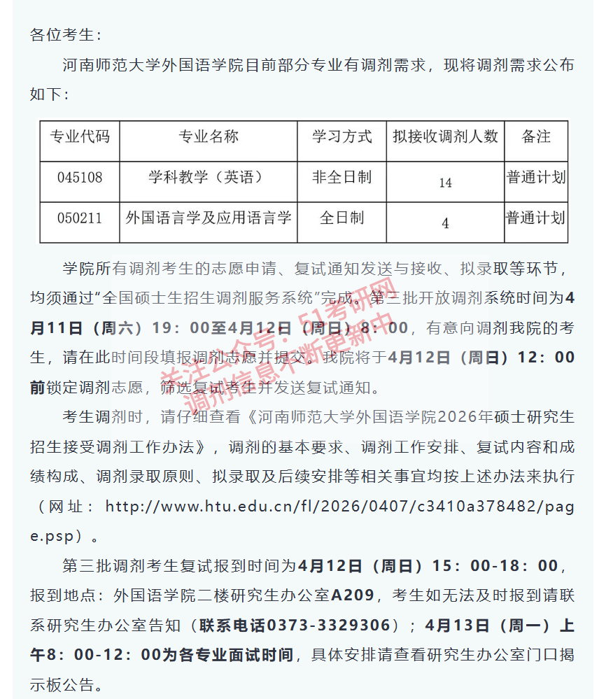
image.png

seo seo