资料
  • 资料
  • 文章
  • 视频
  • 论坛
搜索
首页 >> 调剂信息 >>艺术学 >>湖南 >> 2026年中南林业科技大学学家居与艺术设计学院设计招生调剂信息
详细内容

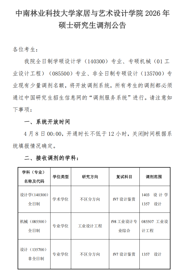
2026年中南林业科技大学学家居与艺术设计学院设计招生调剂信息

时间:2026-04-06 23:08:09     【转载】   来自:关注公众号:51考研网

image.pngimage.pngimage.png

seo seo