资料
  • 资料
  • 文章
  • 视频
  • 论坛
搜索
首页 >> 调剂信息 >>工学 >>湖南 >> 2026年中南林业科技大学机械与智能制造学院机械、机械工程、林业工程招生调剂信息
详细内容

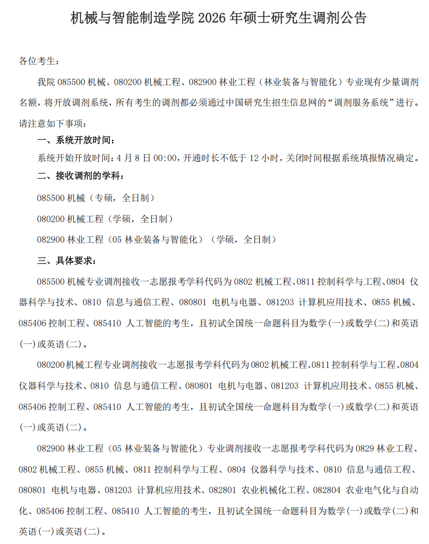
2026年中南林业科技大学机械与智能制造学院机械、机械工程、林业工程招生调剂信息

时间:2026-04-06 22:25:52     【转载】   来自:关注公众号:51考研网

image.pngimage.png

seo seo