|
|
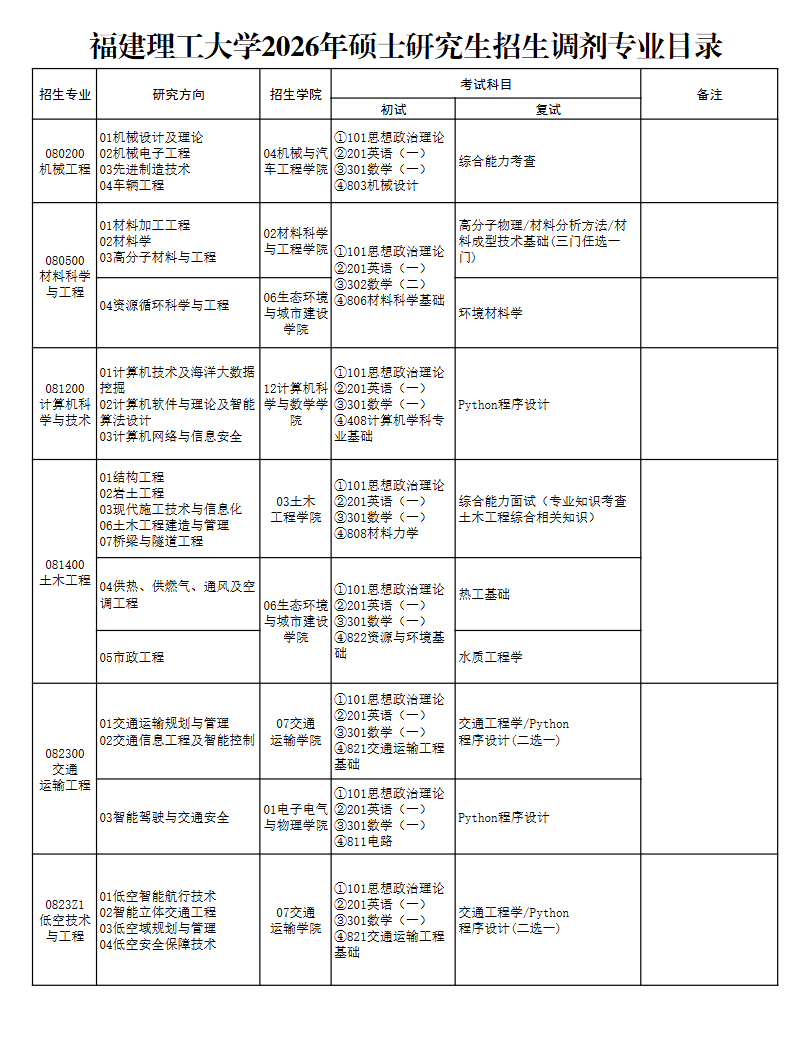
根据教育部《2026年全国硕士研究生招生工作管理规定》(教学〔2025〕2号)等文件精神,结合我校第一志愿考生初试和复试的基本情况,我校2026年部分专业拟接受考生调剂,具体信息以中国研究生招生信息网(https://yz.chsi.com.cn/)“全国硕士生招生调剂服务系统”(以下简称“调剂系统”)公布的调剂信息为准,相关通知也将在有调剂需求的学院网站发布,请及时关注。 一、调剂基本要求 (一)符合《福建理工大学2026年硕士研究生招生简章》中规定的调入学科、专业的报考条件。 (二)考生初试成绩达到《2026年全国硕士研究生招生考试考生进入复试的初试成绩基本要求》A类线,符合总分和单科分数线要求。 (三)调剂考生初试成绩须符合第一志愿报考专业在调入地区的全国初试成绩基本要求,并符合调入专业的报考条件。原则上,调剂考生第一志愿专业与调入专业相同相近,或初试科目与调入专业初试科目相同相近。 (四)各学院规定的调剂接收条件,具体以各招生学院发布的复试录取工作实施细则和调剂公告相关要求为准。 具体调剂专业详见附件《福建理工大学2026年硕士研究生招生调剂专业》。 二、调剂程序 (一)学校通过“中国研究生招生信息网”(以下简称“研招网”)发布调剂信息。 (二)考生登陆 “研招网”,在“全国硕士生招生复试调剂服务系统”中填报调剂志愿。 (三)各学院对符合复试条件的考生发出“复试通知”,考生进行“网上确认”后参加复试。 (四)招生学院参照一志愿考生复试程序和要求组织调剂考生复试。 (五)复试合格符合拟录取的考生由招生学院发出“待录取”的通知,并经考生在规定时间内网上确认。 (六)申请调剂的考生务必及时确认接受调剂服务系统复试通知,未按照要求在规定时间内(由学院确定)确认“复试通知”和“待录取通知”的考生,且经招生学院通过不同方式多次联系考生无果后,将视为自动放弃复试或拟录取资格。 (七)调剂考生需登录“全国硕士研究生招生调剂服务系统”按照相关步骤完成调剂。未通过该系统调剂录取的考生一律无效。 三、其他注意事项 (一)第一志愿报考我校的考生如需调剂也应通过调剂服务系统进行,在该系统完成申请调剂、接收复试、接收拟录取等相关程序。未通过调剂服务系统的申请一律无效。 (二)申请调剂我校的考生在中国研究生招生信息网的调剂服务系统上提交申请24小时之后,如还未接收到我校各相关二级学院有关复试通知,可自行选择其他单位调剂。 (三)已被其他院校拟录取的考生不允许参加调剂。 (四)学习方式变更(即全日制考生转非全日制录取或非全日制考生转全日制录取)的考生,按照调剂程序进行申请。 (五)对同一批次符合调剂要求且申请同一专业、初试科目完全相同的调剂考生,招生学院应按考生初试成绩择优遴选确定进入复试的考生名单,严禁以考生第一志愿报考单位、毕业院校、提交调剂志愿的时间先后顺序等非学业水平标准作为遴选依据。 四、奖、助学金 (一)国家奖学金:用于奖励学业成绩特别优秀、科研成果显著、社会公益活动表现突出的研究生。 (二)国家助学金:涵盖所有全日制非定向硕士研究生,6000元/生·年。 (三)硕士研究生优秀学业奖学金(二、三年级研究生):一等奖(5%)8000元/生·年、二等奖(10%)5000元/生·年,三等奖(15%)2500元/生·年。 (四)学校设立研究生出国(境)访学专项资金,资助优秀学生出国(境)短期学习。 (五)学校根据实际情况设立助研和助管岗位。助研岗位由导师根据研究生科研表现和实际情况确定津贴发放额度;研究生可根据实际情况申请学校助管岗位,岗位津贴标准按相关规定执行。 (六)奖、助学金设立标准详见《福建理工大学研究生奖助学金评定办法》。 五、学费 根据《国家发展改革委、财政部、教育部关于加强研究生教育学费标准管理及有关问题的通知》(发改价格〔2013〕887号)的文件精神,从2014年秋季学期起,高等学校向所有纳入全国研究生招生计划的新入学研究生收取学费。我校2026年硕士研究生招生学费标准如下: 全日制硕士研究生:8000元/生·学年。 以上收费标准若有调整,以物价部门核准的收费为准。 六、住宿以及费用 我校根据实际情况为全日制硕士研究生统筹安排住宿,学生应服从学校安排,住宿费用自理。收费标准以物价部门核准的为准。具体住宿安排在录取报到时另行通知。 七、联系方式 (一)各学院具体的调剂公告、调剂专业、调剂要求、调剂指标、拟调剂时间、特别要求、招生学院网站网址、联系人、联系电话、邮箱、研招QQ群等相关信息,请考生详见网址:https://yjsc.fjut.edu.cn/2025/0919/c10183a257918/page.htm 电子电气与物理学院:梁老师 17305019192 材料科学与工程学院:张老师 0591-62331527 土木工程学院:庄老师 15622788887、 周老师 15060019370 机械与汽车工程学院:杨老师 0591-22863543 管理学院:詹老师 13599060765 生态环境与城市建设学院:郑老师 13489194158 交通运输学院:李老师 0591-62331504 设计学院:连老师 13003996973 建筑与城乡规划学院:吴老师 18960869210 人文学院:李老师 0591-22863224 法学院·知识产权学院:管老师 0591-22863147 计算机科学与数学学院:杨老师 0591-22863300 互联网经贸学院:邵老师 0591-83650029 智慧海洋科学技术学院:曹老师 0591-62185300 生物与化学研究院:叶老师 15105032723 马克思主义学院:王老师 0591-22863347/22863348 (二)通信地址 旗山校区: 福建省福州市闽侯上街大学城学府南路69号 邮政编码:350118 鼓山校区: 福建省福州市晋安区东三环路999号 邮政编码:350014 (三)请考生随时关注上述官方网站相关信息,并按上述程序进行调剂,调剂指标有可能随调剂进程动态更新。 附件:《福建理工大学2026年硕士研究生招生调剂专业》
|




