资料
  • 资料
  • 文章
  • 视频
  • 论坛
搜索
首页 >> 调剂信息 >>文学 >>湖北 >> 2026年湖北大学文学院出版招生调剂信息
详细内容

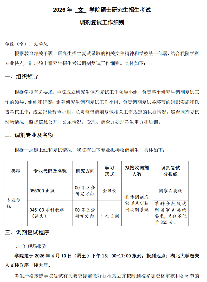
2026年湖北大学文学院出版招生调剂信息

时间:2026-04-03 23:32:13     【转载】   来自:关注公众号:51考研网

image.pngimage.png

seo seo